OSEK/VDX Network Management
https://www.osek-vdx.org/mirror/nm253.pdf
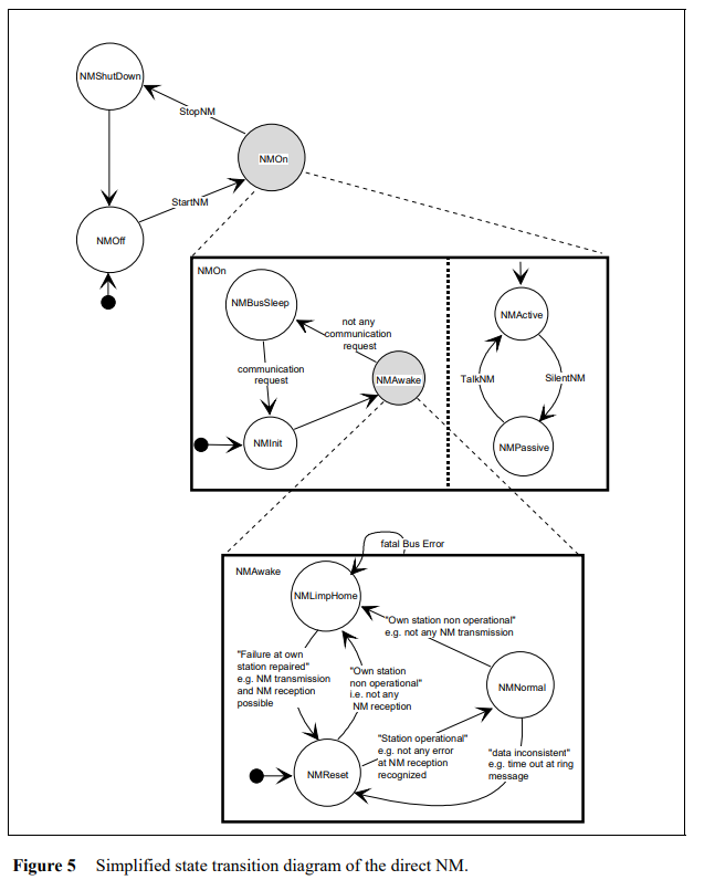
@startuml
[*] --> NMOff
NMOff : NM is shut off
NMOn : NM is switched on
MMShutdown : Selective shut off of NM entity
NMOff -[#blue,bold]-> NMOn : StartNM
NMOn -[#blue,bold]-> MMShutdown : StopNM
MMShutdown -[#blue,bold]-> NMOff
@enduml
@startuml
state MMShutdown
state NMOff
state NMOn {
state NMInit
state NMBusSleep
state NMAwake
}
NMOn --> NMInit
NMInit -[#yellow,bold]-> NMAwake
NMAwake -[#yellow,bold]-> NMBusSleep
NMBusSleep -[#yellow,bold]-> NMInit
[*] --> NMOff
NMOff : NM is shut off
NMOn : NM is switched on
MMShutdown : Selective shut off of NM entity
NMOff -[#blue,bold]-> NMOn : StartNM
NMOn -[#blue,bold]-> MMShutdown : StopNM
MMShutdown -[#blue,bold]-> NMOff
@enduml
@startuml
state MMShutdown
state NMOff
state NMOn {
state NMInit
state NMBusSleep
state NMAwake {
state NMReset
state NMLimpHome
state NMNormal
}
NMAwake --> NMReset
NMReset --> NMNormal
NMLimpHome --> NMReset
NMNormal --> NMReset
NMReset --> NMLimpHome
NMOn --> NMInit
NMInit -[#yellow,bold]-> NMAwake
NMAwake -[#yellow,bold]-> NMBusSleep
NMBusSleep -[#yellow,bold]-> NMInit
[*] --> NMOff
NMOff : NM is shut off
NMOn : NM is switched on
MMShutdown : Selective shut off of NM entity
NMOff -[#blue,bold]-> NMOn : StartNM
NMOn -[#blue,bold]-> MMShutdown : StopNM
MMShutdown -[#blue,bold]-> NMOff
@enduml
Ref
沈思黙考:PlantUML(状態図)の書き方を考察する
https://qiita.com/morimotof/items/e93d820419edabe3aba4
<この項は書きかけです。順次追記します。>
This article is not completed. I will add some words and/or centences in order.
Este artículo no está completo. Agregaré algunas palabras en orden.
知人資料
' @kazuo_reve 私が効果を確認した「小川メソッド」
https://qiita.com/kazuo_reve/items/a3ea1d9171deeccc04da
' @kazuo_reve 新人の方によく展開している有益な情報
https://qiita.com/kazuo_reve/items/d1a3f0ee48e24bba38f1
' @kazuo_reve Vモデルについて勘違いしていたと思ったこと
https://qiita.com/kazuo_reve/items/46fddb094563bd9b2e1e
自己記事一覧
Qiitaで逆リンクを表示しなくなったような気がする。時々、スマフォで表示するとあらわることがあり、完全に削除したのではなさそう。2024年4月以降、せっせとリンクリストを作り、統計を取って確率を説明しようとしている。2025年2月末を目標にしていた。
一覧の一覧( The directory of directories of mine.) Qiita(100)
https://qiita.com/kaizen_nagoya/items/7eb0e006543886138f39
views 20,000越え自己記事一覧
https://qiita.com/kaizen_nagoya/items/58e8bd6450957cdecd81
Views1万越え、もうすぐ1万記事一覧 最近いいねをいただいた216記事
https://qiita.com/kaizen_nagoya/items/d2b805717a92459ce853
仮説(0)一覧(目標100現在40)
https://qiita.com/kaizen_nagoya/items/f000506fe1837b3590df
Qiita(0)Qiita関連記事一覧(自分)
https://qiita.com/kaizen_nagoya/items/58db5fbf036b28e9dfa6
Error一覧 error(0)
https://qiita.com/kaizen_nagoya/items/48b6cbc8d68eae2c42b8
C++ Support(0)
https://qiita.com/kaizen_nagoya/items/8720d26f762369a80514
Coding(0) Rules, C, Secure, MISRA and so on
https://qiita.com/kaizen_nagoya/items/400725644a8a0e90fbb0
Ethernet 記事一覧 Ethernet(0)
https://qiita.com/kaizen_nagoya/items/88d35e99f74aefc98794
Wireshark 一覧 wireshark(0)、Ethernet(48)
https://qiita.com/kaizen_nagoya/items/fbed841f61875c4731d0
線網(Wi-Fi)空中線(antenna)(0) 記事一覧(118/300目標)
https://qiita.com/kaizen_nagoya/items/5e5464ac2b24bd4cd001
なぜdockerで機械学習するか 書籍・ソース一覧作成中 (目標100)
https://qiita.com/kaizen_nagoya/items/ddd12477544bf5ba85e2
プログラムちょい替え(0)一覧:4件
https://qiita.com/kaizen_nagoya/items/296d87ef4bfd516bc394
言語処理100本ノックをdockerで。python覚えるのに最適。:10+12
https://qiita.com/kaizen_nagoya/items/7e7eb7c543e0c18438c4
Python(0)記事をまとめたい。
https://qiita.com/kaizen_nagoya/items/088c57d70ab6904ebb53
安全(0)安全工学シンポジウムに向けて: 21
https://qiita.com/kaizen_nagoya/items/c5d78f3def8195cb2409
プログラマによる、プログラマのための、統計(0)と確率のプログラミングとその後
https://qiita.com/kaizen_nagoya/items/6e9897eb641268766909
転職(0)一覧
https://qiita.com/kaizen_nagoya/items/f77520d378d33451d6fe
技術士(0)一覧
https://qiita.com/kaizen_nagoya/items/ce4ccf4eb9c5600b89ea
Reserchmap(0) 一覧
https://qiita.com/kaizen_nagoya/items/506c79e562f406c4257e
物理記事 上位100
https://qiita.com/kaizen_nagoya/items/66e90fe31fbe3facc6ff
量子(0) 計算機, 量子力学
https://qiita.com/kaizen_nagoya/items/1cd954cb0eed92879fd4
数学関連記事100
https://qiita.com/kaizen_nagoya/items/d8dadb49a6397e854c6d
coq(0) 一覧
https://qiita.com/kaizen_nagoya/items/d22f9995cf2173bc3b13
統計(0)一覧
https://qiita.com/kaizen_nagoya/items/80d3b221807e53e88aba
図(0) state, sequence and timing. UML and お絵描き
https://qiita.com/kaizen_nagoya/items/60440a882146aeee9e8f
色(0) 記事100書く切り口
https://qiita.com/kaizen_nagoya/items/22331c0335ed34326b9b
品質一覧
https://qiita.com/kaizen_nagoya/items/2b99b8e9db6d94b2e971
言語・文学記事 100
https://qiita.com/kaizen_nagoya/items/42d58d5ef7fb53c407d6
医工連携関連記事一覧
https://qiita.com/kaizen_nagoya/items/6ab51c12ba51bc260a82
水の資料集(0) 方針と成果
https://qiita.com/kaizen_nagoya/items/f5dbb30087ea732b52aa
自動車 記事 100
https://qiita.com/kaizen_nagoya/items/f7f0b9ab36569ad409c5
通信記事100
https://qiita.com/kaizen_nagoya/items/1d67de5e1cd207b05ef7
日本語(0)一欄
https://qiita.com/kaizen_nagoya/items/7498dcfa3a9ba7fd1e68
英語(0) 一覧
https://qiita.com/kaizen_nagoya/items/680e3f5cbf9430486c7d
音楽 一覧(0)
https://qiita.com/kaizen_nagoya/items/b6e5f42bbfe3bbe40f5d
「@kazuo_reve 新人の方によく展開している有益な情報」確認一覧
https://qiita.com/kaizen_nagoya/items/b9380888d1e5a042646b
鉄道(0)鉄道のシステム考察はてっちゃんがてつだってくれる
https://qiita.com/kaizen_nagoya/items/faa4ea03d91d901a618a
OSEK OS設計の基礎 OSEK(100)
https://qiita.com/kaizen_nagoya/items/7528a22a14242d2d58a3
coding (101) 一覧を作成し始めた。omake:最近のQiitaで表示しない5つの事象
https://qiita.com/kaizen_nagoya/items/20667f09f19598aedb68
官公庁・学校・公的団体(NPOを含む)システムの課題、官(0)
https://qiita.com/kaizen_nagoya/items/04ee6eaf7ec13d3af4c3
「はじめての」シリーズ ベクタージャパン
https://qiita.com/kaizen_nagoya/items/2e41634f6e21a3cf74eb
AUTOSAR(0)Qiita記事一覧, OSEK(75)
https://qiita.com/kaizen_nagoya/items/89c07961b59a8754c869
プログラマが知っていると良い「公序良俗」
https://qiita.com/kaizen_nagoya/items/9fe7c0dfac2fbd77a945
LaTeX(0) 一覧
https://qiita.com/kaizen_nagoya/items/e3f7dafacab58c499792
自動制御、制御工学一覧(0)
https://qiita.com/kaizen_nagoya/items/7767a4e19a6ae1479e6b
Rust(0) 一覧
https://qiita.com/kaizen_nagoya/items/5e8bb080ba6ca0281927
programの本質は計画だ。programは設計だ。
https://qiita.com/kaizen_nagoya/items/c8545a769c246a458c27
登壇直後版 色使い(JIS安全色) Qiita Engineer Festa 2023〜私しか得しないニッチな技術でLT〜 スライド編 0.15
https://qiita.com/kaizen_nagoya/items/f0d3070d839f4f735b2b
プログラマが知っていると良い「公序良俗」
https://qiita.com/kaizen_nagoya/items/9fe7c0dfac2fbd77a945
逆も真:社会人が最初に確かめるとよいこと。OSEK(69)、Ethernet(59)
https://qiita.com/kaizen_nagoya/items/39afe4a728a31b903ddc
統計の嘘。仮説(127)
https://qiita.com/kaizen_nagoya/items/63b48ecf258a3471c51b
自分の言葉だけで論理展開できるのが天才なら、文章の引用だけで論理展開できるのが秀才だ。仮説(136)
https://qiita.com/kaizen_nagoya/items/97cf07b9e24f860624dd
参考文献駆動執筆(references driven writing)・デンソークリエイト編
https://qiita.com/kaizen_nagoya/items/b27b3f58b8bf265a5cd1
「何を」よりも「誰を」。10年後のために今見習いたい人たち
https://qiita.com/kaizen_nagoya/items/8045978b16eb49d572b2
Qiitaの記事に3段階または5段階で到達するための方法
https://qiita.com/kaizen_nagoya/items/6e9298296852325adc5e
出力(output)と呼ばないで。これは状態(state)です。
https://qiita.com/kaizen_nagoya/items/80b8b5913b2748867840
祝休日・謹賀新年 2025年の目標
https://qiita.com/kaizen_nagoya/items/dfa34827932f99c59bbc
Qiita 1年間をまとめた「振り返りページ」@2024
https://qiita.com/kaizen_nagoya/items/ed6be239119c99b15828
2024 参加・主催Calendarと投稿記事一覧 Qiita(248)
https://qiita.com/kaizen_nagoya/items/d80b8fbac2496df7827f
主催Calendar2024分析 Qiita(254)
https://qiita.com/kaizen_nagoya/items/15807336d583076f70bc
Calendar 統計
https://qiita.com/kaizen_nagoya/items/e315558dcea8ee3fe43e
LLM 関連 Calendar 2024
https://qiita.com/kaizen_nagoya/items/c36033cf66862d5496fa
Large Language Model Related Calendar
https://qiita.com/kaizen_nagoya/items/3beb0bc3fb71e3ae6d66
博士論文 Calendar 2024 を開催します。
https://qiita.com/kaizen_nagoya/items/51601357efbcaf1057d0
博士論文(0)関連記事一覧
https://qiita.com/kaizen_nagoya/items/8f223a760e607b705e78
coding (101) 一覧を作成し始めた。omake:最近のQiitaで表示しない5つの事象
https://qiita.com/kaizen_nagoya/items/20667f09f19598aedb68
あなたは「勘違いまとめ」から、勘違いだと言っていることが勘違いだといくつ見つけられますか。人間の間違い(human error(125))の種類と対策
https://qiita.com/kaizen_nagoya/items/ae391b77fffb098b8fb4
プログラマの「プログラムが書ける」思い込みは強みだ。3つの理由。仮説(168)統計と確率(17) , OSEK(79)
https://qiita.com/kaizen_nagoya/items/bc5dd86e414de402ec29
出力(output)と呼ばないで。これは状態(state)です。
https://qiita.com/kaizen_nagoya/items/80b8b5913b2748867840
これからの情報伝達手段の在り方について考えてみよう。炎上と便乗。
https://qiita.com/kaizen_nagoya/items/71a09077ac195214f0db
ISO/IEC JTC1 SC7 Software and System Engineering
https://qiita.com/kaizen_nagoya/items/48b43f0f6976a078d907
アクセシビリティの知見を発信しよう!(再び)
https://qiita.com/kaizen_nagoya/items/03457eb9ee74105ee618
統計論及確率論輪講(再び)
https://qiita.com/kaizen_nagoya/items/590874ccfca988e85ea3
読者の心をグッと惹き寄せる7つの魔法
https://qiita.com/kaizen_nagoya/items/b1b5e89bd5c0a211d862
「@kazuo_reve 新人の方によく展開している有益な情報」確認一覧
https://qiita.com/kaizen_nagoya/items/b9380888d1e5a042646b
ソースコードで議論しよう。日本語で議論するの止めましょう(あるプログラミング技術の議論報告)
https://qiita.com/kaizen_nagoya/items/8b9811c80f3338c6c0b0
脳内コンパイラの3つの危険
https://qiita.com/kaizen_nagoya/items/7025cf2d7bd9f276e382
心理学の本を読むよりはコンパイラ書いた方がよくね。仮説(34)
https://qiita.com/kaizen_nagoya/items/fa715732cc148e48880e
NASAを超えるつもりがあれば読んでください。
https://qiita.com/kaizen_nagoya/items/e81669f9cb53109157f6
データサイエンティストの気づき!「勉強して仕事に役立てない人。大嫌い!!」『それ自分かも?』ってなった!!!
https://qiita.com/kaizen_nagoya/items/d85830d58d8dd7f71d07
「ぼくの好きな先生」「人がやらないことをやれ」プログラマになるまで。仮説(37)
https://qiita.com/kaizen_nagoya/items/53e4bded9fe5f724b3c4
なぜ経済学徒を辞め、計算機屋になったか(経済学部入学前・入学後・卒業後対応) 転職(1)
https://qiita.com/kaizen_nagoya/items/06335a1d24c099733f64
プログラミング言語教育のXYZ。 仮説(52)
https://qiita.com/kaizen_nagoya/items/1950c5810fb5c0b07be4
【24卒向け】9ヶ月後に年収1000万円を目指す。二つの関門と三つの道。
https://qiita.com/kaizen_nagoya/items/fb5bff147193f726ad25
「【25卒向け】Qiita Career Meetup for STUDENT」予習の勧め
https://qiita.com/kaizen_nagoya/items/00eadb8a6e738cb6336f
大学入試不合格でも筆記試験のない大学に入って卒業できる。卒業しなくても博士になれる。
https://qiita.com/kaizen_nagoya/items/74adec99f396d64b5fd5
全世界の不登校の子供たち「博士論文」を書こう。世界子供博士論文遠隔実践中心 安全(99)
https://qiita.com/kaizen_nagoya/items/912d69032c012bcc84f2
日本のプログラマが世界で戦える16分野。仮説(53),統計と確率(25) 転職(32)、Ethernet(58)
https://qiita.com/kaizen_nagoya/items/a7e634a996cdd02bc53b
小川メソッド 覚え(書きかけ)
https://qiita.com/kaizen_nagoya/items/3593d72eca551742df68
DoCAP(ドゥーキャップ)って何ですか?
https://qiita.com/kaizen_nagoya/items/47e0e6509ab792c43327
views 20,000越え自己記事一覧
https://qiita.com/kaizen_nagoya/items/58e8bd6450957cdecd81
Views1万越え、もうすぐ1万記事一覧 最近いいねをいただいた213記事
https://qiita.com/kaizen_nagoya/items/d2b805717a92459ce853
amazon 殿堂入りNo1レビュアになるまで。仮説(102)
https://qiita.com/kaizen_nagoya/items/83259d18921ce75a91f4
100以上いいねをいただいた記事16選
https://qiita.com/kaizen_nagoya/items/f8d958d9084ffbd15d2a
水道局10年(1976,4-1986,3)を振り返る
https://qiita.com/kaizen_nagoya/items/707fcf6fae230dd349bf
小川清最終講義、最終講義(再)計画, Ethernet(100) 英語(100) 安全(100)
https://qiita.com/kaizen_nagoya/items/e2df642e3951e35e6a53
<この記事は個人の過去の経験に基づく個人の感想です。現在所属する組織、業務とは関係がありません。>
This article is an individual impression based on my individual experience. It has nothing to do with the organization or business to which I currently belong.
Este artículo es una impresión personal basada en mi experiencia personal. No tiene nada que ver con la organización o empresa a la que pertenezco actualmente.
文書履歴(document history)
ver. 0.01 初稿 20250618
最後までおよみいただきありがとうございました。
いいね 💚、フォローをお願いします。
Thank you very much for reading to the last sentence.
Please press the like icon 💚 and follow me for your happy life.
Muchas gracias por leer hasta la última oración.
Por favor, haz clic en el ícono Me gusta 💚 y sígueme para tener una vida feliz.
