こちらは、マイクロマウス Advent Calendar 2025に参加しています。
はじめに
以前、電源回路の発振について考察したことがありましたが、スイッチングコンバータの発振判定について有耶無耶にしていたところが若干心残りでした。
理由として、スイッチングコンバータがPWM等のスイッチングを行うことによる非線形な挙動となってしまい、周波数特性のシミュレーションが難しいと考えたためです。
が、この度LTSpiceの良さげな機能を見つけたので、それを活用して安定性の検証に再トライしたいと思います。
LTSpiceのFRA機能
過去の記事では、実際の計測器1と同じようにサイン波を注入することで制御安定性を評価しました。
しかし、この方法による評価は線形・時不変システムに限ります(スイッチのON/OFFで回路が変わる。注入する信号の周波数とPWM周波数の差で位相遅れがコロコロ変わるなど)。
ところが、LTSpiceのFRA機能では、スイッチングコンバータの評価ができるようです。
FRA機能の検証
テスト回路
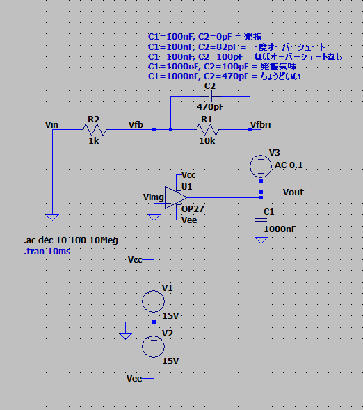
一般にやってはいけないと言われる、オペアンプの出力にコンデンサを追加した回路を題材として、AC解析とFRAの結果を比較します。

これは、過渡応答をシミュレーションした結果ですが、上から
- C1=100nF、C2=(ほぼ)0pF
- C1=100nF、C2=82pF
- C1=100nF、C2=100pF
- C1=1000nF、C2=100pF
- C1=1000nF、C2=470pF


です。C1が大きいと発振しやすく、C2が大きくなることで立ち上がりがなまされて発振しにくくなります。
AC解析
フィードバックループをカットしてAC信号源を入れ、オープンループゲインと位相余裕を求めます。
(電源の解析と違い、0V出力のためフィードバックをカットしないための抵抗は省略しています)

実験結果は以下の通りでした。矩形波入力した結果と同じ判定結果です。
| C1 | C2 | 位相余裕[deg] | 0dB周波数[kHz] | 判定結果 |
|---|---|---|---|---|
| 100nF | 0pF | 11.16 | 218.53 | 不安定 |
| 100nF | 82pF | 53.52 | 296.02 | 安定 |
| 100nF | 100pF | 56 | 331.88 | 安定 |
| 1000nF | 100pF | 25.84 | 74.58 | 不安定 |
| 1000nF | 470pF | 54.33 | 142.39 | 安定 |
FRA
FRAでは、AC解析と同じ位置にFRAの部品を挿入します。

後述しますが、本来スイッチングコンバータに使う用なので、色々複雑な設定21があります。正直使いこなせていないです。

AC解析と結果を比較したところ、ほぼほぼあってそうです。
| C1 | C2 | AC解析 | FRA | ||||
| 位相余裕[deg] | 0dB周波数[kHz] | 安定判別 | 位相余裕[deg] | 0dB周波数[kHz] | 安定判別 | ||
| 100nF | 0pF | 11.16 | 218.53 | 不安定 | 16.1 | 197 | 不安定 |
| 100nF | 82pF | 53.52 | 296.02 | 安定 | 54.33 | 293.75 | 安定 |
| 100nF | 100pF | 56 | 331.88 | 安定 | 56.66 | 330.85 | 安定 |
| 1000nF | 100pF | 25.84 | 74.58 | 不安定 | 30.07 | 70.67 | 不安定 |
| 1000nF | 470pF | 54.33 | 142.39 | 安定 | 54.69 | 141.2 | 安定 |
こちらが、AC解析時のボード線図です。
FRAでもボード線図が出力されます。
大体近い結果がでていそうです。
実例
では、本題のスイッチングコンバータに対する安定判別を行います。
昇圧スイッチングコンバータの不安定性
昇圧コンバータはスイッチング動作による非線形性以外に、厄介な制御性を持っています。
これは端的に言えば、ある条件下では負荷電流を増加した場合に、L1に流す電流を増やすためM1がONする時間を長くする必要があるにもかかわらず、M1がONしている間はRLへの電流供給が減ってしまう。逆に負荷電流を減らしたい場合には、L1の電流を減らしたいのにむしろRLへの電流供給時間が増えてしまうというジレンマから発生します。
このような現象が起きていないか確認すべく、FRAを用いて様々な条件下での安定性を確認してみようと思います。
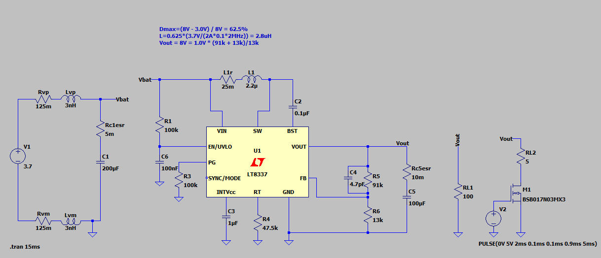
テスト回路
LTSiceにあらかじめモデルが供給されている昇圧コンバータのLT8337が今回の被害者検証対象です。

設計したスペックは以下の通り
| 項目 | スペック | 備考 |
|---|---|---|
| 入力電圧 | 3.7V | 超小型LiPoを想定 |
| 出力電圧 | 8V | |
| 出力電流 | 2A以下 | |
| スイッチング周波数 | 2MHz |
RL2に繋いだMOSFETをスイッチングして負荷電流を急変させたところ、まあまあ安定していそうです。

なお、スイッチング周波数が2MHzと高速なため、シミュレーションは非常に長い時間がかかりました(5分ぐらい)。条件を変えながら何度もトライするのは現実的ではないように思います。
FRAによる安定解析
出力電圧のF/B部分に電流を注入する経路にFRAを挿入しました。
FRAのスイッチングコンバータ用設定ヘルパーに、スイッチング周波数と、フィードバックループの周波数特性、FRAの電圧を記入します。フィードバックループの周波数特性については、解析のヒントとして使う程度でありそこまで厳密ではないようです(アナログ・デバイセズの設定等を参照し、適当に決めました)。
ヘルパーにより大体の箇所が埋められますが、ソフトスタート等による安定時間をシミュレーションに含んでしまうと正しい結果が得られないため、Start Analysis Timeを安定時間以上にすべく2msとしました。

FRAにかけた結果、位相余裕は73°程度あるので安定していそうです。
昇圧コンバータをしばく
条件を変えながら安定判別を行いました。
| 条件 | 0dB周波数[kHz] | 位相余裕[deg] | 備考 |
|---|---|---|---|
| RL1 = 4Ω | ? | ? | 判定不可 |
| RL1 = 8Ω | 5.49 | 72.93 | |
| RL1 = 16Ω | 7..11 | 71.14 | |
| RL1 = 80Ω | ? | ? | 判定不可 |
| C5=16uF | 32.4 | 44.5 | 出力Cが小さく不安定 |
| C5=150uF | 3.77 | 68.37 | |
| L1=1.0uH | 5.57 | 77.38 | Lが小さいと安定側(リプルは懸念) |
| L1=4.7uH | 5.36 | 63.71 | |
| L1=10uH | 5.12 | 45.32 | Lが大きすぎると不安定 |
| C5=16uF, L1=10uH |
11.40 | 1.60 | 不安定な組み合わせ |
| C1=47uF | 4.3 | 68.74 | 入力Cの影響は軽微 |
| C1=10uF | 4.02 | 62.46 | ↑ |
| C1=470uF | 5.94 | 69.37 | ↑ |
過渡応答の確認
不安定な組み合わせであるL=10μH、C5=16μFで過渡特性をチェックすると、確かに不安定で発振しているようです。

なお、安定判別できなかった出力抵抗4Ωでは、入力電圧が低下してしまって目標電圧に到達てきていません。

こちらは、負荷抵抗80Ωの場合です(なぜ発振判定できなかったのは謎)

まとめ
- LTSpiceのFRAを用いた位相余裕の確認ができた
- 非線形動作であるスイッチングコンバータでも位相余裕の確認ができた
- 動画にもあったとおり、出力Cが小さい、Lが大きい場合に位相余裕が小さくなることが確認できた
- 負荷条件によっては安定判別できない場合がある。






