Strecs3Dを活用した3Dプリントのインフィル最適化:Fusion 360によるモデリングと解析データ作成
はじめに
こんにちは!
この記事では、私が開発しているソフトウェア Strecs3D のインストール方法から、データ準備、基本的な使い方までを解説します。
Strecs3Dとは?
Strecs3D は、応力解析の結果にもとづいて、3Dモデルのインフィル(内部充填構造)に粗密を生み出すためのスライサー前処理ソフトウェアです。
- 力のかかる領域:インフィルを密にする
- 力のかからない領域:インフィルを疎にする
これにより、モデル全体の軽量化と高い剛性の両立を目指します。
1. Strecs3Dのインストール
まずは Strecs3D をインストールしましょう。
- Strecs3DのGitHubページ にアクセスします。
- リリースページ へ移動し、お使いのOS(macOS / Windows)に合ったインストーラーをダウンロードします。
Windowsの場合
ダウンロードしたセットアップウィザードの指示に従ってインストールを進めてください。
macOSの場合
ダウンロードした .dmg ファイルを展開し、Strecs3D のアイコンを「アプリケーション」フォルダにドラッグ&ドロップしてください。
インストール後、ソフトウェアを起動して以下のような画面が表示されれば成功です。
2. 準備するファイル
Strecs3D で使用するファイルは以下の2つです。
- STLデータ:3Dプリントするパーツの形状データ
- VTUデータ:応力解析の結果データ
このチュートリアルでは、以下のソフトウェアを使ってデータを準備します。
- 3Dモデリング,応力解析:Autodesk Fusion
3. データ準備①:STLデータの作成 (Fusion)
まず、Fusionで簡単な片持ち梁のモデルを作成します。今回はシンプルな直方体です。
モデルが完成したらバイナリSTLファイルを出力して,保存します.
4. データ準備②:応力解析 (Fusion)
この章では,Fusionを用いた応力解析の方法を解説します.
他のCADソフトのCAE機能を使用する方は読み飛ばしても問題ありません.
Fusionでの設定
最新のFusionでは,解析結果の表示が新しくなりましたが,この新しい表示方法では,解析結果(VTU)ファイルをうまく出力できないというバグが存在するみたいです.
参考:https://forums.autodesk.com/t5/fusion-design-validate-document/exporting-simulation-data-bug/td-p/13781401
そこで,解析の表示方法をもとに戻す設定が必要です.
ユーザー名のドロップダウン > 環境設定 > プレビュー機能 > シミュレーション > 新しい結果のチェックを解除する > 適用
マテリアルの設定
次に材料の設定を行います.
モデルを右クリックから物理マテリアルを設定を選択.
3Dプリントする材料(PLA, ABS)に合わせて設定をしてください(PLAは材料プリセットにないので,3Dプリントした時の平均的な物性値ヤング率1240MPa, ポアソン比0.3を自分で定義しています)
次に実際に解析を行います.
解析をするにあたり,固定されている部分(高速条件)と力のかかる部分(荷重条件)を設定する必要があります.今回は,方持ち梁(左の面が固定されて上から一様な力がかかる)
まずは,拘束ボタンを押してモデルの端の面を選択します.
ユーザー名のドロップダウン > 環境設定 > プレビュー機能 > シミュレーション > 新しい結果のチェックを解除する

次に,荷重をかける設定を行います.荷重のボタンを押して,
上の面を選択,下向きに100Nの力がかかる設定をします.

拘束と荷重が設定できたら,解析ボタンを押して,解析を始めます.

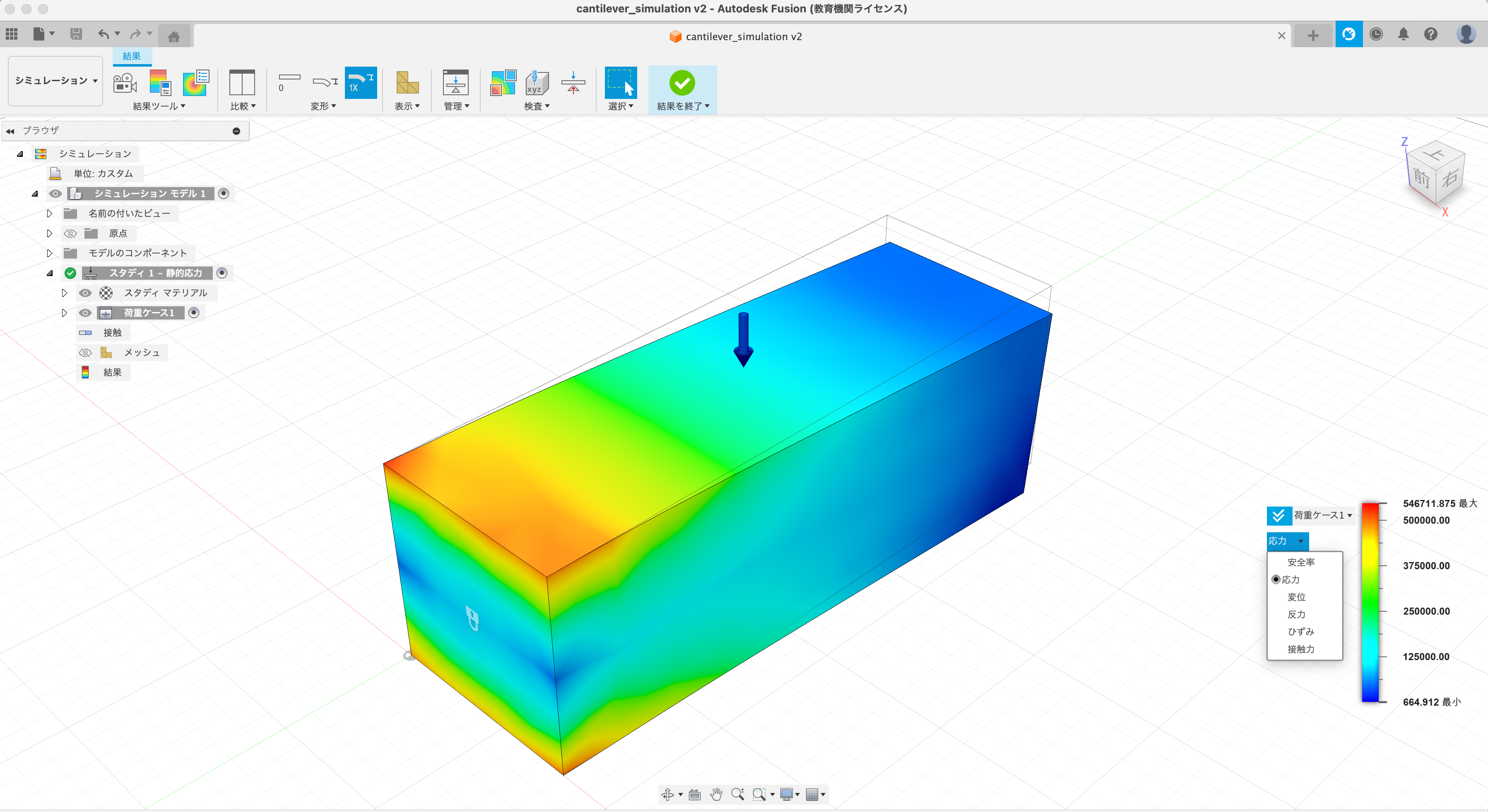
解析が終了すると,以下のような画面になります.『結果』の文字をクリックすることで,解析結果が表示されます.
そして,単位系を[Pa]に設定しておきます.(Strecs3Dは応力の単位としてPaを期待します)
ここまでで解析が完了しました.
解析結果の出力
応力解析結果のファイルを出力します.
解析結果のファイルは通常のファイルのようにエクスポートメニューから出力することができません.
そのため,コマンドをFusionに直接入力して,vtuを書き出す必要があります.
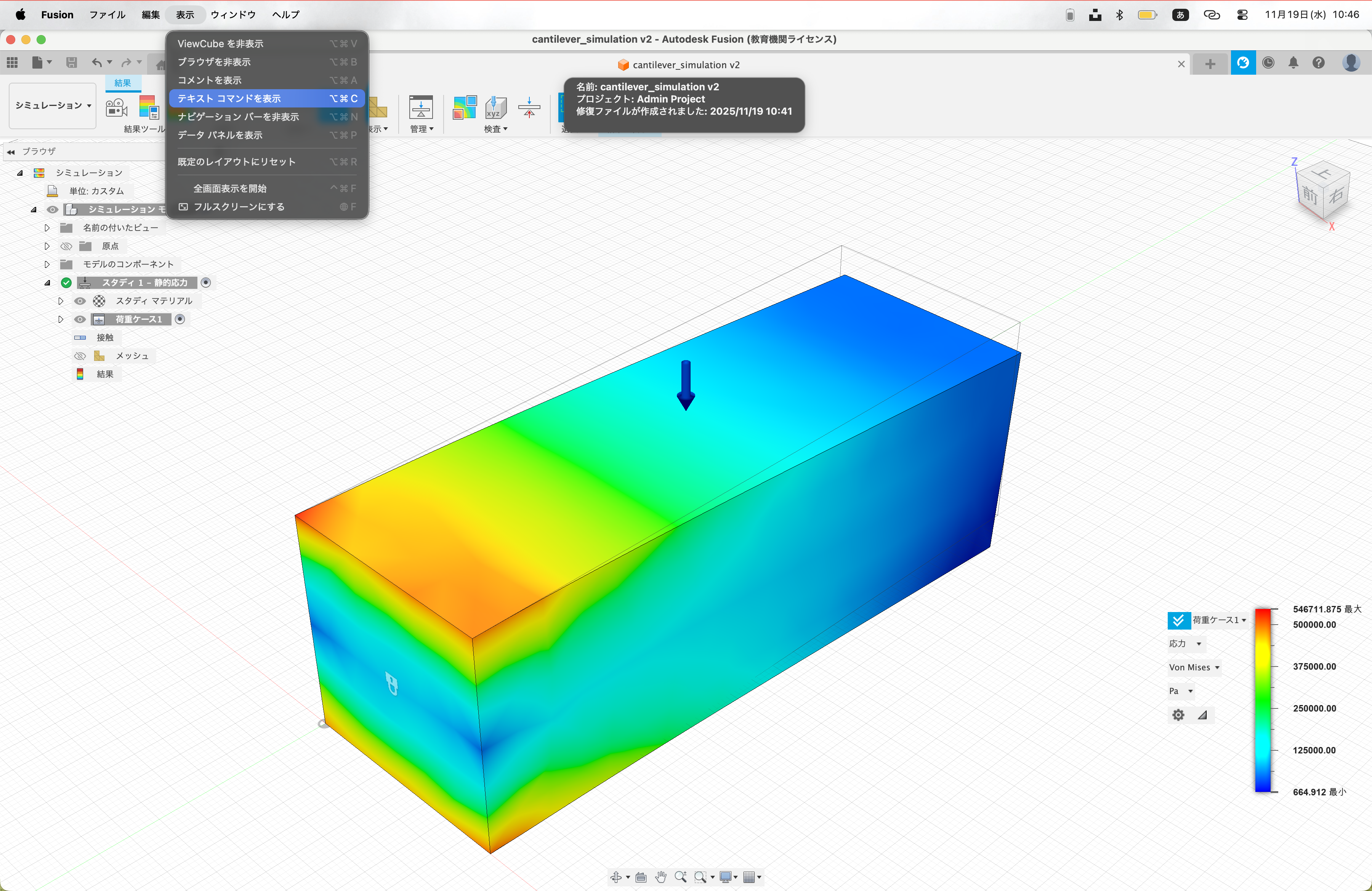
まずは,コマンドを入力するため,ウィンドウの表示メニューから,「テキストコマンドを表示」を選択.
そうすると,画面の下側に,文字入力欄と,表示欄が出てきます.
この一番したの部分に以下のコマンドを入力してください
Macの場合
SimResults.ExportActiveResults "path/filename.vtu"
Winの場合
SimResults.ExportActiveResults "path\filename.vtu"
path/filename.vtu は適宜,保存したいフォルダ,ファイル名に変更してください.
(/Users/<ユーザー名>/Desktop/cantilever_simulation.vtu や
C:\Users<ユーザー名>\Desktop\cantilever_simulation.vtu
など)
これをテキスト入力欄に入力することで,コマンドが実行され,指定した場所に.vtuファイルが生成されます.
5. Strecs3Dでの操作
いよいよ Strecs3D を使っていきます。
-
Open stl fileをクリックし、Fusionから出力した STLファイル をインポートします。 -
Open vtu fileをクリックし、Fusionから出力した VTUファイル をインポートします。
領域分割とインフィル設定
-
Processボタンをクリックすると、応力に応じてモデルが4つの領域に分割されます。これらの領域ごとに、異なるインフィル密度を割り当てることができます。 - 右側のスライダーで、各領域のプレビュー表示(表示/非表示、透明度)を調整できます。
- 左側のスライダーで、各領域を分割する応力の閾値を調整できます。「〇〇 MPa 〜 〇〇 MPaの範囲には、インフィル密度を〇〇%にする」という設定が可能です。
今回は、力がかかっていない領域から順に、インフィル密度を 8%, 20%, 30%, 50% と設定しました。
3mfファイルのエクスポート
左側のドロップダウンから,お使いのスライサーを選択してください.現在、Strecs3D は Ultimaker Cura, Bambu Studio, Prusa Slicerに対応しています。(他のスライサー設定で出力してしまうと,使用したいスライサーでうまく3mfが開けないです)
設定が完了したら、Export ボタンをクリックして 3mf ファイルを出力します。
このファイルには、モデルの形状情報に加えて、各領域のインフィル密度情報などが含まれています。
6. スライサーでの最終確認 (Bambu Studio)
Bambu Studioで、先ほど出力した 3mf ファイルを読み込みます。
そのままスライスを実行すると、Strecs3D で設定した通り、力のかかる部分には密なインフィル、かからない部分には疎なインフィルが自動で生成されます。
スライスプレビューでインフィルの様子を確認しやすくするために、以下の設定にしています。
- トップソリッドレイヤー:0
- ボトムソリッドレイヤー:0
- インフィルパターン:ジャイロイド (Gyroid)
スライサーでのインフィル密度微調整
余談ですが、最終的なインフィル密度はスライサー側でも調整できます。
Bambu Studioでは、オブジェクトタブに切り替えると、Strecs3D で分割された各パーツ(領域)が表示されます。ここで、それぞれのインフィル密度を最終的に微調整することが可能です。
ここまでできれば、あとは通常通りに3Dプリントを実行するだけです。
7. 完成!
こちらが実際に3Dプリントしたものです。設計通り、力のかかる部分に密なインフィルが生成されているのがわかります。
まとめ
今回は、Fusion, Bambu Studio を用いて Strecs3D を使う方法を解説しました。
しかし、これらのツールにこだわる必要はありません。STL, VTU, 3mf の各ファイル形式を扱えるソフトウェアであれば、他のCAD、CAE、スライサーでも同様のワークフローを実現できます。(ver1.2.0では完全に対応しきれていないソフトウェアが存在します。それらについては、今後のアップデートで対応していきます。)
バグ報告や機能要望などがありましたら、Strecs3D のGitHubリポジトリのIssuesや、開発者のX (旧Twitter) アカウントまでお気軽にご連絡いただけると嬉しいです。
なお、Strecs3Dを使用しての感想や作例なども #Strecs3D で共有してもらえれば嬉しいです!
最後までお読みいただきありがとうございました!
X: https://x.com/tamutamu3D
GitHub: https://github.com/tomohiron907/Strecs3D


















