UIKit による iOSアプリの画面は1つ以上の UIViewController で構成され、画面遷移も UIViewController により行われます。また、UIViewController間の関連性は UIViewController のプロパティにより把握することができます。
この記事では iPhone 向けの画面構成・画面遷移、そしてその関連性について整理してまとめたものです。主に iPad 向けの Split View や Popover については触れません。
1. UIViewController
1つの UIViewController だけで構成される最もシンプルな状態。
let viewControllerA = UIViewController()
window.rootViewController = viewControllerA
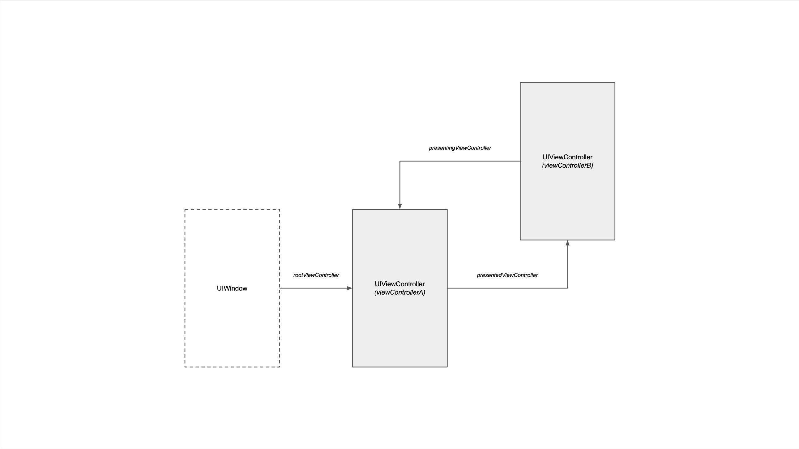
2. UIViewController → UIViewController (Present Modally)
UIViewController の present(_:, animated:) メソッドにより、別の UIViewController をモーダル表示。
let viewControllerA = UIViewController()
window.rootViewController = viewControllerA
let viewControllerB = UIViewController()
viewControllerA.present(viewControllerB, animated: true)
-
viewControllerA.presentedViewController→viewControllerB -
viewControllerB.presentingViewController→viewControllerA
3. UIViewController → UIViewController (Embed)
UIViewController に別の UIViewController を組み込み、コンテナとして振る舞う。
let viewControllerA = UIViewController()
window.rootViewController = viewControllerA
let viewControllerB = UIViewController()
viewControllerA.addChild(viewControllerB)
viewControllerA.view.addSubview(viewControllerB.view)
viewControllerB.didMove(toParent: viewControllerA)
-
viewControllerA.children→[viewControllerB] -
viewControllerB.parent→viewControllerA
4. UINavigationController → UIViewController (Root) → UIViewController (Show Detail)
UINavigationController という特殊な UIViewController。複数の UIViewController を扱うコンテナとして振る舞い、ドリルダウン形式の画面遷移を行う。
let viewControllerA = UIViewController()
let navigationController = UINavigationController(rootViewController: viewControllerA)
window.rootViewController = navigationController
let viewControllerB = UIViewController()
viewControllerA.navigationController?.pushViewController(viewControllerB, animated: true)
-
navigationController.children→[viewControllerA, viewControllerB] -
navigationController.viewControllers→[viewControllerA, viewControllerB] -
navigationController.topViewController→viewControllerB -
navigationController.visibleViewController→viewControllerB -
viewControllerA.parent→navigationController -
viewControllerA.navigationController→navigationController -
viewControllerB.parent→navigationController -
viewControllerB.navigationController→navigationController
5. UINavigationController → UIViewController (Root) → UIViewController (Show Detail) → UIViewController (Present Modally)
UINavigationController から別の UIViewController をモーダル表示。
let viewControllerA = UIViewController()
let navigationController = UINavigationController(rootViewController: viewControllerA)
window.rootViewController = navigationController
let viewControllerB = UIViewController()
viewControllerA.navigationController?.pushViewController(viewControllerB, animated: true)
let viewControllerC = UIViewController()
viewControllerB.present(viewControllerC, animated: true)
-
navigationController.children→[viewControllerA, viewControllerB] -
navigationController.viewControllers→[viewControllerA, viewControllerB] -
navigationController.topViewController→viewControllerB -
navigationController.visibleViewController→viewControllerC -
navigationController.presentedViewController→viewControllerC -
viewControllerA.parent→navigationController -
viewControllerA.navigationController→navigationController -
viewControllerA.presentedViewController→viewControllerC -
viewControllerB.parent→navigationController -
viewControllerB.navigationController→navigationController -
viewControllerB.presentedViewController→viewControllerC -
viewControllerC.presentingViewController→navigationController
6. UITabBarController → [UIViewController, UIViewController]
UITabBarController という特殊な UIViewController。複数の UIViewController を扱うコンテナとして振る舞い、タブ形式の画面遷移を行う。
let tabBarController = UITabBarController()
window.rootViewController = tabBarController
let viewControllerA = UIViewController()
let viewControllerB = UIViewController()
tabBarController.viewControllers = [viewControllerA, viewControllerB]
-
tabBarController.children→[viewControllerA, viewControllerB] -
tabBarController.viewControllers→[viewControllerA, viewControllerB] -
tabBarController.selectedViewController→viewControllerA -
viewControllerA.parent→tabBarController -
viewControllerA.tabBarController→tabBarController -
viewControllerB.parent→tabBarController -
viewControllerB.tabBarController→tabBarController
7. UITabBarController → [UIViewController, UIViewController] → UIViewController (Present Modally)
UITabBarController から別の UIViewController をモーダル表示。
let tabBarController = UITabBarController()
window.rootViewController = tabBarController
let viewControllerA = UIViewController()
let viewControllerB = UIViewController()
tabBarController.viewControllers = [viewControllerA, viewControllerB]
tabBarController.selectedIndex = 1
let viewControllerC = UIViewController()
viewControllerB.present(viewControllerC, animated: true)
-
tabBarController.children→[viewControllerA, viewControllerB] -
tabBarController.viewControllers→[viewControllerA, viewControllerB] -
tabBarController.selectedViewController→viewControllerB -
tabBarController.presentedViewController→viewControllerC -
viewControllerA.parent→tabBarController -
viewControllerA.tabBarController→tabBarController -
viewControllerA.presentedViewController→viewControllerC -
viewControllerB.parent→tabBarController -
viewControllerB.tabBarController→tabBarController -
viewControllerB.presentedViewController→viewControllerC -
viewControllerC.presentingViewController→tabBarController
8. UITabBarController → [UIViewController, UINavigationController → UIViewController (Root) → UIViewController (Show Detail)]
UITabBarController と UINavigationController の組み合わせ。
let tabBarController = UITabBarController()
window.rootViewController = tabBarController
let viewControllerA = UIViewController()
let viewControllerB = UIViewController()
let navigationController = UINavigationController(rootViewController: viewControllerB)
tabBarController.viewControllers = [viewControllerA, navigationController]
tabBarController.selectedIndex = 1
let viewControllerC = UIViewController()
navigationController.pushViewController(viewControllerC, animated: true)
-
tabBarController.children→[viewControllerA, navigationController] -
tabBarController.viewControllers→[viewControllerA, navigationController] -
tabBarController.selectedViewController→navigationController -
viewControllerA.parent→tabBarController -
viewControllerA.tabBarController→tabBarController -
navigationController.parent→tabBarController -
navigationController.tabBarController→tabBarController -
navigationController.children→[viewControllerB, navigationControllerC] -
navigationController.viewControllers→[viewControllerB, navigationControllerC] -
navigationController.topViewController→viewControllerC -
navigationController.visibleViewController→viewControllerC -
viewControllerB.parent→navigationController -
viewControllerB.navigationController→navigationController -
viewControllerB.tabBarController→tabBarController -
viewControllerC.parent→navigationController -
viewControllerC.navigationController→navigationController -
viewControllerC.tabBarController→tabBarController







