(注意)
・AIはGoogleのGeminiを使っているのですが、2025年3月現在は無料もしくは安く使えるのですが、いつ価格改定されるかわかりません。
・このシステムはUnityやバーチャルキャストにある程度の知識がないと作成できません。
・グラフィックボードの付いたゲーミングパソコンでないとスペック的に動作しません。私はCPUが「Intel(R) Core(TM) i7-8700K」、グラフィックボードが「GTX1070」のパソコンを使っています。
・パソコンの環境によっては動作しない可能性があります。
・パソコンが壊れることはないと思いますが、もし壊れても責任はとれません。
・VOICEVOXの声は、変更しなければ「四国めたん」になっていますので、放送する時は「VOICEVOX:四国めたん」とクレジットの記載をお願いいたします。声の変更は「GASSender.cs」のソースコードに書いてありますのでご参照ください。
1.VirtualCastToolKit、URLをダウンロードしてください。プロジェクト版を使います。zipファイルなので解凍してください。今回はデスクトップに解凍しました。フォルダ名を変更すれば、それがプロジェクト名になります。今回は「VCToolKit_AITuber」にしました。
2.Unity Hubを起動する。URLにダウンロード場所が書いてあるので参考にしてインストールしてください。
3.VirtualCastToolKit ver 1.4.0では、Unity 2022.3.20f1を使うのでUnity HubのInstallsメニューからインストールしてください。
4.インストールされたプロジェクトをクリックしてUnityを起動してください。
5.ここからは、@toRisouP様のURLのQiitaを参考にしてUnity上でVRM1.0アバターがしゃべるように設定をする説明に移ります。
6.まず、@toRisouP様の「Unity向け導入方法」にあるように「NuGetForUnity」をインストールします。
7.NuGetForUnityのURLを開いて、「Code]をクリックして「Download ZIP」をクリックしてください。ダウンロードしたZIPファイルを解凍してください。ダウンロードフォルダで解凍してもよいです。
8.Unityに戻って「Windows」メニューの「Package Manager」を開いてください。左上にある「+」をクリックして「Add package from disk」を選択してください。先程解凍したファイルの「NuGetForUnity-master\src\NuGetForUnity」にある「package.json」を選択し「開く」をクリックすればインストールされます。Unityのメニューに「NuGet」が追加されたらOKです。
9.VoicevoxClientSharp.Unityの導入は「Windows」メニューの「Package Manager」を開いてください。左上にある「+」をクリックして「Add package git URL」を選択してください。@toRisouP様の説明にある
「https://github.com/TORISOUP/VoicevoxClientSharp.git?path=VoicevoxClientSharp.Unity/Assets/VoicevoxClientSharp.Unity」
を貼り付けて「Add」を押してください。
10.次に「VoicevoxClientSharp」をインストールします。Unityメニューにある「NuGet」をクリックして、「Manage NuGet Packages」を選択してください。「VoicevoxClientSharp」を検索してインストールしてください。
11.次に「UniTask」をインストールします。「Windows」メニューの「Package Manager」を開いてください。左上にある「+」をクリックして「Add package git URL」を選択してください。
「https://github.com/Cysharp/UniTask.git?path=src/UniTask/Assets/Plugins/UniTask」
を貼り付けてAddしてください。
12.Unityプロジェクトを「.NET Standard 2.1」にしてください。Unityメニューにある「Edit」の中の「Project Settings」を選び左の欄の「Player」を選択してください。Api Compatibility Levelを「.NET Standard 2.1」にしてください。
13.VRoidでアバターを作ってVRM1.0で出力してください。バーチャルキャストのスタジオではVRM1.0アバターは使えないので同じアバターをVRM0.0で出力しておいてください。
14.Assets欄に「AITuber」というフォルダを作って、先程作ったVRM1.0アバターをそのフォルダ内にドラッグ&ドロップしてください。
15.ここまでのテストをする為、そのアバターをドラッグ&ドロップでHierarchyに入れ、プロジェクトをわかりやすい名前で保存してください。ここでは「Sample」にしておきます。
16.Hierarchy欄上で右クリックして「Create Empty」してGameObjectを1つ作ってください。
17.Assets > AItuber欄で右クリックをし、「Create」→「C# Script」でスクリプトファイルを1つ作って名前を「Sample」にしてください。
18.今作ったScriptファイルをダブルクリックするとVisual Studioが起動して編集できるようになっていればいいのですが、なっていない場合はネットで調べてください。@toRisouP様の「Unity上で音声再生する」というプログラムをコピーして今開いたファイルに貼り付けて保存してください。
19.今作ったファイルをHierarchy欄上の先程作った「GameObject」にドラック&ドロップし、「GameObject」をクリックし、Inspector欄に「Sample(Script)」があるのを確認してください。
20.「GameObject」の、Inspector欄の「Add Component」をクリックして「Audio Source」「Voicevox Speak Player」「Voicevox Vrm Lip Sync Player」を追加してください。
21.「Voicevox Speak Player」の「Audio Source」欄の右端の二重丸みたいなのをクリックして「GameObject」を選択し、「Voicevox Vrm Lip Sync Player」の「Vrm Instance」欄の右端の二重丸みたいなのをクリックしてアバターを選んでください(ここでは「Gemini」)。そして、Sample(Script)」の「Voicevox Speak Player」欄の右端にある二重丸をクリックし「GameObject」を選択してください。
22.これで動くかテストするので、「Voicevox」アプリを起動してください。入れてない人はネットを見て入れてください。Main Cameraの位置と角度を調整してください。Unityの再生ボタンを押して「こんにちは世界」と音声が出て口パクしたらOKです。
23.hecomi様の「uOSC」をインストールしてください。URLにアクセスして、「uOSC-v2.2.0.unitypackage」をクリックしてダウンロードされたものをダブルクリックして起動して「Import」をクリックしてください。Assets欄に「uOSC」フォルダが生成されたらOKです。
24.yu様のno+eの記事を参考にGeminiをUnityで使えるようにします。
25.Google AI Studio、URLにアクセスして「Get API key」をクリックしてAPIキーを取得してください。
25.Apps Script、URLを開き、「新しいプロジェクト」をクリックしてください。
26.無題のプロジェクトをクリックしてプロジェクト名を「Gemini」に変えてください。yu様のno+eの記事にあるGASのソースを貼り付けてください。3行目のを「gemini-pro」を現行の「gemini-2.0-flash」に変更してください。
「const url = https://generativelanguage.googleapis.com/v1beta/models/gemini-2.0-flash:generateContent?key=${apiKey};」
27.左端のメニューにある歯車をクリックしてプロジェクトの設定をします。一番下の「スクリプトプロパティを追加」をクリックし、「プロパティ」欄に「GEMINI_API」と記入し値は、先程取得したAPIキーを貼り付けて、「スクリプトプロパティの保存」をクリックしてください。
28.右上の方にある「デプロイ」をクリックして、「新しいデプロイ」をクリックしてください。
29.種類の選択にある歯車をクリックして、「ウェブアプリ」をクリックしてください。アクセスできるユーザーを全員(全員にしないと動かないかはテストしてません)に変更して右下の「デプロイ」をクリックしてください。次の画面で「アクセスを承認」をクリックするとグーグルの承認画面が出ると思います。(この部分は検証してないのであやふやです)
30.デプロイIDを取得出来たらテストします。Assets > AItuber欄で右クリックをし、「Create」→「C# Script」でスクリプトファイルを1つ作って名前を「GASSender」にする。yu様のno+eの記事の「Unityのソース」をコピーして貼り付けてください。
31.今作ったスクリプトを「GameObject」にドラッグ&ドロップし、Inspector欄にできた「GAS Sender(Script)」の「Deploy Id」欄にデプロイIDを貼り付け、「Question Text」欄に質問をインプットして、「Voicevox Speak Player」欄の二重丸をクリックして「voicevox」を選択してください。次にUnityの再生ボタンをクリックしてください。Consoleウインドウにレスポンスが表示されたらOKです。
32.ここからテストを終了してシーンを作っていきます。まず、Hierarchy欄上の先程作った「GameObject」を削除します。シーン名を変更して「Gemini_talk」にします。Hierarchy欄上で右クリックして「Create Empty」して、「osc」「voicevox」「Gemini_」の3つのオブジェクトを作ってください。
33.Assets > AItuber欄で右クリックをし、「Create」→「C# Script」でスクリプトファイルを「GASSender」「uOSCSender」「VoiceText」の3つ作るのですが、「GASSender」は先程テストで作ったものと同じファイル名なので流用してもいいです。
34.今作った3つのファイルをダブルクリックしてVisual Studioが起動し、それぞれのソースを以下の内容に上書きして保存してください。
using System.Collections;
using UnityEngine;
using UnityEngine.Networking;
using System.Threading;
using Cysharp.Threading.Tasks;
using VoicevoxClientSharp;
using VoicevoxClientSharp.Unity;
using uOSC;
using System.Text;
public class GASSender : MonoBehaviour
{
public string deployId; // Inspectorから設定可能に
public string questionText; // Inspectorから設定する質問テキスト
[SerializeField] private VoicevoxSpeakPlayer _voicevoxSpeakPlayer;
private string old_txt;
private string address = "/aiai/gemini"; //aiaiは僕の名前なのでご自分の名前に変えて下さい。LUAコードの方と同じにしないと送受信できません。
private uOscClient _client = new uOscClient();
private int mojisuu_max = 100; //Geminiのコメントの最大文字数。大きくすると回答が長くなって返事が遅くなる。
private bool mic_flg = false;
private readonly VoicevoxSynthesizer _voicevoxSynthesizer
= new VoicevoxSynthesizer();
void Start()
{
_client = this.GetComponent<uOscClient>();
var server = GetComponent<uOSC.uOscServer>();
server.onDataReceived.AddListener(OnDataReceived);
}
void Update()
{
if (questionText != old_txt && questionText != "")
{
if (_voicevoxSpeakPlayer.IsPlaying != true)
{
StartCoroutine(CallGoogleAppsScript());
old_txt = questionText;
}
}
if (mic_flg == true)
{
Debug.Log("mic_stop");
_voicevoxSpeakPlayer.AudioSource.Stop();
mic_flg = false;
}
}
IEnumerator CallGoogleAppsScript()
{
// headerは質問の前に付ける前置きみたいなもの。気持ちの選択部分をなくすと表情やポーズの変化がなくなります。
string header_ = "百文字以内で端的に以下の質問に回答して。ただし今の気持ちを次の{}の中から選んで返答の先頭に()で囲って付けて。{平穏、喜び、恍惚、容認、信頼、敬愛、不安、恐れ、恐怖、放心、驚き、驚嘆、哀愁、悲しみ、悲嘆、うんざり、嫌悪、強い嫌悪、苛立ち、怒り、激怒、関心、期待、警戒、心配、笑い、感動、共感、無関心、困惑、罪悪感、嫉妬、感謝、恥ずかしい、愛、服従、畏怖、拒絶、後悔、軽蔑、攻撃、楽観、好奇心、絶望、憤慨、皮肉、自尊心、運命、感傷、侮辱、憎悪、悲観、不健全、優越}";
string url = $"https://script.google.com/macros/s/{deployId}/exec?question=" + UnityWebRequest.EscapeURL(header_ + questionText);
UnityWebRequest request = UnityWebRequest.Get(url);
yield return request.SendWebRequest();
if (request.result == UnityWebRequest.Result.ConnectionError || request.result == UnityWebRequest.Result.ProtocolError)
{
Debug.LogError("エラー: " + request.error);
}
else
{
var cancellationToken = this.GetCancellationTokenOnDestroy();
string st = request.downloadHandler.text;
int ind1 = st.IndexOf(":") + 2;
string ans = st.Substring(ind1);
string hyoujyou_tag;
string ans_honbun;
ans = ans.Replace("\\n", "。");
ans = ans.Replace("。。", "。");
ans = ans.Replace("\"}", "");
ans = ans.Replace("(", "(");
ans = ans.Replace(")", ")");
if (ans.Length > mojisuu_max) //回答の文字数を制限する
{
ans = ans.Substring(0, mojisuu_max);
}
ind1 = ans.IndexOf(")");
if (ind1 > -1 && ans.Substring(0, 1) == "(")
{
hyoujyou_tag = ans.Substring(0, ind1);
ans_honbun = ans.Substring(ind1 + 1);
SpeakAsync(ans_honbun, cancellationToken).Forget();
}
else
{
SpeakAsync(ans, cancellationToken).Forget();
}
ans = "G" + ans;
Encoding utf8Enc = Encoding.GetEncoding("UTF-8");
var bytesData = utf8Enc.GetBytes(ans);
Debug.Log(ans);
_client.Send(address, bytesData, false);
}
}
private async UniTask SpeakAsync(string text, CancellationToken ct)
{
// テキストをVoicevoxで音声合成
var synthesisResult = await _voicevoxSynthesizer.SynthesizeSpeechAsync(
0, text, cancellationToken: ct); //「SynthesizeSpeechAsync(0,」の0で四国めたんのあまあま声を指定しています。ずんだもんのノーマルは3と番号によって声が変わります。
// 音声を再生
await _voicevoxSpeakPlayer.PlayAsync(synthesisResult, ct);
}
public void OnDataReceived(uOSC.Message message)
{
Debug.Log(message.values);
if ((string)message.values[0] == "true")
{
mic_flg = true;
}
}
private void OnDestroy()
{
_voicevoxSynthesizer.Dispose();
}
}
using UnityEngine;
using uOSC;
using VRM;
using System.Text;
public class uOSCSender : MonoBehaviour
{
private string address = "/aiai/gemini"; //aiaiは僕の名前なのでご自分の名前に変えて下さい。LUAコードの方と同じにしないと送受信できません。
private string ipaddress = "127.0.0.1"; //localhost
private int portNum = 19100;
private float countup;
private float timeLimit = 0.05f; //0.05秒に1回口パクのブレンドシェイプをOSCでバーチャルキャストに送っています。
private int a_no_blendshap_no = 39;
private string old_send_txt = "";
public GameObject humanoid;
SkinnedMeshRenderer _skinnedMeshRenderer;
Mesh skinnedMesh;
private uOscClient _client = new uOscClient();
void Start()
{
_client = this.GetComponent<uOscClient>();
_skinnedMeshRenderer = GameObject.Find("Face").GetComponent<SkinnedMeshRenderer>(); //アバターによってブレンドシェイプのあるオブジェクト名が違うので「Face」とは限らない。
skinnedMesh = GameObject.Find("Face").GetComponent<SkinnedMeshRenderer>().sharedMesh;
}
void Update()
{
countup += Time.deltaTime;
if (countup >= timeLimit)
{
string send_txt = "";
countup = 0.0f;
for (int i = a_no_blendshap_no; i < a_no_blendshap_no + 5; i++) //「あいうえお」のブレンドシェイプが順番に並んでいなかったらここは変えなければならない。
{
send_txt += i + "," + _skinnedMeshRenderer.GetBlendShapeWeight(i) + ",";
}
if (old_send_txt != send_txt)
{
old_send_txt = send_txt;
//Debug.Log(send_txt);
Encoding utf8Enc = Encoding.GetEncoding("UTF-8");
var bytesData = utf8Enc.GetBytes(send_txt);
_client.Send(address, bytesData, false);
}
send_txt = "";
}
}
}
using System.Collections;
using System.Collections.Generic;
using UnityEngine;
using UnityEngine.UI;
using UnityEngine.Windows.Speech;
using uOSC;
using System.Text;
public class VoiceText : MonoBehaviour
{
public DictationRecognizer m_DictationRecognizer;
public GASSender gassender;
private uOscClient _client = new uOscClient();
private string address = "/aiai/gemini"; //aiaiは僕の名前なのでご自分の名前に変えて下さい。LUAコードの方と同じにしないと送受信できません。
private string ipaddress = "127.0.0.1"; //localhost
private bool mic_flg = false;
private int min_moji_length = 5;
private void OnDestroy()
{
// 破棄処理
m_DictationRecognizer.Stop();
m_DictationRecognizer.Dispose();
}
private void Awake()
{
var server = GetComponent<uOSC.uOscServer>();
_client = this.GetComponent<uOscClient>();
server.onDataReceived.AddListener(OnDataReceived);
}
private void Start()
{
m_DictationRecognizer = new DictationRecognizer();
// 発音終了時のイベント登録
m_DictationRecognizer.DictationResult += (text, confidence) => {
// 音声認識したテキストを表示
if (text.Length > min_moji_length)
{
gassender.questionText = text;
text = "M" + text;
Debug.Log(text);
Encoding utf8Enc = Encoding.GetEncoding("UTF-8");
var bytesData = utf8Enc.GetBytes(text);
//Debug.Log(bytesData);
_client.Send(address, bytesData, false);
}
};
// 音声入力停止時に再起動
m_DictationRecognizer.DictationComplete += (completionCause) => {
if (completionCause == DictationCompletionCause.TimeoutExceeded)
{
m_DictationRecognizer.Start();
}
};
// 音声認識の開始
m_DictationRecognizer.Start();
}
private void Update()
{
if (mic_flg == true)
{
m_DictationRecognizer.Start();
Debug.Log("音声認識開始");
mic_flg = false;
}
}
public void OnDataReceived(uOSC.Message message)
{
//Debug.Log(message.values);
if ((string)message.values[0] == "true")
{
mic_flg = true;
}
}
}
35.Hierarchy欄上「osc」をクリックし、Inspector欄の「Add Component」をクリックして「U Osc Client(Script)」を追加して、「Address」に「127.0.0.1」、「Port」に「19100」を入力してください。Assets > AItuber欄に作った「uOSCSender」をHierarchy欄の「osc」にドラッグ&ドロップし、Inspector欄の「UOSC Sender(Script)」の「Humanoid」の二重丸をクリックして「Gemini」を選択してください。
36.Hierarchy欄上「voicevox」をクリックし、Inspector欄の「Add Component」をクリックして「Audio Source」「Voicevox Speak Player」「Voicevox Vrm Lip Sync Player」を追加してください。「Audio Source」は「Play On Awake」のチェックを外してください。「Voicevox Speak Player」の「Audio Source]欄の右端にある二重丸をクリックし「voicevox(Audio Source)」を選択してください。「Voicevox Vrm Lip Sync Player」の「Vrm Instance」欄の右端の二重丸みたいなのをクリックしてアバターを選んでください(ここでは「Gemini」)。
37.Hierarchy欄上「Gemini_」をクリックし、Inspector欄の「Add Component」をクリックして「U Osc Client(Script)」を追加して、「Address」に「127.0.0.1」、「Port」に「19100」を入力してください。もう一度「Add Component」をクリックして「U Osc Server(Script)」を追加して、「Port」に「18100」を入力してください。
38.Assets > AItuber欄に作った「GASSender」と「VoiceText」をHierarchy欄の「Gemini_」にドラッグ&ドロップし、Inspector欄の「GASSender(Script)」の「Deploy Id」欄にデプロイIDを貼り付け、「Voicevox Speak Player」欄の二重丸をクリックして「voicevox」を選択してください。Inspector欄の「Voice Text(Script)」の「Gassender」欄の二重丸をクリックして「Gemini_」を選択してください。
39.これで動くかテストするので、「Voicevox」アプリを起動してください。「Question Text」欄に質問をインプットして、Unityの再生ボタンをクリックし、しばらくしてしゃべったらOKです。
40.ここからバーチャルキャストで使う人形VCIを作っていきます。まずはUnityメニューで「File」→「New Scene」で新しいシーンを作ってください。
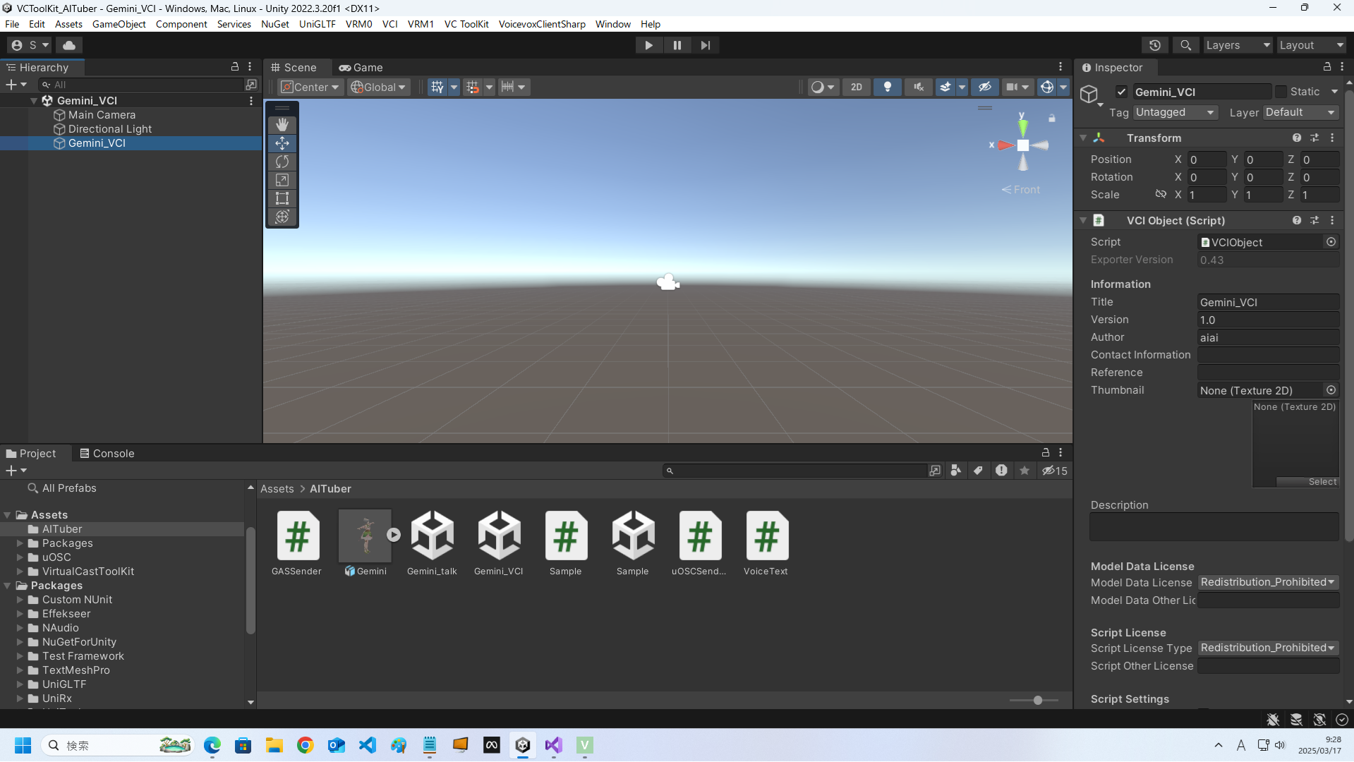
41.Hierarchy欄上で右クリックして「Create Empty」してGameObjectを1つ作り、オブジェクト名を「Gemini_VCI」に変更し、そして、シーン名を同じく「Gemini_VCI」で保存してください。
42.Hierarchy欄上の「Gemini_VCI」をクリックして、Inspector欄の「Transform」の「Position」を全部「0」にして下さい。次に「Add Component」をクリックして「VCI Object」を追加し、「Version」「Author」を入力してください。「Script Enable Debuge」にチェックを入れてください。「Scripts」の数値を「0」から「1」に変更して、「Scripts」左にある「▶」をクリックして開き、「Source」欄に以下のLUAソースを貼り付けてください。
------------------------------------------------------------
--便利関数 この関数はらーめんさんの作品です。
------------------------------------------------------------
function Explode(explodeCode, str)
local result = {}
--区切りがない場合は、新たに配列を作成して返す
if(string.find(str,explodeCode) == nil) then
result[1] = str
return result
end
local maxIndex = #str
local index=1
local resultID = 1
while (index<=maxIndex) do
local findIndex = string.find(str,explodeCode,index)
if(findIndex~=nil) then
result[resultID] = string.sub(str,index,findIndex-1)
resultID = resultID + 1
index = findIndex + 1
else
result[resultID] = string.sub(str,index)
break
end
end
return result
end
local start_blendshape_no = 39 --「あ」のブレンドシェイプの開始NO.(ブレンドシェイプは0番からはじまります。)
local blink_blendshape_no = 13 --目を閉じるブレンドシェイプのNO.
local old_blink_value = 0
local face = vci.assets.GetTransform("Face") --ブレンドシェイプがあるオブジェクト名を指定する。アバターによって変わる。
local skinnedMesh = face.GetSkinnedMeshRenderer()
local old_time = vci.me.Time.TotalMilliseconds
local _time = 0
local total_time = 0
local mabataki_time = 10000 --ミリ秒(10秒に1回瞬きをする。)
local mabataki_flg = false
local log_Gemini = {}
local log_My = {}
local MAX_LOG = 6
local Gemini_comm_no = 1
local My_comm_no = 1
local face_type = "平穏,1_0_100_20,,喜び,16_0_100_20,,恍惚,2_0_35_5,,容認,17_0_10_2 7_0_20_4,,信頼,2_0_25_5,,敬愛,16_0_50_10,,不安,9_0_50_10,,恐れ,10_0_50_10 21_0_50_10,,恐怖,21_0_100_20 22_0_100_20,,放心,5_0_25_5 24_0_100_100,,驚き,5_0_70_10,,驚嘆,5_0_100_20 21_0_50_10,,哀愁,4_0_50_10,,悲しみ,4_0_100_20,,悲嘆,20_0_100_20 29_0_50_10,,うんざり,13_0_25_5 29_0_50_10,,嫌悪,1_0_50_10,,強い嫌悪,1_0_100_20 20_0_100_20,,苛立ち,14_0_10_5 6_0_80_20,,怒り,1_0_70_14,,激怒,1_0_100_20 21_0_100_20,,関心,22_0_50_50,,期待,21_0_50_10 10_0_50_10,,警戒,21_0_20_4,,心配,4_0_50_10,,笑い,3_0_60_12,,感動,8_0_100_20 21_0_50_10,,共感,2_0_20_4,,無関心,23_0_100_100,,困惑,4_0_100_20,,罪悪感,29_0_50_10 20_0_100_20,,嫉妬,1_0_100_20,,感謝,3_0_30_6,,恥ずかしい,4_0_50_10,,愛,2_0_50_5 24_0_40_8,,服従,4_0_50_10,,畏怖,5_0_30_6,,拒絶,13_0_100_20 9_0_50_10,,後悔,4_0_100_20,,軽蔑,6_0_100_20,,攻撃,1_0_100_20 35_0_50_10,,楽観,2_0_100_20,,好奇心,3_0_20_4 33_0_30_6,,絶望,13_0_50_10 9_0_100_20,,憤慨,1_0_100_20 30_0_50_10,,皮肉,14_0_20_4 26_0_20_4,,自尊心,1_0_40_8,,運命,4_0_40_8 13_0_100_20,,感傷,9_0_40_8 28_0_20_4,,侮辱,1_0_80_16,,憎悪,21_0_100_20 1_0_100_20,,悲観,4_0_100_20 30_0_20_4,,不健全,2_0_100_20 24_0_100_100,,優越,3_0_20_4 30_0_30_6,"
--[[
0 neutral,10 BRW_Surprised,13 EYE_Close,20 EYE_Sorrow,30 MTH_Large,40 MTH_I,50 HA_Fung2_Up,56 HA_Short_Low
]]
local face_ = {}
local face_no = 1
local old_face_no = 1
local face_move = {}
local body_move = {}
local blendshape_max = 56 --ブレンドシェイプの最後のNO.
local _data_suu = 0
local now_koma = {}
local old_koma = {}
local now_angle = {}
local old_angle = {}
local now_pos = nil
local next_pos = nil
local send_face = ""
body_move[0] = "1,0,0.899,0,0,0,0,1,2,0.102,0.006,0.013,0.995,3,-0.135,0.006,0.001,0.991,4,0.066,-0.019,-0.009,0.998,5,0,0,0,1,6,0.005,-0.020,0.060,0.998,7,0.022,0.039,0.582,0.812,8,0,0.144,0,0.990,9,0.042,0.031,-0.007,-0.999,10,0.003,0.011,-0.060,0.998,11,0.060,-0.174,-0.541,0.820,12,0,-0.012,0,1,13,-0.162,0.057,-0.018,-0.985,14,-0.075,-0.010,0.008,0.997,15,0.131,0.010,-0.009,0.991,16,-0.112,0.058,0.005,0.992,17,-0.009,0,0,1,18,-0.101,-0.031,-0.003,0.994,19,0.188,-0.010,0.016,0.982,20,-0.111,-0.009,-0.040,0.993,21,-0.009,0,0,1,22,0,0,0,1,23,0,0.001,0,1,24,0.013,-0.011,0.063,0.998,25,0.007,0.003,0.111,0.994,26,0.008,0.003,0.084,0.996,27,0.002,0.003,0.074,0.997,28,0,0,0.209,0.978,29,0,0,0.196,0.981,30,-0.003,-0.003,0.099,0.995,31,0,0,0.300,0.954,32,0,0,0.113,0.994,33,-0.015,0.019,0.118,0.993,34,0,0,0.202,0.979,35,0,0,0.146,0.989,36,-0.142,0.012,0.127,0.982,37,-0.001,-0.178,0,0.984,38,-0.007,0.032,0.003,0.999,39,-0.007,-0.004,0.001,-1,40,-0.009,0.003,0.055,-0.998,41,-0.010,0.004,0.025,-1,42,0.001,0.005,0.012,-1,43,0,0,0.163,-0.987,44,0,0,0.148,-0.989,45,0,-0.005,0.041,-0.999,46,0,0,0.263,-0.965,47,0,0,0.057,-0.998,48,0.008,0.012,0.062,-0.998,49,0,0,0.154,-0.988,50,0,0,0.093,-0.996,51,0.083,-0.015,0.074,-0.994,52,0.001,-0.148,0.001,-0.989,53,0.009,0.083,0.002,-0.997,"
body_move[1] = "1,0,0.899,0,0,0,0,1,2,0.102,0.006,0.013,0.995,3,-0.135,0.006,0.001,0.991,4,0.066,-0.019,-0.009,0.998,5,0,0,0,1,6,0.005,-0.020,0.060,0.998,7,0.022,0.039,0.582,0.812,8,0,0.144,0,0.990,9,0.042,0.031,-0.007,-0.999,10,0.003,0.011,-0.060,0.998,11,0.060,-0.174,-0.541,0.820,12,0,-0.012,0,1,13,-0.162,0.057,-0.018,-0.985,14,-0.075,-0.010,0.008,0.997,15,0.131,0.010,-0.009,0.991,16,-0.112,0.058,0.005,0.992,17,-0.009,0,0,1,18,-0.101,-0.031,-0.003,0.994,19,0.188,-0.010,0.016,0.982,20,-0.111,-0.009,-0.040,0.993,21,-0.009,0,0,1,22,0,0,0,1,23,0,0.001,0,1,24,0.013,-0.011,0.063,0.998,25,0.007,0.003,0.111,0.994,26,0.008,0.003,0.084,0.996,27,0.002,0.003,0.074,0.997,28,0,0,0.209,0.978,29,0,0,0.196,0.981,30,-0.003,-0.003,0.099,0.995,31,0,0,0.300,0.954,32,0,0,0.113,0.994,33,-0.015,0.019,0.118,0.993,34,0,0,0.202,0.979,35,0,0,0.146,0.989,36,-0.142,0.012,0.127,0.982,37,-0.001,-0.178,0,0.984,38,-0.007,0.032,0.003,0.999,39,-0.007,-0.004,0.001,-1,40,-0.009,0.003,0.055,-0.998,41,-0.010,0.004,0.025,-1,42,0.001,0.005,0.012,-1,43,0,0,0.163,-0.987,44,0,0,0.148,-0.989,45,0,-0.005,0.041,-0.999,46,0,0,0.263,-0.965,47,0,0,0.057,-0.998,48,0.008,0.012,0.062,-0.998,49,0,0,0.154,-0.988,50,0,0,0.093,-0.996,51,0.083,-0.015,0.074,-0.994,52,0.001,-0.148,0.001,-0.989,53,0.009,0.083,0.002,-0.997,"
body_move[2] = "1,0.004,0.908,-0.009,0.022,0.001,-0.001,1,2,0.044,-0.010,0.009,0.999,3,-0.135,0.006,0.001,0.991,4,0.038,-0.065,-0.001,0.997,5,0,0,0,1,6,0.005,-0.020,0.060,0.998,7,0.207,0.125,0.454,0.858,8,0,0.756,0,0.655,9,-0.133,-0.215,-0.329,-0.910,10,0.003,0.011,-0.060,0.998,11,0.182,-0.074,-0.495,0.846,12,0,-0.752,0,0.659,13,-0.157,0.226,0.229,-0.934,14,-0.030,0.029,0.002,0.999,15,0.028,0,0,1,16,-0.112,0.058,0.005,0.992,17,-0.009,0,0,1,18,-0.081,-0.051,-0.010,0.995,19,0.145,0,0,0.989,20,-0.111,-0.009,-0.040,0.993,21,-0.009,0,0,1,22,0,0,0,1,23,0,0.001,0,1,24,0.013,-0.011,0.063,0.998,25,0.007,0.003,0.111,0.994,26,0.008,0.003,0.084,0.996,27,0.002,0.003,0.074,0.997,28,0,0,0.209,0.978,29,0,0,0.196,0.981,30,-0.003,-0.003,0.099,0.995,31,0,0,0.300,0.954,32,0,0,0.113,0.994,33,-0.015,0.019,0.118,0.993,34,0,0,0.202,0.979,35,0,0,0.146,0.989,36,-0.056,0.016,0.054,0.997,37,-0.001,-0.178,0,0.984,38,-0.007,0.032,0.003,0.999,39,0.006,0.018,-0.076,0.997,40,0,0,0,1,41,0.012,-0.020,-0.137,0.990,42,-0.009,-0.001,-0.104,0.995,43,-0.007,-0.011,-0.155,0.988,44,0.010,-0.009,-0.196,0.981,45,0.030,-0.017,-0.215,0.976,46,-0.014,-0.033,-0.290,0.956,47,0.039,-0.022,-0.128,0.991,48,-0.003,-0.058,-0.343,0.937,49,0.056,-0.082,-0.300,0.949,50,0.030,-0.049,-0.204,0.977,51,0.014,0.046,0.026,0.998,52,0,0,0,1,53,0,0,0,1,"
body_move[3] = "1,0.004,0.908,-0.009,0.022,0.001,-0.001,1,2,0.028,-0.001,0.008,1,3,-0.135,0.006,0.001,0.991,4,0.067,-0.055,0.006,0.996,5,0.025,-0.026,0.004,0.999,6,0.005,-0.020,0.060,0.998,7,0.178,0.186,0.511,0.820,8,0,0.089,0,0.996,9,0.172,0.071,-0.023,-0.982,10,0.003,0.011,-0.060,0.998,11,0.122,-0.170,-0.513,0.832,12,0,-0.032,0,0.999,13,0.006,0.201,-0.027,-0.979,14,-0.030,0.029,0.002,0.999,15,0.028,0,0,1,16,-0.112,0.058,0.005,0.992,17,-0.009,0,0,1,18,-0.081,-0.051,-0.010,0.995,19,0.145,0,0,0.989,20,-0.111,-0.009,-0.040,0.993,21,-0.009,0,0,1,22,-0.032,0.023,0.001,0.999,23,-0.032,0.002,0,0.999,24,0.013,-0.011,0.063,0.998,25,0.007,0.003,0.111,0.994,26,0.008,0.003,0.084,0.996,27,0.002,0.003,0.074,0.997,28,0,0,0.209,0.978,29,0,0,0.196,0.981,30,-0.003,-0.003,0.099,0.995,31,0,0,0.300,0.954,32,0,0,0.113,0.994,33,-0.015,0.019,0.118,0.993,34,0,0,0.202,0.979,35,0,0,0.146,0.989,36,-0.056,0.016,0.054,0.997,37,-0.001,-0.178,0,0.984,38,-0.007,0.032,0.003,0.999,39,0.039,0.007,-0.138,0.990,40,0.010,0.019,-0.099,0.995,41,0.026,0.015,-0.134,0.991,42,0.041,0.034,-0.151,0.987,43,-0.033,-0.012,-0.142,0.989,44,0.017,0.013,-0.135,0.991,45,0.019,0.039,-0.163,0.986,46,0.026,0.006,-0.198,0.980,47,-0.001,-0.004,-0.079,0.997,48,-0.013,0.047,-0.143,0.989,49,0.044,-0.001,-0.141,0.989,50,0.013,0.026,-0.211,0.977,51,0.049,0.081,0.046,0.994,52,0.260,0.130,0.030,0.956,53,-0.024,0.104,-0.161,0.981,"
body_move[4] = "1,0.004,0.908,-0.009,0.022,0.001,-0.001,1,2,0.117,0.002,0.015,0.993,3,-0.135,0.006,0.001,0.991,4,0.013,-0.055,-0.009,0.998,5,0.025,-0.026,0.004,0.999,6,0.005,-0.020,0.060,0.998,7,0.150,0.228,0.517,0.811,8,0,0.228,0,0.974,9,0.118,0.141,-0.070,-0.980,10,0.003,0.011,-0.060,0.998,11,0.234,-0.025,-0.520,0.821,12,0,-0.733,0,0.681,13,0.010,-0.040,0.289,-0.956,14,-0.030,0.029,0.002,0.999,15,0.028,0,0,1,16,-0.112,0.058,0.005,0.992,17,-0.009,0,0,1,18,-0.148,-0.030,-0.020,0.988,19,0.296,0,0,0.955,20,-0.014,0.002,0.044,0.999,21,-0.009,0,0,1,22,0.011,0.002,-0,1,23,0.011,-0.024,0,1,24,0.013,-0.011,0.063,0.998,25,0.007,0.003,0.111,0.994,26,0.008,0.003,0.084,0.996,27,0.002,0.003,0.074,0.997,28,0,0,0.209,0.978,29,0,0,0.196,0.981,30,-0.003,-0.003,0.099,0.995,31,0,0,0.300,0.954,32,0,0,0.113,0.994,33,-0.015,0.019,0.118,0.993,34,0,0,0.202,0.979,35,0,0,0.146,0.989,36,-0.143,-0.039,0.069,0.987,37,-0.001,-0.178,0,0.984,38,-0.007,0.032,0.003,0.999,39,0.039,0.007,-0.138,0.990,40,0.010,0.019,-0.099,0.995,41,0.026,0.015,-0.134,0.991,42,0.041,0.034,-0.151,0.987,43,-0.033,-0.012,-0.142,0.989,44,0.017,0.013,-0.135,0.991,45,0.019,0.039,-0.163,0.986,46,0.026,0.006,-0.198,0.980,47,-0.001,-0.004,-0.079,0.997,48,-0.013,0.047,-0.143,0.989,49,0.044,-0.001,-0.141,0.989,50,0.013,0.026,-0.211,0.977,51,0.027,0.035,0.071,0.997,52,0.260,0.130,0.030,0.956,53,-0.024,0.104,-0.161,0.981,"
body_move[5] = "1,0.004,0.908,-0.009,0.022,0.001,-0.001,1,2,0.117,0.002,0.015,0.993,3,-0.135,0.006,0.001,0.991,4,0.013,-0.055,-0.009,0.998,5,0.025,-0.026,0.004,0.999,6,0.005,-0.020,0.060,0.998,7,0.125,0.153,0.455,0.868,8,0,0.815,0,0.579,9,0.568,0.007,0.151,-0.809,10,0.003,0.011,-0.060,0.998,11,0.117,-0.048,-0.479,0.869,12,0,-0.820,0,0.572,13,0.462,0.074,-0.163,-0.869,14,-0.064,-0.047,0.004,0.997,15,0.102,0,0,0.995,16,-0.130,0.073,-0.069,0.986,17,-0.009,0,0,1,18,-0.078,-0.054,-0.025,0.995,19,0.110,0,0,0.994,20,-0.072,-0.050,0.126,0.988,21,-0.009,0,0,1,22,0.011,0.002,0,1,23,0.011,-0.024,0,1,24,0.013,-0.011,0.063,0.998,25,0.007,0.003,0.111,0.994,26,0.008,0.003,0.084,0.996,27,0.002,0.003,0.074,0.997,28,0,0,0.209,0.978,29,0,0,0.196,0.981,30,-0.003,-0.003,0.099,0.995,31,0,0,0.300,0.954,32,0,0,0.113,0.994,33,-0.015,0.019,0.118,0.993,34,0,0,0.202,0.979,35,0,0,0.146,0.989,36,-0.100,-0.036,0.100,0.989,37,-0.001,-0.178,0,0.984,38,-0.007,0.032,0.003,0.999,39,0.039,0.007,-0.138,0.990,40,0.010,0.019,-0.099,0.995,41,0.026,0.015,-0.134,0.991,42,0.041,0.034,-0.151,0.987,43,-0.033,-0.012,-0.142,0.989,44,0.017,0.013,-0.135,0.991,45,0.019,0.039,-0.163,0.986,46,0.026,0.006,-0.198,0.980,47,-0.001,-0.004,-0.079,0.997,48,-0.013,0.047,-0.143,0.989,49,0.044,-0.001,-0.141,0.989,50,0.013,0.026,-0.211,0.977,51,0.055,-0.005,0.068,0.996,52,0.260,0.130,0.030,0.956,53,-0.024,0.104,-0.161,0.981,"
body_move[6] = "1,0.004,0.908,-0.009,0.022,0.001,-0.001,1,2,0.014,0.004,0.018,1,3,-0.135,0.006,0.001,0.991,4,0.013,-0.055,-0.009,0.998,5,0.025,-0.026,0.004,0.999,6,0.005,-0.020,0.060,0.998,7,-0.032,0.316,0.375,0.871,8,0,0.850,0,0.526,9,0.410,-0.158,-0.218,-0.872,10,0.003,0.011,-0.060,0.998,11,-0.020,-0.221,-0.438,0.871,12,0,-0.889,0,0.459,13,0.282,0.092,0.238,-0.925,14,-0.064,-0.047,0.004,0.997,15,0.102,0,0,0.995,16,-0.130,0.073,-0.069,0.986,17,-0.009,0,0,1,18,-0.202,-0.018,-0.036,0.979,19,0.255,0,0,0.967,20,0.039,-0.022,0.061,0.997,21,-0.009,0,0,1,22,0.011,0.002,0,1,23,0.011,-0.024,0,1,24,0.039,-0.007,0.138,0.990,25,0.010,-0.019,0.099,0.995,26,0.026,-0.015,0.134,0.991,27,0.041,-0.034,0.151,0.987,28,-0.033,0.012,0.142,0.989,29,0.017,-0.013,0.135,0.991,30,0.019,-0.039,0.163,0.986,31,0.026,-0.006,0.198,0.980,32,-0.001,0.004,0.079,0.997,33,-0.013,-0.047,0.143,0.989,34,0.044,0.001,0.141,0.989,35,0.013,-0.026,0.211,0.977,36,0.049,-0.081,-0.046,0.994,37,0.260,-0.130,-0.030,0.956,38,-0.024,-0.104,0.161,0.981,39,0.039,0.007,-0.138,0.990,40,0.010,0.019,-0.099,0.995,41,0.026,0.015,-0.134,0.991,42,0.041,0.034,-0.151,0.987,43,-0.033,-0.012,-0.142,0.989,44,0.017,0.013,-0.135,0.991,45,0.019,0.039,-0.163,0.986,46,0.026,0.006,-0.198,0.980,47,-0.001,-0.004,-0.079,0.997,48,-0.013,0.047,-0.143,0.989,49,0.044,-0.001,-0.141,0.989,50,0.013,0.026,-0.211,0.977,51,0.049,0.081,0.046,0.994,52,0.260,0.130,0.030,0.956,53,-0.024,0.104,-0.161,0.981,"
body_move[7] = "1,0.004,0.908,-0.009,0.022,0.001,-0.001,1,2,0.214,-0.038,0.035,0.976,3,-0.105,0.014,-0.015,0.994,4,0.076,-0.045,-0.009,0.996,5,0.025,-0.026,0.004,0.999,6,0,0,0,1,7,-0.149,0.277,0.461,0.830,8,0,0.955,0,0.298,9,0.340,-0.155,0.109,-0.921,10,0,0,0,1,11,-0.079,-0.309,-0.464,0.827,12,0,-0.963,0,0.271,13,0.251,-0.033,-0.223,-0.941,14,-0.099,0.106,-0.001,0.989,15,0.122,0,0,0.993,16,-0.060,-0.241,0.037,0.968,17,-0.009,0,0,1,18,-0.053,-0.272,0.002,0.961,19,0.041,0,0,0.999,20,-0.085,0.179,0.056,0.979,21,-0.009,0,0,1,22,0.011,0.002,0,1,23,0.011,-0.024,0,1,24,0.059,-0.089,0.461,0.881,25,0.160,0.126,0.635,0.745,26,0.114,0.232,0.497,0.828,27,0.101,0.040,0.506,0.856,28,-0.060,0.088,0.636,0.764,29,-0.030,0.094,0.420,0.902,30,-0.013,0.010,0.584,0.811,31,0.176,0.231,0.595,0.749,32,-0.121,0.184,0.343,0.913,33,-0.007,0.105,0.615,0.781,34,-0.082,0.132,0.721,0.676,35,-0.002,0.119,0.290,0.950,36,0.080,-0.075,-0.104,0.988,37,0.131,-0.247,0.124,0.952,38,0.044,-0.365,-0.018,0.930,39,0.059,0.089,-0.461,0.881,40,0.160,-0.126,-0.635,0.745,41,0.114,-0.232,-0.497,0.828,42,0.101,-0.040,-0.506,0.856,43,-0.060,-0.088,-0.636,0.764,44,-0.030,-0.094,-0.420,0.902,45,-0.013,-0.010,-0.584,0.811,46,0.176,-0.231,-0.595,0.749,47,-0.121,-0.184,-0.343,0.913,48,-0.007,-0.105,-0.615,0.781,49,-0.082,-0.132,-0.721,0.676,50,-0.002,-0.119,-0.290,0.950,51,0.168,0.094,-0.003,0.981,52,0.131,0.247,-0.124,0.952,53,0.044,0.365,0.018,0.930,"
body_move[8] = "1,0.004,0.908,-0.009,0.022,0.001,-0.001,1,2,0.308,-0.037,0.023,0.951,3,-0.105,0.014,-0.015,0.994,4,0.076,-0.045,-0.009,0.996,5,-0.040,0.004,-0.002,0.999,6,0,0,0,1,7,-0.073,0.122,0.498,0.855,8,0,0.962,0,0.272,9,0.687,-0.013,-0.203,-0.698,10,0,0,0,1,11,-0.018,-0.214,-0.502,0.837,12,0,-0.975,0,0.223,13,0.586,-0.105,0.024,-0.803,14,-0.099,0.106,-0.001,0.989,15,0.122,0,0,0.993,16,-0.060,-0.241,0.037,0.968,17,-0.009,0,0,1,18,-0.084,-0.355,-0.019,0.931,19,0.087,0,0,0.996,20,-0.063,0.203,0.030,0.977,21,-0.009,0,0,1,22,-0.035,0.025,0.001,0.999,23,-0.035,0.002,0,0.999,24,0,0,0,1,25,0.238,0.026,0.555,0.796,26,-0.026,0.137,0.577,0.805,27,0.013,0.019,-0.044,0.999,28,0.111,0.103,0.599,0.786,29,-0.043,0.007,0.654,0.756,30,0.129,0.021,-0.069,0.989,31,-0.037,0.068,0.631,0.772,32,0.037,0.106,0.588,0.801,33,0.030,0.008,-0.108,0.994,34,0.129,0.151,0.568,0.799,35,-0.021,0.229,0.620,0.750,36,0.058,0.015,0.002,0.998,37,0.116,-0.311,0.097,0.938,38,-0.075,-0.526,0.010,0.847,39,0,0,0,1,40,0.238,-0.026,-0.555,0.796,41,-0.026,-0.137,-0.577,0.805,42,0.013,-0.019,0.044,0.999,43,0.111,-0.103,-0.599,0.786,44,-0.043,-0.007,-0.654,0.756,45,0.129,-0.021,0.069,0.989,46,-0.037,-0.068,-0.631,0.772,47,0.037,-0.106,-0.588,0.801,48,0.030,-0.008,0.108,0.994,49,0.129,-0.151,-0.568,0.799,50,-0.021,-0.229,-0.620,0.750,51,0.100,0.048,-0.109,0.988,52,0.116,0.311,-0.097,0.938,53,-0.075,0.526,-0.010,0.847,"
body_move[9] = "1,0.004,0.900,-0.009,0.042,-0.047,0.006,0.998,2,0.141,-0.030,0.054,0.988,3,-0.105,0.014,-0.015,0.994,4,0.076,-0.045,-0.009,0.996,5,-0.040,0.004,-0.002,0.999,6,0,0,0,1,7,-0.388,0.205,0.504,0.744,8,0,0.953,0,0.301,9,0.558,0.097,0.100,-0.818,10,0,0,0,1,11,-0.434,-0.167,-0.472,0.749,12,0,-0.965,0,0.263,13,0.542,-0.155,-0.146,-0.813,14,-0.147,0.167,-0.003,0.975,15,0.206,0,0,0.979,16,-0.060,-0.241,0.037,0.968,17,-0.009,0,0,1,18,-0.128,-0.290,-0.024,0.948,19,0.174,0,0,0.985,20,-0.063,0.203,0.030,0.977,21,-0.009,0,0,1,22,-0.035,0.025,0.001,0.999,23,-0.035,0.002,0,0.999,24,0.005,0.065,0.002,0.998,25,0.238,0.026,0.555,0.796,26,-0.026,0.137,0.577,0.805,27,0.011,-0.006,-0.049,0.999,28,0.111,0.103,0.599,0.786,29,-0.043,0.007,0.654,0.756,30,0.115,-0.060,-0.039,0.991,31,-0.037,0.068,0.631,0.772,32,0.037,0.106,0.588,0.801,33,0.017,-0.138,-0.066,0.988,34,0.129,0.151,0.568,0.799,35,-0.021,0.229,0.620,0.750,36,0.009,-0.008,0.035,0.999,37,0.116,-0.311,0.097,0.938,38,-0.075,-0.526,0.010,0.847,39,0.005,-0.065,-0.002,0.998,40,0.238,-0.026,-0.555,0.796,41,-0.026,-0.137,-0.577,0.805,42,0.011,0.006,0.049,0.999,43,0.111,-0.103,-0.599,0.786,44,-0.043,-0.007,-0.654,0.756,45,0.115,0.060,0.039,0.991,46,-0.037,-0.068,-0.631,0.772,47,0.037,-0.106,-0.588,0.801,48,0.017,0.138,0.066,0.988,49,0.129,-0.151,-0.568,0.799,50,-0.021,-0.229,-0.620,0.750,51,0.117,0.023,-0.120,0.986,52,0.116,0.311,-0.097,0.938,53,-0.075,0.526,-0.010,0.847,"
body_move[10] = "1,0,0.902,-0.027,-0.019,-0.036,0.005,0.999,2,-0.037,-0.056,0.093,0.993,3,-0.079,0.010,-0.020,0.997,4,0.145,-0.027,-0.010,0.989,5,-0.040,0.004,-0.002,0.999,6,0,0,0,1,7,0.008,0.003,0.620,0.785,8,0,0.222,0,0.975,9,-0.174,-0.048,-0.109,-0.978,10,0,0,0,1,11,-0.048,0.072,-0.630,0.772,12,0,-0.231,0,0.973,13,-0.328,0.065,0.112,-0.936,14,-0.096,-0.009,-0.026,0.995,15,0.223,0,0,0.975,16,-0.060,-0.241,0.037,0.968,17,-0.009,0,0,1,18,-0.073,-0.139,-0.003,0.988,19,0.185,0,0,0.983,20,-0.063,0.203,0.030,0.977,21,-0.009,0,0,1,22,-0.025,0.017,0,1,23,-0.025,-0.003,-0,1,24,0.039,-0.007,0.138,0.990,25,0.010,-0.019,0.099,0.995,26,0.026,-0.015,0.134,0.991,27,0.041,-0.034,0.151,0.987,28,-0.033,0.012,0.142,0.989,29,0.017,-0.013,0.135,0.991,30,0.019,-0.039,0.163,0.986,31,0.026,-0.006,0.198,0.980,32,-0.001,0.004,0.079,0.997,33,-0.013,-0.047,0.143,0.989,34,0.044,0.001,0.141,0.989,35,0.013,-0.026,0.211,0.977,36,0.049,-0.081,-0.046,0.994,37,0.260,-0.130,-0.030,0.956,38,-0.024,-0.104,0.161,0.981,39,0.039,0.007,-0.138,0.990,40,0.010,0.019,-0.099,0.995,41,0.026,0.015,-0.134,0.991,42,0.041,0.034,-0.151,0.987,43,-0.033,-0.012,-0.142,0.989,44,0.017,0.013,-0.135,0.991,45,0.019,0.039,-0.163,0.986,46,0.026,0.006,-0.198,0.980,47,-0.001,-0.004,-0.079,0.997,48,-0.013,0.047,-0.143,0.989,49,0.044,-0.001,-0.141,0.989,50,0.013,0.026,-0.211,0.977,51,-0.039,0.052,0.062,0.996,52,0.260,0.130,0.030,0.956,53,-0.024,0.104,-0.161,0.981,"
body_move[11] = "1,0.016,0.899,-0.077,0.003,-0.070,0.007,0.998,2,0,0.014,0.041,0.999,3,-0.056,-0.005,-0.017,0.998,4,0.145,-0.027,-0.010,0.989,5,-0.137,0.025,-0.017,0.990,6,0,0,0,1,7,-0.211,0.121,0.508,0.826,8,0,0.858,0,0.513,9,-0.179,-0.222,0.466,-0.838,10,0,0,0,1,11,-0.194,-0.033,-0.515,0.834,12,0,-0.888,0,0.460,13,-0.352,0.251,-0.392,-0.812,14,-0.136,0.038,-0.024,0.990,15,0.329,0,0,0.944,16,-0.003,-0.042,0.034,0.999,17,-0.009,0,0,1,18,-0.130,-0.107,-0.002,0.986,19,0.227,0,0,0.974,20,-0.063,0.203,0.030,0.977,21,-0.009,0,0,1,22,-0.025,0.017,0,1,23,-0.025,-0.003,0,1,24,0.036,0.034,-0.085,0.995,25,0.027,-0.038,-0.140,0.989,26,0.007,0.004,-0.014,1,27,-0.009,-0.077,-0.139,0.987,28,-0.043,-0.022,-0.129,0.990,29,-0.023,-0.010,-0.063,0.998,30,0.016,-0.185,-0.073,0.980,31,0.059,-0.020,-0.013,0.998,32,-0.020,-0.047,-0.099,0.994,33,0.115,-0.272,-0.002,0.955,34,0,0,0,1,35,0.048,-0.058,-0.126,0.989,36,0,0,0,1,37,-0.023,0.133,-0.010,0.991,38,-0.016,0.115,-0.053,0.992,39,0.036,-0.034,0.085,0.995,40,0.027,0.038,0.140,0.989,41,0.007,-0.004,0.014,1,42,-0.009,0.077,0.139,0.987,43,-0.043,0.022,0.129,0.990,44,-0.023,0.010,0.063,0.998,45,0.016,0.185,0.073,0.980,46,0.059,0.020,0.013,0.998,47,-0.020,0.047,0.099,0.994,48,0.115,0.272,0.002,0.955,49,0,0,0,1,50,0.048,0.058,0.126,0.989,51,0,0,0,1,52,-0.023,-0.133,0.010,0.991,53,-0.016,-0.115,0.053,0.992,"
body_move[12] = "1,0.040,0.922,-0.182,-0.137,-0.013,-0.006,0.991,2,-0.056,-0.005,0.018,0.998,3,-0.056,-0.005,-0.017,0.998,4,0.145,-0.027,-0.010,0.989,5,0.024,-0.017,-0.001,1,6,0,0,0,1,7,-0.329,0.350,0.389,0.786,8,0,0.330,0,0.944,9,-0.075,-0.385,0.269,-0.880,10,0,0,0,1,11,-0.255,-0.238,-0.427,0.834,12,0,-0.573,0,0.820,13,-0.316,0.089,-0.305,-0.894,14,0.001,0.013,-0.024,1,15,0.302,0,0,0.953,16,-0.003,-0.042,0.034,0.999,17,-0.009,0,0,1,18,0.058,-0.220,-0.011,0.974,19,0.082,0,0,0.997,20,-0.063,0.203,0.030,0.977,21,-0.009,0,0,1,22,0.041,0,-0,0.999,23,0.041,-0.015,0.001,0.999,24,0.036,0.034,-0.085,0.995,25,0.027,-0.038,-0.140,0.989,26,0.007,0.004,-0.014,1,27,-0.009,-0.077,-0.139,0.987,28,-0.043,-0.022,-0.129,0.990,29,-0.023,-0.010,-0.063,0.998,30,0.016,-0.185,-0.073,0.980,31,0.059,-0.020,-0.013,0.998,32,-0.020,-0.047,-0.099,0.994,33,0.115,-0.272,-0.002,0.955,34,0,0,0,1,35,0.048,-0.058,-0.126,0.989,36,0,0,0,1,37,-0.023,0.133,-0.010,0.991,38,-0.016,0.115,-0.053,0.992,39,0.036,-0.034,0.085,0.995,40,0.027,0.038,0.140,0.989,41,0.007,-0.004,0.014,1,42,-0.009,0.077,0.139,0.987,43,-0.043,0.022,0.129,0.990,44,-0.023,0.010,0.063,0.998,45,0.016,0.185,0.073,0.980,46,0.059,0.020,0.013,0.998,47,-0.020,0.047,0.099,0.994,48,0.115,0.272,0.002,0.955,49,0,0,0,1,50,0.048,0.058,0.126,0.989,51,0.045,-0.010,0.001,0.999,52,-0.023,-0.133,0.010,0.991,53,-0.016,-0.115,0.053,0.992,"
body_move[13] = "1,0.032,0.904,-0.092,0.015,0.011,-0.032,0.999,2,0.055,-0.004,0.024,0.998,3,-0.056,-0.005,-0.017,0.998,4,0.200,-0.024,-0.004,0.980,5,-0.023,-0.029,0.029,0.999,6,0,0,0,1,7,-0.143,-0.019,0.665,0.733,8,0,0.313,0,0.950,9,-0.150,0.137,-0.017,-0.979,10,0,0,0,1,11,0.082,-0.014,-0.622,0.778,12,0,-0.396,0,0.918,13,0.015,-0.188,-0.150,-0.971,14,-0.115,-0.001,0.063,0.991,15,0.119,0.004,-0.036,0.992,16,-0.001,-0.024,-0.037,0.999,17,0.086,0.005,0.041,0.995,18,-0.113,-0.024,-0,0.993,19,0.103,0.018,0.026,0.994,20,0.001,-0.125,0.051,0.991,21,-0.009,0,0,1,22,0.008,0.013,-0,1,23,0.008,-0.010,0,1,24,0.006,-0.018,0.076,0.997,25,0,0,0,1,26,0.012,0.020,0.137,0.990,27,-0.009,0.001,0.104,0.995,28,-0.007,0.011,0.155,0.988,29,0.010,0.009,0.196,0.981,30,0.030,0.017,0.215,0.976,31,-0.014,0.033,0.290,0.956,32,0.039,0.022,0.128,0.991,33,-0.003,0.058,0.343,0.937,34,0.056,0.082,0.300,0.949,35,0.030,0.049,0.204,0.977,36,0,0,0,1,37,0,0,0,1,38,0,0,0,1,39,0.006,0.018,-0.076,0.997,40,0,0,0,1,41,0.012,-0.020,-0.137,0.990,42,-0.009,-0.001,-0.104,0.995,43,-0.007,-0.011,-0.155,0.988,44,0.010,-0.009,-0.196,0.981,45,0.030,-0.017,-0.215,0.976,46,-0.014,-0.033,-0.290,0.956,47,0.039,-0.022,-0.128,0.991,48,-0.003,-0.058,-0.343,0.937,49,0.056,-0.082,-0.300,0.949,50,0.030,-0.049,-0.204,0.977,51,0,0,0,1,52,0,0,0,1,53,0,0,0,1,"
body_move[14] = "1,0.032,0.904,-0.092,0.015,0.011,-0.032,0.999,2,0.079,-0.016,0.129,0.988,3,-0.056,-0.005,-0.017,0.998,4,0.116,-0.044,-0.019,0.992,5,-0.023,-0.029,0.029,0.999,6,0,0,0,1,7,0.122,0.074,-0.606,-0.783,8,0,0.163,0,0.987,9,0.055,-0.097,0.098,0.989,10,0,0,0,1,11,0.065,-0.011,-0.563,0.824,12,0,-0.184,0,0.983,13,0.085,-0.118,-0.161,-0.976,14,-0.115,-0.001,0.063,0.991,15,0.119,0.004,-0.036,0.992,16,-0.001,-0.024,-0.037,0.999,17,0.086,0.005,0.041,0.995,18,-0.113,-0.024,0,0.993,19,0.103,0.018,0.026,0.994,20,0.001,-0.125,0.051,0.991,21,-0.009,0,0,1,22,0,0,0,1,23,0,0,0,1,24,0.006,-0.018,0.076,0.997,25,0,0,0,1,26,0.012,0.020,0.137,0.990,27,-0.009,0.001,0.104,0.995,28,-0.007,0.011,0.155,0.988,29,0.010,0.009,0.196,0.981,30,0.030,0.017,0.215,0.976,31,-0.014,0.033,0.290,0.956,32,0.039,0.022,0.128,0.991,33,-0.003,0.058,0.343,0.937,34,0.056,0.082,0.300,0.949,35,0.030,0.049,0.204,0.977,36,0,0,0,1,37,0,0,0,1,38,0,0,0,1,39,0.006,0.018,-0.076,0.997,40,0,0,0,1,41,0.012,-0.020,-0.137,0.990,42,-0.009,-0.001,-0.104,0.995,43,-0.007,-0.011,-0.155,0.988,44,0.010,-0.009,-0.196,0.981,45,0.030,-0.017,-0.215,0.976,46,-0.014,-0.033,-0.290,0.956,47,0.039,-0.022,-0.128,0.991,48,-0.003,-0.058,-0.343,0.937,49,0.056,-0.082,-0.300,0.949,50,0.030,-0.049,-0.204,0.977,51,-0.033,0.006,-0.015,0.999,52,0,0,0,1,53,0,0,0,1,"
body_move[15] = "1,0.032,0.904,-0.092,0.015,0.011,-0.032,0.999,2,0.200,0.002,0.043,0.979,3,-0.056,-0.005,-0.017,0.998,4,0.116,-0.044,-0.019,0.992,5,-0.023,-0.029,0.029,0.999,6,0,0,0,1,7,-0.041,-0.135,0.671,0.728,8,0,0.537,0,0.844,9,-0.159,0.018,-0.242,-0.957,10,0,0,0,1,11,-0.219,-0.077,-0.486,0.843,12,0,-0.963,0,0.268,13,0.459,-0.092,0.216,-0.857,14,-0.115,-0.001,0.063,0.991,15,0.119,0.004,-0.036,0.992,16,-0.001,-0.024,-0.037,0.999,17,0.086,0.005,0.041,0.995,18,-0.113,-0.024,0,0.993,19,0.103,0.018,0.026,0.994,20,0.001,-0.125,0.051,0.991,21,-0.009,0,0,1,22,0.016,0.006,-0,1,23,0.016,-0.013,0,1,24,0.006,-0.018,0.076,0.997,25,0,0,0,1,26,0.012,0.020,0.137,0.990,27,-0.009,0.001,0.104,0.995,28,-0.007,0.011,0.155,0.988,29,0.010,0.009,0.196,0.981,30,0.030,0.017,0.215,0.976,31,-0.014,0.033,0.290,0.956,32,0.039,0.022,0.128,0.991,33,-0.003,0.058,0.343,0.937,34,0.056,0.082,0.300,0.949,35,0.030,0.049,0.204,0.977,36,0.101,-0.004,-0.016,0.995,37,0,0,0,1,38,0,0,0,1,39,0.006,0.018,-0.076,0.997,40,0,0,0,1,41,0.012,-0.020,-0.137,0.990,42,-0.009,-0.001,-0.104,0.995,43,-0.007,-0.011,-0.155,0.988,44,0.010,-0.009,-0.196,0.981,45,0.030,-0.017,-0.215,0.976,46,-0.014,-0.033,-0.290,0.956,47,0.039,-0.022,-0.128,0.991,48,-0.003,-0.058,-0.343,0.937,49,0.056,-0.082,-0.300,0.949,50,0.030,-0.049,-0.204,0.977,51,0,0,0,1,52,0,0,0,1,53,0,0,0,1,"
body_move[16] = "1,0.032,0.904,-0.092,0.015,0.011,-0.032,0.999,2,0.005,0.007,-0.067,0.998,3,-0.056,-0.005,-0.017,0.998,4,0.188,-0.048,0.043,0.980,5,-0.061,-0.041,0.018,0.997,6,0,0,0,1,7,0.153,0.161,0.556,0.801,8,0,0.308,0,0.952,9,0.327,0.223,0.302,-0.867,10,0,0,0,1,11,0.211,-0.168,-0.586,0.764,12,0,-0.291,0,0.957,13,0.084,-0.201,-0.325,-0.920,14,-0.119,0.052,-0.020,0.991,15,0.126,0,0,0.992,16,-0.003,-0.274,0.023,0.962,17,0.086,0.005,0.041,0.995,18,-0.053,-0.174,0.098,0.978,19,0.029,0,0,1,20,-0.015,0.363,-0.006,0.932,21,-0.009,0,0,1,22,0,0,0,1,23,0,0,0,1,24,0.099,-0.047,0.569,0.815,25,0.193,0.163,0.561,0.788,26,-0.026,0.137,0.577,0.805,27,0.058,-0.020,0.618,0.784,28,0.060,0.100,0.551,0.826,29,-0.038,0.009,0.648,0.760,30,0.052,0.033,0.617,0.784,31,-0.035,0.037,0.554,0.831,32,0.059,0.111,0.655,0.745,33,0.074,0.076,0.579,0.808,34,0.011,0.180,0.678,0.713,35,-0.021,0.229,0.620,0.750,36,0.100,-0.048,0.109,0.988,37,0.123,-0.403,0.116,0.899,38,-0.019,-0.427,0.013,0.904,39,0.059,0.089,-0.461,0.881,40,0.160,-0.126,-0.635,0.745,41,0.114,-0.232,-0.497,0.828,42,0.101,-0.040,-0.506,0.856,43,-0.060,-0.088,-0.636,0.764,44,-0.030,-0.094,-0.420,0.902,45,-0.013,-0.010,-0.584,0.811,46,0.176,-0.231,-0.595,0.749,47,-0.121,-0.184,-0.343,0.913,48,-0.007,-0.105,-0.615,0.781,49,-0.082,-0.132,-0.721,0.676,50,-0.002,-0.119,-0.290,0.950,51,0.082,0.128,0.056,0.987,52,0.131,0.247,-0.124,0.952,53,0.044,0.365,0.018,0.930,"
body_move[17] = "1,0.016,0.901,0.002,0.002,-0.065,-0.024,0.998,2,0.182,0,0.007,0.983,3,0,0,0,1,4,-0.018,0.015,-0.010,1,5,-0.001,0.031,0.011,0.999,6,0,0,0,1,7,-0.030,0.036,0.405,0.913,8,0,0.937,0,0.349,9,-0.528,0.172,0.296,0.777,10,0,0,0,1,11,0.186,-0.052,-0.560,0.806,12,0,-0.689,0,0.725,13,-0.067,0.016,-0.329,0.942,14,0.006,0.227,0.016,0.974,15,0.021,0,0,1,16,0,0,0,1,17,0,0,0,1,18,-0.021,0.280,0.030,0.959,19,0.080,0,0,0.997,20,0,0,0,1,21,0,0,0,1,22,0,0,0,1,23,0,0,0,1,24,0,0,0,1,25,0.238,0.026,0.555,0.796,26,-0.026,0.137,0.577,0.805,27,0.013,0.019,-0.044,0.999,28,0.111,0.103,0.599,0.786,29,-0.043,0.007,0.654,0.756,30,0.129,0.021,-0.069,0.989,31,-0.037,0.068,0.631,0.772,32,0.037,0.106,0.588,0.801,33,0.030,0.008,-0.108,0.994,34,0.129,0.151,0.568,0.799,35,-0.021,0.229,0.620,0.750,36,0.100,-0.048,0.109,0.988,37,0.116,-0.311,0.097,0.938,38,-0.075,-0.526,0.010,0.847,39,0,0,0,1,40,0,0,0,1,41,0,0,0,1,42,0,0,0,1,43,0,0,0,1,44,0,0,0,1,45,0,0,0,1,46,0,0,0,1,47,0,0,0,1,48,0,0,0,1,49,0,0,0,1,50,0,0,0,1,51,-0.024,-0.016,-0.016,0.999,52,0,0,0,1,53,0,0,0,1,"
body_move[18] = "1,0.008,0.860,-0.053,-0.098,-0.118,-0.029,0.988,2,0.182,-0,0.007,0.983,3,0,0,0,1,4,0.074,0.042,0.012,0.996,5,-0.001,0.031,0.011,0.999,6,0,0,0,1,7,-0.030,0.036,0.405,0.913,8,0,0.937,0,0.349,9,-0.528,0.172,0.296,0.777,10,0,0,0,1,11,-0.045,-0.081,-0.446,0.890,12,0,-0.931,0,0.364,13,-0.551,-0.121,-0.349,0.748,14,-0.088,0.086,0.027,0.992,15,0.336,0,0,0.942,16,0,0,0,1,17,0,0,0,1,18,0.014,0.103,0.043,0.994,19,0.341,0,0,0.940,20,0,0,0,1,21,0,0,0,1,22,0,0,0,1,23,0,0,0,1,24,0,0,0,1,25,0.238,0.026,0.555,0.796,26,-0.026,0.137,0.577,0.805,27,0.013,0.019,-0.044,0.999,28,0.111,0.103,0.599,0.786,29,-0.043,0.007,0.654,0.756,30,0.129,0.021,-0.069,0.989,31,-0.037,0.068,0.631,0.772,32,0.037,0.106,0.588,0.801,33,0.030,0.008,-0.108,0.994,34,0.129,0.151,0.568,0.799,35,-0.021,0.229,0.620,0.750,36,0.100,-0.048,0.109,0.988,37,0.116,-0.311,0.097,0.938,38,-0.075,-0.526,0.010,0.847,39,0,0,0,1,40,0.238,-0.026,-0.555,0.796,41,-0.026,-0.137,-0.577,0.805,42,0.013,-0.019,0.044,0.999,43,0.111,-0.103,-0.599,0.786,44,-0.043,-0.007,-0.654,0.756,45,0.129,-0.021,0.069,0.989,46,-0.037,-0.068,-0.631,0.772,47,0.037,-0.106,-0.588,0.801,48,0.030,-0.008,0.108,0.994,49,0.129,-0.151,-0.568,0.799,50,-0.021,-0.229,-0.620,0.750,51,0.100,0.048,-0.109,0.988,52,0.116,0.311,-0.097,0.938,53,-0.075,0.526,-0.010,0.847,"
body_move[19] = "1,-0.001,0.865,-0.044,-0.100,-0.126,-0.025,0.987,2,0.111,-0.001,-0.159,0.981,3,0,0,0,1,4,0.074,0.042,0.012,0.996,5,0.108,-0.027,-0.006,0.994,6,0,0,0,1,7,0.140,0.147,0.571,0.796,8,0,0.318,0,0.948,9,0.153,0.099,0.040,0.982,10,0,0,0,1,11,-0.445,0.005,-0.572,0.690,12,0,-0.969,0,0.248,13,-0.708,0.127,-0.095,0.688,14,-0.088,0.086,0.027,0.992,15,0.336,0,0,0.942,16,0,0,0,1,17,0,0,0,1,18,-0.129,0.166,0.053,0.976,19,0.457,0,0,0.890,20,-0.055,-0.203,0.156,0.965,21,0,0,0,1,22,0,0,0,1,23,0,0,0,1,24,0.059,-0.089,0.461,0.881,25,0.160,0.126,0.635,0.745,26,0.114,0.232,0.497,0.828,27,0.101,0.040,0.506,0.856,28,-0.060,0.088,0.636,0.764,29,-0.030,0.094,0.420,0.902,30,-0.013,0.010,0.584,0.811,31,0.176,0.231,0.595,0.749,32,-0.121,0.184,0.343,0.913,33,-0.007,0.105,0.615,0.781,34,-0.082,0.132,0.721,0.676,35,-0.002,0.119,0.290,0.950,36,0.095,-0.097,-0.048,0.990,37,0.131,-0.247,0.124,0.952,38,0.044,-0.365,-0.018,0.930,39,0.005,-0.065,-0.002,0.998,40,0.238,-0.026,-0.555,0.796,41,-0.026,-0.137,-0.577,0.805,42,0.011,0.006,0.049,0.999,43,0.111,-0.103,-0.599,0.786,44,-0.043,-0.007,-0.654,0.756,45,0.115,0.060,0.039,0.991,46,-0.037,-0.068,-0.631,0.772,47,0.037,-0.106,-0.588,0.801,48,0.017,0.138,0.066,0.988,49,0.129,-0.151,-0.568,0.799,50,-0.021,-0.229,-0.620,0.750,51,0.200,-0.019,-0.032,0.979,52,0.116,0.311,-0.097,0.938,53,-0.076,0.660,-0.011,0.747,"
body_move[20] = "1,-0.018,0.832,0.004,-0.014,-0.162,-0.022,0.986,2,-0,0.070,-0.011,0.997,3,0,0,0,1,4,0.114,0.106,-0.001,0.988,5,0.078,0.004,-0.005,0.997,6,0,0,0,1,7,0.099,0.244,0.547,0.795,8,0,0.154,0,0.988,9,0.008,0.184,-0.016,0.983,10,0,0,0,1,11,0.103,-0.102,-0.517,0.843,12,0,-0.684,0,0.729,13,-0.101,0.155,0.241,-0.953,14,-0.185,0.179,0.035,0.966,15,0.417,0,0,0.909,16,-0.195,-0.065,0.043,0.978,17,0,0,0,1,18,-0.209,0.143,0.072,0.965,19,0.480,0,0,0.877,20,-0.300,-0.040,0.023,0.953,21,0,0,0,1,22,-0.027,0.001,0,1,23,-0.027,-0.024,-0.001,0.999,24,0.099,-0.047,0.569,0.815,25,0.193,0.163,0.561,0.788,26,-0.026,0.137,0.577,0.805,27,0.058,-0.020,0.618,0.784,28,0.060,0.100,0.551,0.826,29,-0.038,0.009,0.648,0.760,30,0.052,0.033,0.617,0.784,31,-0.035,0.037,0.554,0.831,32,0.059,0.111,0.655,0.745,33,0.074,0.076,0.579,0.808,34,0.011,0.180,0.678,0.713,35,-0.021,0.229,0.620,0.750,36,0.100,-0.048,0.109,0.988,37,0.123,-0.403,0.116,0.899,38,-0.019,-0.427,0.013,0.904,39,0.059,0.089,-0.461,0.881,40,0.160,-0.126,-0.635,0.745,41,0.114,-0.232,-0.497,0.828,42,0.101,-0.040,-0.506,0.856,43,-0.060,-0.088,-0.636,0.764,44,-0.030,-0.094,-0.420,0.902,45,-0.013,-0.010,-0.584,0.811,46,0.176,-0.231,-0.595,0.749,47,-0.121,-0.184,-0.343,0.913,48,-0.007,-0.105,-0.615,0.781,49,-0.082,-0.132,-0.721,0.676,50,-0.002,-0.119,-0.290,0.950,51,0.095,0.097,0.048,0.990,52,0.131,0.247,-0.124,0.952,53,0.044,0.365,0.018,0.930,"
body_move[21] = "1,0,0.901,0.004,0,0,0,1,2,0.100,0.036,-0.025,0.994,3,-0.084,0.044,-0.045,0.994,4,0.116,-0.048,-0.016,0.992,5,0,0,0,1,6,0,0,0,1,7,-0.137,0.153,0.466,0.860,8,0,0.886,0,0.463,9,-0.733,0.166,0.114,0.650,10,0,0,0,1,11,0.195,-0.184,-0.400,0.876,12,0,-0.550,0,0.835,13,0.069,-0.361,0.080,0.927,14,-0.027,-0.018,-0.076,0.997,15,0,0,0,1,16,0,0,0,1,17,0,0,0,1,18,-0.026,-0.029,0.079,0.996,19,0,0,0,1,20,0,0,0,1,21,0,0,0,1,22,-0.003,0.006,0,1,23,-0.003,-0.024,-0,1,24,0.099,-0.047,0.569,0.815,25,0.193,0.163,0.561,0.788,26,-0.026,0.137,0.577,0.805,27,0.058,-0.020,0.618,0.784,28,0.060,0.100,0.551,0.826,29,-0.038,0.009,0.648,0.760,30,0.052,0.033,0.617,0.784,31,-0.035,0.037,0.554,0.831,32,0.059,0.111,0.655,0.745,33,0.074,0.076,0.579,0.808,34,0.011,0.180,0.678,0.713,35,-0.021,0.229,0.620,0.750,36,0.067,-0.177,0.114,0.975,37,0.123,-0.403,0.116,0.899,38,-0.019,-0.427,0.013,0.904,39,0.099,0.047,-0.569,0.815,40,0.193,-0.163,-0.561,0.788,41,-0.026,-0.137,-0.577,0.805,42,0.058,0.020,-0.618,0.784,43,0.060,-0.100,-0.551,0.826,44,-0.038,-0.009,-0.648,0.760,45,0.052,-0.033,-0.617,0.784,46,-0.035,-0.037,-0.554,0.831,47,0.059,-0.111,-0.655,0.745,48,0.074,-0.076,-0.579,0.808,49,0.011,-0.180,-0.678,0.713,50,-0.021,-0.229,-0.620,0.750,51,0.229,-0.005,-0.038,0.973,52,0.123,0.403,-0.116,0.899,53,-0.019,0.427,-0.013,0.904,"
body_move[22] = "1,0,0.901,0.004,0,0,0,1,2,0.093,-0.004,0.010,0.996,3,-0.111,0.029,0.008,0.993,4,0.116,-0.048,-0.016,0.992,5,-0.010,-0.025,-0.003,1,6,0,0,0,1,7,-0.224,0.093,0.477,0.845,8,0,0.971,0,0.240,9,-0.534,0.039,0.029,0.844,10,0,0,0,1,11,0.224,-0.158,-0.562,0.780,12,0,-0.147,0,0.989,13,-0.174,0.087,0.266,0.944,14,-0.115,0.101,0.024,0.988,15,0.176,0,0,0.984,16,0.026,-0.076,-0.110,0.991,17,0,0,0,1,18,-0.042,-0.110,0.004,0.993,19,0,0,0,1,20,0,0,0,1,21,0,0,0,1,22,0,0,0,1,23,0,0,0,1,24,-0.067,-0.019,0.326,0.943,25,0.193,0.163,0.561,0.788,26,-0.026,0.137,0.577,0.805,27,0.093,0.047,0.393,0.914,28,0.060,0.100,0.551,0.826,29,-0.038,0.009,0.648,0.760,30,0.058,0.053,0.606,0.791,31,-0.035,0.037,0.554,0.831,32,0.059,0.111,0.655,0.745,33,0.070,0.109,0.584,0.802,34,0.011,0.180,0.678,0.713,35,-0.021,0.229,0.620,0.750,36,0.100,-0.048,0.109,0.988,37,0.123,-0.403,0.116,0.899,38,-0.019,-0.427,0.013,0.904,39,0.006,0.018,-0.076,0.997,40,0,0,0,1,41,0.012,-0.020,-0.137,0.990,42,-0.009,-0.001,-0.104,0.995,43,-0.007,-0.011,-0.155,0.988,44,0.010,-0.009,-0.196,0.981,45,0.030,-0.017,-0.215,0.976,46,-0.014,-0.033,-0.290,0.956,47,0.039,-0.022,-0.128,0.991,48,-0.003,-0.058,-0.343,0.937,49,0.056,-0.082,-0.300,0.949,50,0.030,-0.049,-0.204,0.977,51,0.045,0.056,-0.007,0.997,52,0,0,0,1,53,0,0,0,1,"
body_move[23] = "1,0,0.901,0.004,0,0,0,1,2,0.081,-0.026,-0.011,0.996,3,-0.111,0.029,0.008,0.993,4,0.116,-0.048,-0.016,0.992,5,-0.010,-0.025,-0.003,1,6,0,0,0,1,7,0.123,0.010,0.550,0.826,8,0,0.705,0,0.709,9,-0.307,0.359,0.090,0.877,10,-0.009,0.005,0.012,1,11,0.232,-0.091,-0.489,0.836,12,0,-0.649,0,0.761,13,-0.273,0.097,0.075,0.954,14,-0.006,-0.004,0.018,1,15,0.017,0,0,1,16,0.028,0.002,-0.100,0.995,17,0,0,0,1,18,-0.015,-0.147,-0.003,0.989,19,0.009,0,0,1,20,-0.001,0.048,0.016,0.999,21,0,0,0,1,22,0,0,0,1,23,0,0,0,1,24,0.006,-0.018,0.076,0.997,25,0,0,0,1,26,0.012,0.020,0.137,0.990,27,-0.009,0.001,0.104,0.995,28,-0.007,0.011,0.155,0.988,29,0.010,0.009,0.196,0.981,30,0.030,0.017,0.215,0.976,31,-0.014,0.033,0.290,0.956,32,0.039,0.022,0.128,0.991,33,-0.003,0.058,0.343,0.937,34,0.056,0.082,0.300,0.949,35,0.030,0.049,0.204,0.977,36,0.018,-0,-0.003,1,37,0,0,0,1,38,0,0,0,1,39,0.006,0.018,-0.076,0.997,40,0,0,0,1,41,0.012,-0.020,-0.137,0.990,42,-0.009,-0.001,-0.104,0.995,43,-0.007,-0.011,-0.155,0.988,44,0.010,-0.009,-0.196,0.981,45,0.030,-0.017,-0.215,0.976,46,-0.014,-0.033,-0.290,0.956,47,0.039,-0.022,-0.128,0.991,48,-0.003,-0.058,-0.343,0.937,49,0.056,-0.082,-0.300,0.949,50,0.030,-0.049,-0.204,0.977,51,0,0,0,1,52,0,0,0,1,53,0,0,0,1,"
body_move[24] = "1,-0.002,0.898,0.010,0.010,-0.015,0.005,1,2,0.219,-0.011,0.002,0.976,3,-0.178,-0.002,0.009,0.984,4,0.116,-0.048,-0.016,0.992,5,-0.010,-0.025,-0.003,1,6,0,0,0,1,7,0.088,0.114,0.571,0.808,8,0,0.283,0,0.959,9,-0.145,0.084,0.006,0.986,10,-0.009,0.005,0.012,1,11,0.162,-0.207,-0.555,0.789,12,0,-0.114,0,0.993,13,-0.092,-0.249,0.090,0.960,14,-0.017,-0.218,0.002,0.976,15,0.098,0,0,0.995,16,0.028,0.002,-0.100,0.995,17,0,0,0,1,18,-0.038,-0.142,0.004,0.989,19,0.075,0,0,0.997,20,-0.001,0.048,0.016,0.999,21,0,0,0,1,22,0,0,0,1,23,0,0,0,1,24,0.006,-0.018,0.076,0.997,25,0,0,0,1,26,0.012,0.020,0.137,0.990,27,-0.009,0.001,0.104,0.995,28,-0.007,0.011,0.155,0.988,29,0.010,0.009,0.196,0.981,30,0.030,0.017,0.215,0.976,31,-0.014,0.033,0.290,0.956,32,0.039,0.022,0.128,0.991,33,-0.003,0.058,0.343,0.937,34,0.056,0.082,0.300,0.949,35,0.030,0.049,0.204,0.977,36,0.018,0,-0.003,1,37,0,0,0,1,38,0,0,0,1,39,0.059,0.089,-0.461,0.881,40,0.160,-0.126,-0.635,0.745,41,0.114,-0.232,-0.497,0.828,42,0.101,-0.040,-0.506,0.856,43,-0.060,-0.088,-0.636,0.764,44,-0.030,-0.094,-0.420,0.902,45,-0.013,-0.010,-0.584,0.811,46,0.176,-0.231,-0.595,0.749,47,-0.121,-0.184,-0.343,0.913,48,-0.007,-0.105,-0.615,0.781,49,-0.082,-0.132,-0.721,0.676,50,-0.002,-0.119,-0.290,0.950,51,0.095,0.097,0.048,0.990,52,0.131,0.247,-0.124,0.952,53,0.044,0.365,0.018,0.930,"
body_move[25] = "1,-0.002,0.898,0.010,0.010,-0.015,0.005,1,2,0.211,0.066,-0.049,0.974,3,-0.178,-0.002,0.009,0.984,4,0.116,-0.048,-0.016,0.992,5,-0.010,-0.025,-0.003,1,6,0,0,0,1,7,0.083,0.139,0.614,0.773,8,0,0.122,0,0.992,9,-0.061,0.067,-0.028,0.996,10,-0.009,0.005,0.012,1,11,0.144,-0.239,-0.588,0.759,12,0,-0.009,0,1,13,-0.161,-0.182,0.077,0.967,14,-0.125,0.066,0.014,0.990,15,0.257,0,0,0.966,16,-0.109,-0.106,0,0.988,17,0,0,0,1,18,-0.010,0.083,0.012,0.996,19,0.023,0,0,1,20,-0.069,-0.208,0.042,0.975,21,0,0,0,1,22,0.026,0.031,-0.001,0.999,23,0.026,0.013,-0,1,24,0.039,-0.007,0.138,0.990,25,0.010,-0.019,0.099,0.995,26,0.026,-0.015,0.134,0.991,27,0.041,-0.034,0.151,0.987,28,-0.033,0.012,0.142,0.989,29,0.017,-0.013,0.135,0.991,30,0.019,-0.039,0.163,0.986,31,0.026,-0.006,0.198,0.980,32,-0.001,0.004,0.079,0.997,33,-0.013,-0.047,0.143,0.989,34,0.044,0.001,0.141,0.989,35,0.013,-0.026,0.211,0.977,36,0.049,-0.081,-0.046,0.994,37,0.260,-0.130,-0.030,0.956,38,-0.024,-0.104,0.161,0.981,39,0.039,0.007,-0.138,0.990,40,0.010,0.019,-0.099,0.995,41,0.026,0.015,-0.134,0.991,42,0.041,0.034,-0.151,0.987,43,-0.033,-0.012,-0.142,0.989,44,0.017,0.013,-0.135,0.991,45,0.019,0.039,-0.163,0.986,46,0.026,0.006,-0.198,0.980,47,-0.001,-0.004,-0.079,0.997,48,-0.013,0.047,-0.143,0.989,49,0.044,-0.001,-0.141,0.989,50,0.013,0.026,-0.211,0.977,51,0.049,0.081,0.046,0.994,52,0.260,0.130,0.030,0.956,53,-0.024,0.104,-0.161,0.981,"
body_move[26] = "1,0,0.901,0.004,0,0,0,1,2,0.124,-0.026,-0.001,0.992,3,0,0,0,1,4,0,0,0,1,5,0,0,0,1,6,0,0,0,1,7,-0.018,0.175,0.466,0.867,8,0,0.895,0,0.445,9,-0.572,0.223,0.226,0.757,10,0,0,0,1,11,0.014,-0.117,-0.628,0.770,12,0,-0.204,0,0.979,13,0.166,-0.041,-0.228,0.959,14,0,0,0,1,15,0,0,0,1,16,0,0,0,1,17,0,0,0,1,18,0,0,0,1,19,0,0,0,1,20,0,0,0,1,21,0,0,0,1,22,0,0,0,1,23,0,0,0,1,24,0.039,-0.007,0.138,0.990,25,0.010,-0.019,0.099,0.995,26,0.026,-0.015,0.134,0.991,27,0.041,-0.034,0.151,0.987,28,-0.033,0.012,0.142,0.989,29,0.017,-0.013,0.135,0.991,30,0.019,-0.039,0.163,0.986,31,0.026,-0.006,0.198,0.980,32,-0.001,0.004,0.079,0.997,33,-0.013,-0.047,0.143,0.989,34,0.044,0.001,0.141,0.989,35,0.013,-0.026,0.211,0.977,36,0.049,-0.081,-0.046,0.994,37,0.260,-0.130,-0.030,0.956,38,-0.024,-0.104,0.161,0.981,39,0.039,0.007,-0.138,0.990,40,0.010,0.019,-0.099,0.995,41,0.026,0.015,-0.134,0.991,42,0.041,0.034,-0.151,0.987,43,-0.033,-0.012,-0.142,0.989,44,0.017,0.013,-0.135,0.991,45,0.019,0.039,-0.163,0.986,46,0.026,0.006,-0.198,0.980,47,-0.001,-0.004,-0.079,0.997,48,-0.013,0.047,-0.143,0.989,49,0.044,-0.001,-0.141,0.989,50,0.013,0.026,-0.211,0.977,51,0.049,0.081,0.046,0.994,52,0.260,0.130,0.030,0.956,53,-0.024,0.104,-0.161,0.981,"
body_move[27] = "1,0,0.901,0.004,0,0,0,1,2,0.124,-0.026,-0.001,0.992,3,0,0,0,1,4,0.032,-0.019,-0.006,0.999,5,0,0,0,1,6,0,0,0,1,7,0.027,0.099,0.477,0.873,8,0,0.860,0,0.511,9,-0.485,0.268,0.239,0.797,10,0,0,0,1,11,0.021,-0.072,-0.508,0.858,12,0,-0.874,0,0.487,13,-0.481,-0.124,-0.244,0.833,14,0,0,0,1,15,0,0,0,1,16,0,0,0,1,17,0,0,0,1,18,0,0,0,1,19,0,0,0,1,20,0,0,0,1,21,0,0,0,1,22,0,0,0,1,23,0,0,0,1,24,0.039,-0.007,0.138,0.990,25,0.010,-0.019,0.099,0.995,26,0.026,-0.015,0.134,0.991,27,0.041,-0.034,0.151,0.987,28,-0.033,0.012,0.142,0.989,29,0.017,-0.013,0.135,0.991,30,0.019,-0.039,0.163,0.986,31,0.026,-0.006,0.198,0.980,32,-0.001,0.004,0.079,0.997,33,-0.013,-0.047,0.143,0.989,34,0.044,0.001,0.141,0.989,35,0.013,-0.026,0.211,0.977,36,0.056,-0.069,-0.090,0.992,37,0.260,-0.130,-0.030,0.956,38,-0.024,-0.104,0.161,0.981,39,0.039,0.007,-0.138,0.990,40,0.010,0.019,-0.099,0.995,41,0.026,0.015,-0.134,0.991,42,0.041,0.034,-0.151,0.987,43,-0.033,-0.012,-0.142,0.989,44,0.017,0.013,-0.135,0.991,45,0.019,0.039,-0.163,0.986,46,0.026,0.006,-0.198,0.980,47,-0.001,-0.004,-0.079,0.997,48,-0.013,0.047,-0.143,0.989,49,0.044,-0.001,-0.141,0.989,50,0.013,0.026,-0.211,0.977,51,0.291,-0.002,0.070,0.954,52,0.260,0.130,0.030,0.956,53,-0.024,0.104,-0.161,0.981,"
body_move[28] = "1,0,0.901,0.004,0,0,0,1,2,0.186,-0.022,0.013,0.982,3,0,0,0,1,4,0.021,-0.019,-0.004,1,5,0.023,0.114,0.008,0.993,6,0,0,0,1,7,0.041,0.271,0.471,0.838,8,0,0.744,0,0.669,9,-0.331,0.046,0.343,0.878,10,0,0,0,1,11,0.133,-0.115,-0.581,0.794,12,0,-0.292,0,0.956,13,0.242,-0.142,0.088,0.956,14,0,0,0,1,15,0,0,0,1,16,0,0,0,1,17,0,0,0,1,18,0,0,0,1,19,0,0,0,1,20,0,0,0,1,21,0,0,0,1,22,0,0,0,1,23,0,0,0,1,24,-0.015,-0.009,-0.007,1,25,-0.008,-0.001,0.001,1,26,0.093,0.039,0,0.995,27,-0.058,-0.063,0.478,0.874,28,0.035,0.051,0.460,0.886,29,0.106,-0.005,0.551,0.828,30,-0.095,-0.073,0.510,0.852,31,0.244,0.161,0.350,0.890,32,0.065,0.171,0.540,0.821,33,-0.014,-0.034,0.469,0.882,34,-0.085,0.074,0.325,0.939,35,0.190,0.078,0.570,0.795,36,0.489,-0.027,-0.150,0.859,37,0.039,-0.068,-0.162,0.984,38,-0.030,-0.169,0.277,0.945,39,0.039,0.007,-0.138,0.990,40,0.010,0.019,-0.099,0.995,41,0.026,0.015,-0.134,0.991,42,0.041,0.034,-0.151,0.987,43,-0.033,-0.012,-0.142,0.989,44,0.017,0.013,-0.135,0.991,45,0.019,0.039,-0.163,0.986,46,0.026,0.006,-0.198,0.980,47,-0.001,-0.004,-0.079,0.997,48,-0.013,0.047,-0.143,0.989,49,0.044,-0.001,-0.141,0.989,50,0.013,0.026,-0.211,0.977,51,0.291,-0.002,0.070,0.954,52,0.260,0.130,0.030,0.956,53,-0.024,0.104,-0.161,0.981,"
body_move[29] = "1,0,0.901,0.004,0,0,0,1,2,0.127,0.006,0.018,0.992,3,-0.096,-0.016,0.043,0.994,4,0.021,-0.019,-0.004,1,5,0.030,-0.026,-0.002,0.999,6,0,0,0,1,7,0.127,-0.006,0.580,0.805,8,0,0.433,0,0.901,9,-0.025,-0.054,0.026,0.998,10,0,0,0,1,11,0.052,-0.037,-0.602,0.796,12,0,-0.317,0,0.948,13,0.163,0.131,-0.023,0.978,14,0,0,0,1,15,0,0,0,1,16,0,0,0,1,17,0,0,0,1,18,0,0,0,1,19,0,0,0,1,20,0,0,0,1,21,0,0,0,1,22,0.030,0.036,-0.001,0.999,23,0.030,0.016,-0,0.999,24,0.039,-0.007,0.138,0.990,25,0.010,-0.019,0.099,0.995,26,0.026,-0.015,0.134,0.991,27,0.041,-0.034,0.151,0.987,28,-0.033,0.012,0.142,0.989,29,0.017,-0.013,0.135,0.991,30,0.019,-0.039,0.163,0.986,31,0.026,-0.006,0.198,0.980,32,-0.001,0.004,0.079,0.997,33,-0.013,-0.047,0.143,0.989,34,0.044,0.001,0.141,0.989,35,0.013,-0.026,0.211,0.977,36,0.049,-0.081,-0.046,0.994,37,0.260,-0.130,-0.030,0.956,38,-0.024,-0.104,0.161,0.981,39,0.039,0.007,-0.138,0.990,40,0.010,0.019,-0.099,0.995,41,0.026,0.015,-0.134,0.991,42,0.041,0.034,-0.151,0.987,43,-0.033,-0.012,-0.142,0.989,44,0.017,0.013,-0.135,0.991,45,0.019,0.039,-0.163,0.986,46,0.026,0.006,-0.198,0.980,47,-0.001,-0.004,-0.079,0.997,48,-0.013,0.047,-0.143,0.989,49,0.044,-0.001,-0.141,0.989,50,0.013,0.026,-0.211,0.977,51,0.049,0.081,0.046,0.994,52,0.260,0.130,0.030,0.956,53,-0.024,0.104,-0.161,0.981,"
body_move[30] = "1,0,0.901,0.004,0,0,0,1,2,0.056,0.022,-0.015,0.998,3,-0.096,-0.016,0.043,0.994,4,0.021,-0.019,-0.004,1,5,0.030,-0.026,-0.002,0.999,6,0,0,0,1,7,-0.015,-0.027,0.463,0.886,8,0,0.877,0,0.480,9,-0.683,0.167,0.303,0.644,10,0,0,0,1,11,0.052,-0.040,-0.613,0.788,12,0,-0.126,0,0.992,13,0.115,0.004,0.018,0.993,14,0,0,0,1,15,0,0,0,1,16,0,0,0,1,17,0,0,0,1,18,0,0,0,1,19,0,0,0,1,20,0,0,0,1,21,0,0,0,1,22,-0.037,-0.049,-0.002,0.998,23,-0.037,-0.071,-0.003,0.997,24,0.039,-0.007,0.138,0.990,25,0.010,-0.019,0.099,0.995,26,0.026,-0.015,0.134,0.991,27,0.041,-0.034,0.151,0.987,28,-0.033,0.012,0.142,0.989,29,0.017,-0.013,0.135,0.991,30,0.019,-0.039,0.163,0.986,31,0.026,-0.006,0.198,0.980,32,-0.001,0.004,0.079,0.997,33,-0.013,-0.047,0.143,0.989,34,0.044,0.001,0.141,0.989,35,0.013,-0.026,0.211,0.977,36,0.070,-0.036,-0.001,0.997,37,0.260,-0.130,-0.030,0.956,38,-0.024,-0.104,0.161,0.981,39,0.039,0.007,-0.138,0.990,40,0.010,0.019,-0.099,0.995,41,0.026,0.015,-0.134,0.991,42,0.041,0.034,-0.151,0.987,43,-0.033,-0.012,-0.142,0.989,44,0.017,0.013,-0.135,0.991,45,0.019,0.039,-0.163,0.986,46,0.026,0.006,-0.198,0.980,47,-0.001,-0.004,-0.079,0.997,48,-0.013,0.047,-0.143,0.989,49,0.044,-0.001,-0.141,0.989,50,0.013,0.026,-0.211,0.977,51,0.006,0.073,0.061,0.995,52,0.260,0.130,0.030,0.956,53,-0.024,0.104,-0.161,0.981,"
body_move[31] = "1,0,0.901,0.004,0,0,0,1,2,0.126,0.015,0.080,0.989,3,0,0,0,1,4,0.032,-0.032,-0.035,0.998,5,0,0,0,1,6,0,0,0,1,7,0.235,0.291,0.506,0.777,8,0,0.600,0,0.800,9,0.055,-0.065,0.246,0.965,10,0,0,0,1,11,0.194,-0.267,-0.491,0.806,12,0,-0.617,0,0.787,13,0.015,0.090,-0.313,0.945,14,0,0,0,1,15,0,0,0,1,16,0,0,0,1,17,0,0,0,1,18,0,0,0,1,19,0,0,0,1,20,0,0,0,1,21,0,0,0,1,22,0.044,-0.041,0.002,0.998,23,0.044,-0.059,0.003,0.997,24,0.039,-0.007,0.138,0.990,25,0.010,-0.019,0.099,0.995,26,0.026,-0.015,0.134,0.991,27,0.041,-0.034,0.151,0.987,28,-0.033,0.012,0.142,0.989,29,0.017,-0.013,0.135,0.991,30,0.019,-0.039,0.163,0.986,31,0.026,-0.006,0.198,0.980,32,-0.001,0.004,0.079,0.997,33,-0.013,-0.047,0.143,0.989,34,0.044,0.001,0.141,0.989,35,0.013,-0.026,0.211,0.977,36,0.074,-0.047,-0.066,0.994,37,0.260,-0.130,-0.030,0.956,38,-0.024,-0.104,0.161,0.981,39,0.039,0.007,-0.138,0.990,40,0.010,0.019,-0.099,0.995,41,0.026,0.015,-0.134,0.991,42,0.041,0.034,-0.151,0.987,43,-0.033,-0.012,-0.142,0.989,44,0.017,0.013,-0.135,0.991,45,0.019,0.039,-0.163,0.986,46,0.026,0.006,-0.198,0.980,47,-0.001,-0.004,-0.079,0.997,48,-0.013,0.047,-0.143,0.989,49,0.044,-0.001,-0.141,0.989,50,0.013,0.026,-0.211,0.977,51,0.036,0.005,0.038,0.999,52,0.260,0.130,0.030,0.956,53,-0.024,0.104,-0.161,0.981,"
body_move[32] = "1,0,0.901,0.004,0,0,0,1,2,0.115,0.015,0.019,0.993,3,0,0,0,1,4,0.032,-0.032,-0.035,0.998,5,0,0,0,1,6,0,0,0,1,7,0.269,0.240,0.491,0.793,8,0,0.704,0,0.710,9,0.097,-0.059,0.300,0.947,10,0,0,0,1,11,0.236,-0.241,-0.497,0.800,12,0,-0.696,0,0.718,13,0.099,-0.032,-0.302,0.948,14,0,0,0,1,15,0,0,0,1,16,0,0,0,1,17,0,0,0,1,18,0,0,0,1,19,0,0,0,1,20,0,0,0,1,21,0,0,0,1,22,-0.009,0.031,0,0.999,23,-0.009,0.013,0,1,24,0.059,-0.089,0.461,0.881,25,0.160,0.126,0.635,0.745,26,0.114,0.232,0.497,0.828,27,0.101,0.040,0.506,0.856,28,-0.060,0.088,0.636,0.764,29,-0.030,0.094,0.420,0.902,30,-0.013,0.010,0.584,0.811,31,0.176,0.231,0.595,0.749,32,-0.121,0.184,0.343,0.913,33,-0.007,0.105,0.615,0.781,34,-0.082,0.132,0.721,0.676,35,-0.002,0.119,0.290,0.950,36,0.095,-0.097,-0.048,0.990,37,0.131,-0.247,0.124,0.952,38,0.044,-0.365,-0.018,0.930,39,0.039,0.007,-0.138,0.990,40,0.010,0.019,-0.099,0.995,41,0.026,0.015,-0.134,0.991,42,0.041,0.034,-0.151,0.987,43,-0.033,-0.012,-0.142,0.989,44,0.017,0.013,-0.135,0.991,45,0.019,0.039,-0.163,0.986,46,0.026,0.006,-0.198,0.980,47,-0.001,-0.004,-0.079,0.997,48,-0.013,0.047,-0.143,0.989,49,0.044,-0.001,-0.141,0.989,50,0.013,0.026,-0.211,0.977,51,0.036,0.005,0.038,0.999,52,0.260,0.130,0.030,0.956,53,-0.024,0.104,-0.161,0.981,"
body_move[33] = "1,0,0.901,0.004,0,0,0,1,2,-0.020,0.027,-0.013,0.999,3,0.042,-0.015,0.027,0.999,4,0.032,-0.032,-0.035,0.998,5,0,0,0,1,6,0,0,0,1,7,0.146,0.308,0.461,0.819,8,0,0.607,0,0.794,9,-0.001,0.149,0.237,0.960,10,0,0,0,1,11,0.216,-0.224,-0.478,0.821,12,0,-0.687,0,0.726,13,0.052,-0.139,-0.091,0.985,14,0,0,0,1,15,0,0,0,1,16,0,0,0,1,17,0,0,0,1,18,0,0,0,1,19,0,0,0,1,20,0,0,0,1,21,0,0,0,1,22,0,0,0,1,23,0,0,0,1,24,0.039,-0.007,0.138,0.990,25,0.010,-0.019,0.099,0.995,26,0.026,-0.015,0.134,0.991,27,0.041,-0.034,0.151,0.987,28,-0.033,0.012,0.142,0.989,29,0.017,-0.013,0.135,0.991,30,0.019,-0.039,0.163,0.986,31,0.026,-0.006,0.198,0.980,32,-0.001,0.004,0.079,0.997,33,-0.013,-0.047,0.143,0.989,34,0.044,0.001,0.141,0.989,35,0.013,-0.026,0.211,0.977,36,0.076,-0.044,-0.027,0.996,37,0.260,-0.130,-0.030,0.956,38,-0.024,-0.104,0.161,0.981,39,0.039,0.007,-0.138,0.990,40,0.010,0.019,-0.099,0.995,41,0.026,0.015,-0.134,0.991,42,0.041,0.034,-0.151,0.987,43,-0.033,-0.012,-0.142,0.989,44,0.017,0.013,-0.135,0.991,45,0.019,0.039,-0.163,0.986,46,0.026,0.006,-0.198,0.980,47,-0.001,-0.004,-0.079,0.997,48,-0.013,0.047,-0.143,0.989,49,0.044,-0.001,-0.141,0.989,50,0.013,0.026,-0.211,0.977,51,0.049,0.081,0.046,0.994,52,0.260,0.130,0.030,0.956,53,-0.024,0.104,-0.161,0.981,"
body_move[34] = "1,0,0.901,0.004,0,0,0,1,2,0.090,0.028,0.039,0.995,3,0.042,-0.015,0.027,0.999,4,-0.002,-0.046,-0.017,0.999,5,0,0,0,1,6,0,0,0,1,7,-0.093,0.175,0.493,0.847,8,0,0.930,0,0.368,9,-0.532,0.125,0.001,0.837,10,0,0,0,1,11,0.298,-0.172,-0.498,0.796,12,0,-0.542,0,0.840,13,0.114,-0.156,-0.144,0.970,14,-0.107,-0.191,0.008,0.976,15,0.265,0.008,-0.043,0.963,16,0.046,0.433,-0.102,0.895,17,0,0,0,1,18,0,0,0,1,19,0,0,0,1,20,0,0,0,1,21,0,0,0,1,22,0,0,0,1,23,0,0,0,1,24,0.059,-0.089,0.461,0.881,25,0.160,0.126,0.635,0.745,26,0.114,0.232,0.497,0.828,27,0.101,0.040,0.506,0.856,28,-0.060,0.088,0.636,0.764,29,-0.030,0.094,0.420,0.902,30,-0.013,0.010,0.584,0.811,31,0.176,0.231,0.595,0.749,32,-0.121,0.184,0.343,0.913,33,-0.007,0.105,0.615,0.781,34,-0.082,0.132,0.721,0.676,35,-0.002,0.119,0.290,0.950,36,0.095,-0.097,-0.048,0.990,37,0.131,-0.247,0.124,0.952,38,0.044,-0.365,-0.018,0.930,39,0.039,0.007,-0.138,0.990,40,0.010,0.019,-0.099,0.995,41,0.026,0.015,-0.134,0.991,42,0.041,0.034,-0.151,0.987,43,-0.033,-0.012,-0.142,0.989,44,0.017,0.013,-0.135,0.991,45,0.019,0.039,-0.163,0.986,46,0.026,0.006,-0.198,0.980,47,-0.001,-0.004,-0.079,0.997,48,-0.013,0.047,-0.143,0.989,49,0.044,-0.001,-0.141,0.989,50,0.013,0.026,-0.211,0.977,51,0.049,0.081,0.046,0.994,52,0.260,0.130,0.030,0.956,53,-0.024,0.104,-0.161,0.981,"
body_move[35] = "1,0,0.901,0.004,0,0,0,1,2,-0.074,0.024,0.006,0.997,3,0,0,0,1,4,0.085,-0.072,-0.008,0.994,5,0,0,0,1,6,0,0,0,1,7,-0.091,0.158,0.495,0.850,8,0,0.839,0,0.544,9,-0.441,-0.133,-0.433,0.774,10,0,0,0,1,11,-0.061,-0.120,-0.477,0.868,12,0,-0.857,0,0.515,13,-0.357,0.066,0.453,0.814,14,-0.011,-0.065,0.004,0.998,15,0.039,0,0,0.999,16,-0.029,0.132,-0.064,0.989,17,0,0,0,1,18,0,0,0,1,19,0,0,0,1,20,0,0,0,1,21,0,0,0,1,22,0,0,0,1,23,0,0,0,1,24,0.039,-0.007,0.138,0.990,25,0.010,-0.019,0.099,0.995,26,0.026,-0.015,0.134,0.991,27,0.041,-0.034,0.151,0.987,28,-0.033,0.012,0.142,0.989,29,0.017,-0.013,0.135,0.991,30,0.019,-0.039,0.163,0.986,31,0.026,-0.006,0.198,0.980,32,-0.001,0.004,0.079,0.997,33,-0.013,-0.047,0.143,0.989,34,0.044,0.001,0.141,0.989,35,0.013,-0.026,0.211,0.977,36,0.061,0.012,-0.068,0.996,37,0.260,-0.130,-0.030,0.956,38,-0.024,-0.104,0.161,0.981,39,0.039,0.007,-0.138,0.990,40,0.010,0.019,-0.099,0.995,41,0.026,0.015,-0.134,0.991,42,0.041,0.034,-0.151,0.987,43,-0.033,-0.012,-0.142,0.989,44,0.017,0.013,-0.135,0.991,45,0.019,0.039,-0.163,0.986,46,0.026,0.006,-0.198,0.980,47,-0.001,-0.004,-0.079,0.997,48,-0.013,0.047,-0.143,0.989,49,0.044,-0.001,-0.141,0.989,50,0.013,0.026,-0.211,0.977,51,0.102,-0.008,0.082,0.991,52,0.260,0.130,0.030,0.956,53,-0.024,0.104,-0.161,0.981,"
body_move[36] = "1,0.008,0.889,0.003,0.013,-0.029,-0.013,0.999,2,0.079,0.001,0.002,0.997,3,0,0,0,1,4,0.078,0.004,-0.006,0.997,5,0.056,-0.008,0.003,0.998,6,-0.035,0.013,-0.033,0.999,7,0.203,0.044,0.605,0.769,8,0,0.215,0,0.977,9,-0.216,-0.009,0.099,0.971,10,-0.027,0.010,0.026,0.999,11,0.102,0.066,-0.602,0.789,12,0,-0.285,0,0.959,13,0.067,0.125,-0.008,0.990,14,-0.081,0.079,0.014,0.993,15,0.160,0,0,0.987,16,0,0,0,1,17,0,0,0,1,18,-0.089,0.073,0.015,0.993,19,0.184,0,0,0.983,20,0,0,0,1,21,0,0,0,1,22,0,0,0,1,23,0,0,0,1,24,0.006,-0.018,0.076,0.997,25,0,0,0,1,26,0.012,0.020,0.137,0.990,27,-0.009,0.001,0.104,0.995,28,-0.007,0.011,0.155,0.988,29,0.010,0.009,0.196,0.981,30,0.030,0.017,0.215,0.976,31,-0.014,0.033,0.290,0.956,32,0.039,0.022,0.128,0.991,33,-0.003,0.058,0.343,0.937,34,0.056,0.082,0.300,0.949,35,0.030,0.049,0.204,0.977,36,0,0,0,1,37,0,0,0,1,38,0,0,0,1,39,0.006,0.018,-0.076,0.997,40,0,0,0,1,41,0.012,-0.020,-0.137,0.990,42,-0.009,-0.001,-0.104,0.995,43,-0.007,-0.011,-0.155,0.988,44,0.010,-0.009,-0.196,0.981,45,0.030,-0.017,-0.215,0.976,46,-0.014,-0.033,-0.290,0.956,47,0.039,-0.022,-0.128,0.991,48,-0.003,-0.058,-0.343,0.937,49,0.056,-0.082,-0.300,0.949,50,0.030,-0.049,-0.204,0.977,51,0,0,0,1,52,0,0,0,1,53,0,0,0,1,"
body_move[37] = "1,0.008,0.889,0.003,0.013,-0.029,-0.013,0.999,2,0.153,0.090,-0,0.984,3,0,0,0,1,4,0.030,0.003,0.009,1,5,-0.013,-0.037,-0.005,0.999,6,-0.035,0.013,-0.033,0.999,7,0.206,0.115,0.579,0.780,8,0,0.704,0,0.710,9,-0.046,0.187,0.221,0.956,10,-0.027,0.010,0.026,0.999,11,0.131,0.021,-0.648,0.750,12,0,-0.695,0,0.719,13,0.202,0.018,-0.247,0.948,14,-0.081,0.079,0.014,0.993,15,0.160,0,0,0.987,16,0,0,0,1,17,0,0,0,1,18,-0.089,0.073,0.015,0.993,19,0.184,0,0,0.983,20,0,0,0,1,21,0,0,0,1,22,0,0,0,1,23,0,0,0,1,24,0.039,-0.007,0.138,0.990,25,0.010,-0.019,0.099,0.995,26,0.026,-0.015,0.134,0.991,27,0.041,-0.034,0.151,0.987,28,-0.033,0.012,0.142,0.989,29,0.017,-0.013,0.135,0.991,30,0.019,-0.039,0.163,0.986,31,0.026,-0.006,0.198,0.980,32,-0.001,0.004,0.079,0.997,33,-0.013,-0.047,0.143,0.989,34,0.044,0.001,0.141,0.989,35,0.013,-0.026,0.211,0.977,36,0.049,-0.081,-0.046,0.994,37,0.260,-0.130,-0.030,0.956,38,-0.024,-0.104,0.161,0.981,39,0.006,0.018,-0.076,0.997,40,0,0,0,1,41,0.012,-0.020,-0.137,0.990,42,-0.009,-0.001,-0.104,0.995,43,-0.007,-0.011,-0.155,0.988,44,0.010,-0.009,-0.196,0.981,45,0.030,-0.017,-0.215,0.976,46,-0.014,-0.033,-0.290,0.956,47,0.039,-0.022,-0.128,0.991,48,-0.003,-0.058,-0.343,0.937,49,0.056,-0.082,-0.300,0.949,50,0.030,-0.049,-0.204,0.977,51,0,0,0,1,52,0,0,0,1,53,0,0,0,1,"
body_move[38] = "1,0.014,0.879,-0.079,-0.014,-0.108,-0.005,0.994,2,0.035,0.053,0.004,0.998,3,-0.033,-0.002,0.020,0.999,4,-0.043,0.049,0.026,0.998,5,-0.013,-0.037,-0.005,0.999,6,-0.076,0.008,-0.045,0.996,7,0.026,0.428,0.480,0.765,8,0,0.786,0,0.619,9,0.606,0.044,-0.041,0.793,10,-0.027,0.010,0.026,0.999,11,-0.002,-0.332,-0.406,0.851,12,0,-0.905,0,0.425,13,0.740,-0.063,0.007,0.670,14,-0.059,0.105,-0.010,0.993,15,0.266,0,0,0.964,16,-0.081,-0.021,0.025,0.996,17,0,0,0,1,18,-0.110,0.194,0.020,0.975,19,0.265,0,0,0.964,20,-0.074,-0.060,0.036,0.995,21,0,0,0,1,22,0,0,0,1,23,0,0,0,1,24,0.006,-0.018,0.076,0.997,25,0,0,0,1,26,0.012,0.020,0.137,0.990,27,-0.009,0.001,0.104,0.995,28,-0.007,0.011,0.155,0.988,29,0.010,0.009,0.196,0.981,30,0.030,0.017,0.215,0.976,31,-0.014,0.033,0.290,0.956,32,0.039,0.022,0.128,0.991,33,-0.003,0.058,0.343,0.937,34,0.056,0.082,0.300,0.949,35,0.030,0.049,0.204,0.977,36,0,0,0,1,37,-0.007,0.001,-0.048,0.999,38,0,0,0,1,39,0.006,0.018,-0.076,0.997,40,0,0,0,1,41,0.012,-0.020,-0.137,0.990,42,-0.009,-0.001,-0.104,0.995,43,-0.007,-0.011,-0.155,0.988,44,0.010,-0.009,-0.196,0.981,45,0.030,-0.017,-0.215,0.976,46,-0.014,-0.033,-0.290,0.956,47,0.039,-0.022,-0.128,0.991,48,-0.003,-0.058,-0.343,0.937,49,0.056,-0.082,-0.300,0.949,50,0.030,-0.049,-0.204,0.977,51,0.020,0.063,0.054,0.996,52,0,0,0,1,53,0,0,0,1,"
body_move[39] = "1,0.019,0.900,-0.085,0.017,-0.138,-0.004,0.990,2,-0.008,0.065,-0.012,0.998,3,0,0,0,1,4,0.110,0.105,-0.008,0.988,5,-0.013,-0.037,-0.005,0.999,6,0,0,0,1,7,0.136,0.046,0.568,0.810,8,0,0.353,0,0.936,9,-0.090,0.071,0.001,0.993,10,0,0,0,1,11,0.161,-0.180,-0.522,0.818,12,0,-0.152,0,0.988,13,-0.273,0.110,0.102,0.950,14,-0.120,-0.023,-0.018,0.992,15,0.159,0,0,0.987,16,-0.081,-0.021,0.025,0.996,17,0,0,0,1,18,-0.121,0.107,0.024,0.987,19,0.168,0,0,0.986,20,-0.074,-0.060,0.036,0.995,21,0,0,0,1,22,0,0,0,1,23,0,0,0,1,24,0.039,-0.007,0.138,0.990,25,0.010,-0.019,0.099,0.995,26,0.026,-0.015,0.134,0.991,27,0.041,-0.034,0.151,0.987,28,-0.033,0.012,0.142,0.989,29,0.017,-0.013,0.135,0.991,30,0.019,-0.039,0.163,0.986,31,0.026,-0.006,0.198,0.980,32,-0.001,0.004,0.079,0.997,33,-0.013,-0.047,0.143,0.989,34,0.044,0.001,0.141,0.989,35,0.013,-0.026,0.211,0.977,36,0.049,-0.081,-0.046,0.994,37,0.260,-0.130,-0.030,0.956,38,-0.024,-0.104,0.161,0.981,39,0.039,0.007,-0.138,0.990,40,0.010,0.019,-0.099,0.995,41,0.026,0.015,-0.134,0.991,42,0.041,0.034,-0.151,0.987,43,-0.033,-0.012,-0.142,0.989,44,0.017,0.013,-0.135,0.991,45,0.019,0.039,-0.163,0.986,46,0.026,0.006,-0.198,0.980,47,-0.001,-0.004,-0.079,0.997,48,-0.013,0.047,-0.143,0.989,49,0.044,-0.001,-0.141,0.989,50,0.013,0.026,-0.211,0.977,51,0.049,0.081,0.046,0.994,52,0.260,0.130,0.030,0.956,53,-0.024,0.104,-0.161,0.981,"
body_move[40] = "1,0.002,0.890,-0.074,0.027,-0.107,-0.019,0.994,2,-0.098,0.014,-0.002,0.995,3,0,0,0,1,4,0.110,0.105,-0.008,0.988,5,-0.013,-0.037,-0.005,0.999,6,0,0,0,1,7,0.098,0.182,0.575,0.792,8,0,0.586,0,0.810,9,0.190,0.062,0.319,0.926,10,0,0,0,1,11,0.214,-0.078,-0.590,0.775,12,0,-0.235,0,0.972,13,-0.215,0.063,0.075,0.972,14,-0.188,0.003,0.008,0.982,15,0.237,0,0,0.972,16,-0.081,-0.021,0.025,0.996,17,0,0,0,1,18,-0.185,-0.016,0.037,0.982,19,0.255,0,0,0.967,20,-0.074,-0.060,0.036,0.995,21,0,0,0,1,22,0.024,0.027,-0.001,0.999,23,0.024,0.003,-0,1,24,0.039,-0.007,0.138,0.990,25,0.010,-0.019,0.099,0.995,26,0.026,-0.015,0.134,0.991,27,0.041,-0.034,0.151,0.987,28,-0.033,0.012,0.142,0.989,29,0.017,-0.013,0.135,0.991,30,0.019,-0.039,0.163,0.986,31,0.026,-0.006,0.198,0.980,32,-0.001,0.004,0.079,0.997,33,-0.013,-0.047,0.143,0.989,34,0.044,0.001,0.141,0.989,35,0.013,-0.026,0.211,0.977,36,-0.012,-0.011,-0.042,0.999,37,0.260,-0.130,-0.030,0.956,38,-0.024,-0.104,0.161,0.981,39,0.039,0.007,-0.138,0.990,40,0.010,0.019,-0.099,0.995,41,0.026,0.015,-0.134,0.991,42,0.041,0.034,-0.151,0.987,43,-0.033,-0.012,-0.142,0.989,44,0.017,0.013,-0.135,0.991,45,0.019,0.039,-0.163,0.986,46,0.026,0.006,-0.198,0.980,47,-0.001,-0.004,-0.079,0.997,48,-0.013,0.047,-0.143,0.989,49,0.044,-0.001,-0.141,0.989,50,0.013,0.026,-0.211,0.977,51,-0.095,0.088,0.035,0.991,52,0.260,0.130,0.030,0.956,53,-0.024,0.104,-0.161,0.981,"
body_move[41] = "1,-0.014,0.886,0.043,0.033,0.016,0.009,0.999,2,0.063,-0.017,0.006,0.998,3,0.072,0.044,-0.001,0.996,4,0.069,-0.008,0.001,0.998,5,0,0,0,1,6,-0.022,-0.001,0.001,1,7,0.245,0.162,0.487,0.822,8,0,0.773,0,0.635,9,-0.074,0.052,0.289,0.953,10,0,0,0,1,11,-0.118,-0.425,-0.390,0.808,12,0,-0.621,0,0.784,13,0.338,0.176,0.068,0.922,14,-0.187,-0.004,-0.027,0.982,15,0.183,0,0,0.983,16,0,0,0,1,17,0,0,0,1,18,-0.077,-0.071,-0.007,0.994,19,0.164,0,0,0.986,20,0,0,0,1,21,0,0,0,1,22,0,0,0,1,23,0,0,0,1,24,0.039,-0.007,0.138,0.990,25,0.010,-0.019,0.099,0.995,26,0.026,-0.015,0.134,0.991,27,0.041,-0.034,0.151,0.987,28,-0.033,0.012,0.142,0.989,29,0.017,-0.013,0.135,0.991,30,0.019,-0.039,0.163,0.986,31,0.026,-0.006,0.198,0.980,32,-0.001,0.004,0.079,0.997,33,-0.013,-0.047,0.143,0.989,34,0.044,0.001,0.141,0.989,35,0.013,-0.026,0.211,0.977,36,0.049,-0.081,-0.046,0.994,37,0.260,-0.130,-0.030,0.956,38,-0.024,-0.104,0.161,0.981,39,-0.015,0.009,0.007,1,40,-0.008,0.001,-0.001,1,41,0.093,-0.039,0,0.995,42,-0.058,0.063,-0.478,0.874,43,0.030,0.050,-0.642,0.764,44,0.106,0.005,-0.551,0.828,45,-0.095,0.073,-0.510,0.852,46,0.179,-0.108,-0.612,0.763,47,0.065,-0.171,-0.540,0.821,48,-0.022,0.021,-0.506,0.862,49,-0.065,-0.017,-0.664,0.745,50,0.190,-0.078,-0.570,0.795,51,0.190,0.096,0.006,0.977,52,0.549,0.191,0.043,0.812,53,-0.030,0.169,-0.277,0.945,"
body_move[42] = "1,0.005,0.893,-0.004,0.031,-0.042,0.018,0.998,2,-0.087,-0.013,0.048,0.995,3,0.072,0.044,-0.001,0.996,4,0.069,-0.008,0.001,0.998,5,0,0,0,1,6,-0.019,0.034,-0.051,0.998,7,-0.374,0.025,0.441,0.816,8,0,0.955,0,0.296,9,-0.506,-0.089,-0.323,0.794,10,0,0,0,1,11,0.102,-0.008,-0.573,0.813,12,0,-0.158,0,0.987,13,0.179,-0.125,0.081,0.972,14,-0.102,0.092,-0.038,0.990,15,0.154,0,0,0.988,16,-0.023,-0.137,0.080,0.987,17,0,0,0,1,18,0.095,0.302,0.020,-0.948,19,0.104,0.078,0.032,0.991,20,0.008,-0.274,0.048,-0.961,21,0,0,0,1,22,0,0,0,1,23,0,0,0,1,24,0.039,-0.007,0.138,0.990,25,0.010,-0.019,0.099,0.995,26,0.026,-0.015,0.134,0.991,27,0.041,-0.034,0.151,0.987,28,-0.033,0.012,0.142,0.989,29,0.017,-0.013,0.135,0.991,30,0.019,-0.039,0.163,0.986,31,0.026,-0.006,0.198,0.980,32,-0.001,0.004,0.079,0.997,33,-0.013,-0.047,0.143,0.989,34,0.044,0.001,0.141,0.989,35,0.013,-0.026,0.211,0.977,36,0.175,-0.053,-0.052,0.982,37,0.260,-0.130,-0.030,0.956,38,-0.024,-0.104,0.161,0.981,39,0.039,0.007,-0.138,0.990,40,0.010,0.019,-0.099,0.995,41,0.026,0.015,-0.134,0.991,42,0.041,0.034,-0.151,0.987,43,-0.033,-0.012,-0.142,0.989,44,0.017,0.013,-0.135,0.991,45,0.019,0.039,-0.163,0.986,46,0.026,0.006,-0.198,0.980,47,-0.001,-0.004,-0.079,0.997,48,-0.013,0.047,-0.143,0.989,49,0.044,-0.001,-0.141,0.989,50,0.013,0.026,-0.211,0.977,51,0.049,0.081,0.046,0.994,52,0.260,0.130,0.030,0.956,53,-0.024,0.104,-0.161,0.981,"
body_move[43] = "1,0.005,0.893,-0.004,0.031,-0.042,0.018,0.998,2,-0.161,0.020,-0.026,0.986,3,0,0,0,1,4,0.069,-0.008,0.001,0.998,5,0,0,0,1,6,0,0,0,1,7,-0.093,0.220,0.482,0.843,8,0,0.936,0,0.352,9,-0.415,0.061,-0.163,0.893,10,0,0,0,1,11,-0.087,-0.200,-0.486,0.847,12,0,-0.947,0,0.321,13,-0.468,0.061,0.168,0.866,14,-0.102,0.092,-0.038,0.990,15,0.154,0,0,0.988,16,-0.023,-0.137,0.080,0.987,17,0,0,0,1,18,0.095,0.302,0.020,-0.948,19,0.104,0.078,0.032,0.991,20,0.008,-0.274,0.048,-0.961,21,0,0,0,1,22,0,0,0,1,23,0,0,0,1,24,0.059,-0.089,0.461,0.881,25,0.160,0.126,0.635,0.745,26,0.114,0.232,0.497,0.828,27,0.101,0.040,0.506,0.856,28,-0.060,0.088,0.636,0.764,29,-0.030,0.094,0.420,0.902,30,-0.013,0.010,0.584,0.811,31,0.176,0.231,0.595,0.749,32,-0.121,0.184,0.343,0.913,33,-0.007,0.105,0.615,0.781,34,-0.082,0.132,0.721,0.676,35,-0.002,0.119,0.290,0.950,36,0.095,-0.097,-0.048,0.990,37,0.131,-0.247,0.124,0.952,38,0.044,-0.365,-0.018,0.930,39,0.099,0.047,-0.569,0.815,40,0.193,-0.163,-0.561,0.788,41,-0.026,-0.137,-0.577,0.805,42,0.058,0.020,-0.618,0.784,43,0.060,-0.100,-0.551,0.826,44,-0.038,-0.009,-0.648,0.760,45,0.052,-0.033,-0.617,0.784,46,-0.035,-0.037,-0.554,0.831,47,0.059,-0.111,-0.655,0.745,48,0.074,-0.076,-0.579,0.808,49,0.011,-0.180,-0.678,0.713,50,-0.021,-0.229,-0.620,0.750,51,0.100,0.048,-0.109,0.988,52,0.123,0.403,-0.116,0.899,53,-0.019,0.427,-0.013,0.904,"
body_move[44] = "1,0.005,0.893,-0.004,0.031,-0.042,0.018,0.998,2,-0.208,0.026,-0.004,0.978,3,0,0,0,1,4,0.069,-0.008,0.001,0.998,5,-0.062,0.016,-0.026,0.998,6,0,0,0,1,7,-0.285,0.218,0.421,0.833,8,0,0.948,0,0.317,9,-0.625,-0.118,-0.163,0.754,10,0,0,0,1,11,-0.280,-0.267,-0.430,0.816,12,0,-0.955,0,0.296,13,-0.491,0.149,0.141,0.847,14,-0.163,0.113,-0.033,0.980,15,0.252,0,0,0.968,16,-0.035,-0.139,0.021,0.989,17,0,0,0,1,18,-0.103,0.133,-0.004,0.986,19,0.137,0,0,0.991,20,-0.069,-0.087,0.054,0.992,21,0,0,0,1,22,0,0,0,1,23,0,0,0,1,24,0.059,-0.089,0.461,0.881,25,0.160,0.126,0.635,0.745,26,0.114,0.232,0.497,0.828,27,0.101,0.040,0.506,0.856,28,-0.060,0.088,0.636,0.764,29,-0.030,0.094,0.420,0.902,30,-0.013,0.010,0.584,0.811,31,0.176,0.231,0.595,0.749,32,-0.121,0.184,0.343,0.913,33,-0.007,0.105,0.615,0.781,34,-0.082,0.132,0.721,0.676,35,-0.002,0.119,0.290,0.950,36,0.095,-0.097,-0.048,0.990,37,0.131,-0.247,0.124,0.952,38,0.044,-0.365,-0.018,0.930,39,0.099,0.047,-0.569,0.815,40,0.193,-0.163,-0.561,0.788,41,-0.026,-0.137,-0.577,0.805,42,0.058,0.020,-0.618,0.784,43,0.060,-0.100,-0.551,0.826,44,-0.038,-0.009,-0.648,0.760,45,0.052,-0.033,-0.617,0.784,46,-0.035,-0.037,-0.554,0.831,47,0.059,-0.111,-0.655,0.745,48,0.074,-0.076,-0.579,0.808,49,0.011,-0.180,-0.678,0.713,50,-0.021,-0.229,-0.620,0.750,51,0.100,0.048,-0.109,0.988,52,0.123,0.403,-0.116,0.899,53,-0.019,0.427,-0.013,0.904,"
body_move[45] = "1,0.005,0.893,-0.004,0.031,-0.042,0.018,0.998,2,0.092,0.069,0.038,0.993,3,0,0,0,1,4,0.069,-0.008,0.001,0.998,5,-0.062,0.016,-0.026,0.998,6,0,0,0,1,7,-0.048,0.196,0.515,0.833,8,0,0.606,0,0.796,9,-0.166,0.373,0.478,0.778,10,0,0,0,1,11,-0.331,-0.158,-0.384,0.848,12,0,-0.896,0,0.444,13,-0.485,0.014,0.140,0.863,14,-0.163,0.113,-0.033,0.980,15,0.252,0,0,0.968,16,-0.035,-0.139,0.021,0.989,17,0,0,0,1,18,-0.103,0.133,-0.004,0.986,19,0.137,0,0,0.991,20,-0.069,-0.087,0.054,0.992,21,0,0,0,1,22,0,0,0,1,23,0,0,0,1,24,0.059,-0.089,0.461,0.881,25,0.160,0.126,0.635,0.745,26,0.114,0.232,0.497,0.828,27,0.101,0.040,0.506,0.856,28,-0.060,0.088,0.636,0.764,29,-0.030,0.094,0.420,0.902,30,-0.013,0.010,0.584,0.811,31,0.176,0.231,0.595,0.749,32,-0.121,0.184,0.343,0.913,33,-0.007,0.105,0.615,0.781,34,-0.082,0.132,0.721,0.676,35,-0.002,0.119,0.290,0.950,36,0.095,-0.097,-0.048,0.990,37,0.131,-0.247,0.124,0.952,38,0.044,-0.365,-0.018,0.930,39,0.099,0.047,-0.569,0.815,40,0.193,-0.163,-0.561,0.788,41,-0.026,-0.137,-0.577,0.805,42,0.058,0.020,-0.618,0.784,43,0.060,-0.100,-0.551,0.826,44,-0.038,-0.009,-0.648,0.760,45,0.052,-0.033,-0.617,0.784,46,-0.035,-0.037,-0.554,0.831,47,0.059,-0.111,-0.655,0.745,48,0.074,-0.076,-0.579,0.808,49,0.011,-0.180,-0.678,0.713,50,-0.021,-0.229,-0.620,0.750,51,0.329,0.040,-0.077,0.940,52,0.123,0.403,-0.116,0.899,53,-0.019,0.427,-0.013,0.904,"
body_move[46] = "1,0,0.901,0.004,0,0,0,1,2,-0.029,-0.002,0.095,0.995,3,-0.015,-0.046,-0.010,0.999,4,0.057,0.015,-0.002,0.998,5,0,0,0,1,6,0,0,0,1,7,-0.228,0.358,0.359,0.831,8,0,0.574,0,0.819,9,-0.715,-0.084,-0.319,0.617,10,0,0,0,1,11,0.149,-0.166,-0.504,0.835,12,0,-0.703,0,0.711,13,-0.105,-0.028,-0.295,0.949,14,0,0,0,1,15,0,0,0,1,16,0,0,0,1,17,0,0,0,1,18,0,0,0,1,19,0,0,0,1,20,0,0,0,1,21,0,0,0,1,22,0,0,0,1,23,0,0,0,1,24,0,0,0,1,25,0,0,0,1,26,0,0,0,1,27,0,0,0,1,28,0,0,0,1,29,0,0,0,1,30,0,0,0,1,31,0,0,0,1,32,0,0,0,1,33,0,0,0,1,34,0,0,0,1,35,0,0,0,1,36,-0.087,0.074,0.084,0.990,37,0,0,0,1,38,0,0,0,1,39,0.036,-0.034,0.085,0.995,40,0.027,0.038,0.140,0.989,41,0.007,-0.004,0.014,1,42,-0.009,0.077,0.139,0.987,43,-0.043,0.022,0.129,0.990,44,-0.023,0.010,0.063,0.998,45,0.016,0.185,0.073,0.980,46,0.059,0.020,0.013,0.998,47,-0.020,0.047,0.099,0.994,48,0.115,0.272,0.002,0.955,49,0,0,0,1,50,0.048,0.058,0.126,0.989,51,0,0,0,1,52,-0.023,-0.133,0.010,0.991,53,-0.016,-0.115,0.053,0.992,"
body_move[47] = "1,0,0.901,0.004,0,0,0,1,2,-0.004,0.060,-0.010,0.998,3,-0.015,-0.046,-0.010,0.999,4,0.057,0.015,-0.002,0.998,5,0,0,0,1,6,0,0,0,1,7,-0.224,0.288,0.454,0.813,8,0,0.641,0,0.767,9,-0.183,-0.092,-0.098,0.974,10,0,0,0,1,11,0.093,-0.258,-0.514,0.813,12,0,-0.273,0,0.962,13,0.205,-0.221,-0.159,0.940,14,0,0,0,1,15,0,0,0,1,16,0,0,0,1,17,0,0,0,1,18,0,0,0,1,19,0,0,0,1,20,0,0,0,1,21,0,0,0,1,22,0,0,0,1,23,0,0,0,1,24,0.099,-0.047,0.569,0.815,25,0.193,0.163,0.561,0.788,26,-0.026,0.137,0.577,0.805,27,0.058,-0.020,0.618,0.784,28,0.060,0.100,0.551,0.826,29,-0.038,0.009,0.648,0.760,30,0.052,0.033,0.617,0.784,31,-0.035,0.037,0.554,0.831,32,0.059,0.111,0.655,0.745,33,0.074,0.076,0.579,0.808,34,0.011,0.180,0.678,0.713,35,-0.021,0.229,0.620,0.750,36,-0.093,-0.011,0.017,0.995,37,-0.006,0.068,0.020,0.997,38,0.057,0.128,-0.043,0.989,39,0.006,0.018,-0.076,0.997,40,0,0,0,1,41,0.012,-0.020,-0.137,0.990,42,-0.009,-0.001,-0.104,0.995,43,-0.007,-0.011,-0.155,0.988,44,0.010,-0.009,-0.196,0.981,45,0.030,-0.017,-0.215,0.976,46,-0.014,-0.033,-0.290,0.956,47,0.039,-0.022,-0.128,0.991,48,-0.003,-0.058,-0.343,0.937,49,0.056,-0.082,-0.300,0.949,50,0.030,-0.049,-0.204,0.977,51,0,0,0,1,52,0,0,0,1,53,0,0,0,1,"
body_move[48] = "1,0,0.901,0.004,0,0,0,1,2,-0.176,0.022,0.022,0.984,3,-0.015,-0.046,-0.010,0.999,4,0.057,0.015,-0.002,0.998,5,0,0,0,1,6,0,0,0,1,7,-0.197,0.141,0.466,0.851,8,0,0.580,0,0.815,9,-0.550,-0.029,-0.246,0.798,10,0,0,0,1,11,-0.015,-0.215,-0.437,0.873,12,0,-0.641,0,0.768,13,-0.572,0.082,0.204,0.790,14,0,0,0,1,15,0,0,0,1,16,0,0,0,1,17,0,0,0,1,18,0,0,0,1,19,0,0,0,1,20,0,0,0,1,21,0,0,0,1,22,0,0,0,1,23,0,0,0,1,24,0.006,-0.018,0.076,0.997,25,0,0,0,1,26,0.012,0.020,0.137,0.990,27,-0.009,0.001,0.104,0.995,28,-0.007,0.011,0.155,0.988,29,0.010,0.009,0.196,0.981,30,0.030,0.017,0.215,0.976,31,-0.014,0.033,0.290,0.956,32,0.039,0.022,0.128,0.991,33,-0.003,0.058,0.343,0.937,34,0.056,0.082,0.300,0.949,35,0.030,0.049,0.204,0.977,36,0,0,0,1,37,0,0,0,1,38,0,0,0,1,39,0.006,0.018,-0.076,0.997,40,0,0,0,1,41,0.012,-0.020,-0.137,0.990,42,-0.009,-0.001,-0.104,0.995,43,-0.007,-0.011,-0.155,0.988,44,0.010,-0.009,-0.196,0.981,45,0.030,-0.017,-0.215,0.976,46,-0.014,-0.033,-0.290,0.956,47,0.039,-0.022,-0.128,0.991,48,-0.003,-0.058,-0.343,0.937,49,0.056,-0.082,-0.300,0.949,50,0.030,-0.049,-0.204,0.977,51,0,0,0,1,52,0,0,0,1,53,0,0,0,1,"
body_move[49] = "1,0,0.901,0.004,0,0,0,1,2,0.039,0.012,0.018,0.999,3,-0.015,-0.046,-0.010,0.999,4,0.068,0.002,0.003,0.998,5,0,0,0,1,6,0,0,0,1,7,-0.242,0.184,-0.578,-0.758,8,0,0.418,0,0.908,9,0.367,0.143,0.054,-0.918,10,0,0,0,1,11,0.278,0.079,-0.578,0.763,12,0,-0.362,0,0.932,13,-0.355,0.006,0.127,0.926,14,0,0,0,1,15,0,0,0,1,16,0,0,0,1,17,0,0,0,1,18,0,0,0,1,19,0,0,0,1,20,0,0,0,1,21,0,0,0,1,22,0.049,0.017,-0.001,0.999,23,0.049,-0.008,0,0.999,24,0.039,-0.007,0.138,0.990,25,0.010,-0.019,0.099,0.995,26,0.026,-0.015,0.134,0.991,27,0.041,-0.034,0.151,0.987,28,-0.033,0.012,0.142,0.989,29,0.017,-0.013,0.135,0.991,30,0.019,-0.039,0.163,0.986,31,0.026,-0.006,0.198,0.980,32,-0.001,0.004,0.079,0.997,33,-0.013,-0.047,0.143,0.989,34,0.044,0.001,0.141,0.989,35,0.013,-0.026,0.211,0.977,36,0.049,-0.081,-0.046,0.994,37,0.260,-0.130,-0.030,0.956,38,-0.024,-0.104,0.161,0.981,39,0.039,0.007,-0.138,0.990,40,0.010,0.019,-0.099,0.995,41,0.026,0.015,-0.134,0.991,42,0.041,0.034,-0.151,0.987,43,-0.033,-0.012,-0.142,0.989,44,0.017,0.013,-0.135,0.991,45,0.019,0.039,-0.163,0.986,46,0.026,0.006,-0.198,0.980,47,-0.001,-0.004,-0.079,0.997,48,-0.013,0.047,-0.143,0.989,49,0.044,-0.001,-0.141,0.989,50,0.013,0.026,-0.211,0.977,51,0.013,0.049,0.064,0.997,52,0.260,0.130,0.030,0.956,53,-0.024,0.104,-0.161,0.981,"
body_move[50] = "1,-0.018,0.895,0.015,0.009,0.017,0.005,1,2,0.002,-0.020,0.041,0.999,3,-0.179,-0.046,0.005,0.983,4,0.050,0.046,-0.054,0.996,5,0.115,0.001,0.011,0.993,6,0,0,0,1,7,-0.421,0.429,0.264,0.754,8,0,0.323,0,0.946,9,-0.389,-0.089,-0.183,0.898,10,0,0,0,1,11,0.224,-0.138,-0.542,0.798,12,0,-0.096,0,0.995,13,0.362,0.143,0.213,0.896,14,-0.050,-0.197,-0.016,0.979,15,0.125,0,0,0.992,16,0,0,0,1,17,0,0,0,1,18,-0.044,0.169,0.021,0.984,19,0.116,0,0,0.993,20,0,0,0,1,21,0,0,0,1,22,0,0,0,1,23,0,0,0,1,24,-0.015,-0.009,-0.007,1,25,-0.008,-0.001,0.001,1,26,0.093,0.039,0,0.995,27,-0.058,-0.063,0.478,0.874,28,0.030,-0.050,0.642,0.764,29,0.106,-0.005,0.551,0.828,30,-0.095,-0.073,0.510,0.852,31,0.179,0.108,0.612,0.763,32,0.065,0.171,0.540,0.821,33,-0.022,-0.021,0.506,0.862,34,-0.065,0.017,0.664,0.745,35,0.190,0.078,0.570,0.795,36,-0.082,-0.018,-0.008,0.996,37,0,0,0,1,38,0,0,0,1,39,0.036,-0.034,0.085,0.995,40,0.027,0.038,0.140,0.989,41,0.007,-0.004,0.014,1,42,-0.009,0.077,0.139,0.987,43,-0.043,0.022,0.129,0.990,44,-0.023,0.010,0.063,0.998,45,0.016,0.185,0.073,0.980,46,0.059,0.020,0.013,0.998,47,-0.020,0.047,0.099,0.994,48,0.115,0.272,0.002,0.955,49,0,0,0,1,50,0.048,0.058,0.126,0.989,51,0,0,0,1,52,-0.023,-0.133,0.010,0.991,53,-0.016,-0.115,0.053,0.992,"
body_move[51] = "1,0,0.901,0.004,0,0,0,1,2,-0.062,0,-0.003,0.998,3,0,0,0,1,4,0.139,-0.017,0.003,0.990,5,0.105,-0.004,0.005,0.994,6,-0.062,-0.029,0.005,0.998,7,-0.158,0.305,0.413,0.844,8,0,0.848,0,0.530,9,-0.676,-0.027,-0.358,0.644,10,0.001,0.041,0.026,0.999,11,-0.144,-0.327,-0.363,0.861,12,0,-0.843,0,0.539,13,-0.684,-0.128,0.136,0.705,14,0,0,0,1,15,0,0,0,1,16,0,0,0,1,17,0,0,0,1,18,0,0,0,1,19,0,0,0,1,20,0,0,0,1,21,0,0,0,1,22,-0.039,0.008,0,0.999,23,-0.039,-0.019,-0.001,0.999,24,0.099,-0.047,0.569,0.815,25,0.193,0.163,0.561,0.788,26,-0.026,0.137,0.577,0.805,27,0.058,-0.020,0.618,0.784,28,0.060,0.100,0.551,0.826,29,-0.038,0.009,0.648,0.760,30,0.052,0.033,0.617,0.784,31,-0.035,0.037,0.554,0.831,32,0.059,0.111,0.655,0.745,33,0.074,0.076,0.579,0.808,34,0.011,0.180,0.678,0.713,35,-0.021,0.229,0.620,0.750,36,0.075,-0.087,0.049,0.992,37,0.123,-0.403,0.116,0.899,38,-0.019,-0.427,0.013,0.904,39,0.099,0.047,-0.569,0.815,40,0.193,-0.163,-0.561,0.788,41,-0.026,-0.137,-0.577,0.805,42,0.058,0.020,-0.618,0.784,43,0.060,-0.100,-0.551,0.826,44,-0.038,-0.009,-0.648,0.760,45,0.052,-0.033,-0.617,0.784,46,-0.035,-0.037,-0.554,0.831,47,0.059,-0.111,-0.655,0.745,48,0.074,-0.076,-0.579,0.808,49,0.011,-0.180,-0.678,0.713,50,-0.021,-0.229,-0.620,0.750,51,0.125,0.026,-0.116,0.985,52,0.123,0.403,-0.116,0.899,53,-0.019,0.427,-0.013,0.904,"
body_move[52] = "1,0,0.901,0.004,0,0,0,1,2,0.032,-0.004,-0,0.999,3,0,0,0,1,4,0.032,-0.005,0.002,0.999,5,0.105,-0.004,0.005,0.994,6,-0.062,-0.029,0.005,0.998,7,0.138,0.134,0.594,0.781,8,0,0.426,0,0.905,9,-0.317,0.059,0.090,0.942,10,0.001,0.041,0.026,0.999,11,0.156,-0.307,-0.523,0.780,12,0,-0.390,0,0.921,13,-0.059,-0.203,-0.093,0.973,14,0,0,0,1,15,0.189,0.021,-0.017,0.982,16,0,0,0,1,17,0,0,0,1,18,0,0,0,1,19,0,0,0,1,20,0,0,0,1,21,0,0,0,1,22,0,0,0,1,23,0,0,0,1,24,0.006,-0.018,0.076,0.997,25,0,0,0,1,26,0.012,0.020,0.137,0.990,27,-0.009,0.001,0.104,0.995,28,-0.007,0.011,0.155,0.988,29,0.010,0.009,0.196,0.981,30,0.030,0.017,0.215,0.976,31,-0.014,0.033,0.290,0.956,32,0.039,0.022,0.128,0.991,33,-0.003,0.058,0.343,0.937,34,0.056,0.082,0.300,0.949,35,0.030,0.049,0.204,0.977,36,0,0,0,1,37,0,0,0,1,38,0,0,0,1,39,0.006,0.018,-0.076,0.997,40,0,0,0,1,41,0.012,-0.020,-0.137,0.990,42,-0.009,-0.001,-0.104,0.995,43,-0.007,-0.011,-0.155,0.988,44,0.010,-0.009,-0.196,0.981,45,0.030,-0.017,-0.215,0.976,46,-0.014,-0.033,-0.290,0.956,47,0.039,-0.022,-0.128,0.991,48,-0.003,-0.058,-0.343,0.937,49,0.056,-0.082,-0.300,0.949,50,0.030,-0.049,-0.204,0.977,51,0,0,0,1,52,0,0,0,1,53,0,0,0,1,"
body_move[53] = "1,0,0.901,0.004,0,0,0,1,2,0.059,-0.011,0.013,0.998,3,0,0,0,1,4,-0.072,0.011,-0.006,0.997,5,0.105,-0.004,0.005,0.994,6,0,0,0,1,7,0.018,0.328,0.351,0.877,8,0,0.426,0,0.905,9,-0.317,0.059,0.090,0.942,10,0,0,0,1,11,0.138,-0.242,-0.438,0.855,12,0,-0.440,0,0.898,13,0.079,-0.271,-0.053,0.958,14,-0.104,-0.029,-0.010,0.994,15,0.160,0.060,-0.021,0.985,16,0,0,0,1,17,0,0,0,1,18,0,0,0,1,19,0,0,0,1,20,0,0,0,1,21,0,0,0,1,22,0,0,0,1,23,0,0,0,1,24,0.006,-0.018,0.076,0.997,25,0,0,0,1,26,0.012,0.020,0.137,0.990,27,-0.009,0.001,0.104,0.995,28,-0.007,0.011,0.155,0.988,29,0.010,0.009,0.196,0.981,30,0.030,0.017,0.215,0.976,31,-0.014,0.033,0.290,0.956,32,0.039,0.022,0.128,0.991,33,-0.003,0.058,0.343,0.937,34,0.056,0.082,0.300,0.949,35,0.030,0.049,0.204,0.977,36,0,0,0,1,37,0,0,0,1,38,0,0,0,1,39,0.006,0.018,-0.076,0.997,40,0,0,0,1,41,0.012,-0.020,-0.137,0.990,42,-0.009,-0.001,-0.104,0.995,43,-0.007,-0.011,-0.155,0.988,44,0.010,-0.009,-0.196,0.981,45,0.030,-0.017,-0.215,0.976,46,-0.014,-0.033,-0.290,0.956,47,0.039,-0.022,-0.128,0.991,48,-0.003,-0.058,-0.343,0.937,49,0.056,-0.082,-0.300,0.949,50,0.030,-0.049,-0.204,0.977,51,-0.001,-0.018,0.026,1,52,0,0,0,1,53,0,0,0,1,"
body_move[54] = "1,0,0.901,0.004,0,0,0,1,2,0.187,-0.026,0.008,0.982,3,0,0,0,1,4,-0.189,0.014,-0.004,0.982,5,0.105,-0.004,0.005,0.994,6,0,0,0,1,7,-0.291,0.369,0.147,0.871,8,0,0.458,0,0.889,9,0.025,-0.098,-0.251,0.963,10,0,0,0,1,11,0.596,-0.017,-0.477,0.645,12,0,-0.462,0,0.887,13,0.593,0.223,-0.246,0.734,14,-0.106,-0.068,-0.090,0.988,15,0.160,0.060,-0.021,0.985,16,0,0,0,1,17,0,0,0,1,18,-0.041,-0.086,0.103,0.990,19,0,0,0,1,20,0,0,0,1,21,0,0,0,1,22,0,0,0,1,23,0,0,0,1,24,-0.015,-0.009,-0.007,1,25,-0.008,-0.001,0.001,1,26,0.093,0.039,0,0.995,27,-0.058,-0.063,0.478,0.874,28,0.030,-0.050,0.642,0.764,29,0.106,-0.005,0.551,0.828,30,-0.095,-0.073,0.510,0.852,31,0.179,0.108,0.612,0.763,32,0.065,0.171,0.540,0.821,33,-0.022,-0.021,0.506,0.862,34,-0.065,0.017,0.664,0.745,35,0.190,0.078,0.570,0.795,36,0,0,0,1,37,0,0,0,1,38,0,0,0,1,39,0.059,0.089,-0.461,0.881,40,0.160,-0.126,-0.635,0.745,41,0.114,-0.232,-0.497,0.828,42,0.101,-0.040,-0.506,0.856,43,-0.060,-0.088,-0.636,0.764,44,-0.030,-0.094,-0.420,0.902,45,-0.013,-0.010,-0.584,0.811,46,0.176,-0.231,-0.595,0.749,47,-0.121,-0.184,-0.343,0.913,48,-0.007,-0.105,-0.615,0.781,49,-0.082,-0.132,-0.721,0.676,50,-0.002,-0.119,-0.290,0.950,51,0.095,0.097,0.048,0.990,52,0.131,0.247,-0.124,0.952,53,0.044,0.365,0.018,0.930,"
for logID=1, MAX_LOG do
log_Gemini[logID] = ""
log_My[logID] = ""
end
function mabataki()
old_blink_value = skinnedMesh.GetBlendShapeWeight(blink_blendshape_no)
zouka = (100 - old_blink_value) / 2
if mabataki_flg == false then
face_motion(blink_blendshape_no,old_blink_value,100,zouka)
mabataki_flg = true
mabataki_time = 100
else
face_motion(blink_blendshape_no,100,0,50)
mabataki_flg = false
mabataki_time = 5000
end
end
function face_clear()
for i=0,blendshape_max do
skinnedMesh.SetBlendShapeWeight(i, 0)
end
end
function face_body_syokika()
face_ = {}
face_move = {}
local _data = Explode(",",face_type)
for i=1,#_data,3 do
face_[(i+2) / 3] = _data[i]
face_move[(i+2) / 3] = _data[i+1]
end
_data_suu = #_data / 3
end
function face_start()
face_no = 0
for i = 1,_data_suu do
if send_face == face_[i] then
face_no = i
print(i)
break
end
end
if face_no == 0 then
return
end
if face_move[face_no] == "" then
return
end
print(face_move[face_no])
local seigyo = Explode(" ",face_move[face_no])
for i=1,#seigyo do
local f_moiton = Explode("_",seigyo[i])
face_motion(tonumber(f_moiton[1]),tonumber(f_moiton[2]),tonumber(f_moiton[3]),tonumber(f_moiton[4]))
end
end
function face_motion(no,_st,_ed,_zouka)
print("facemotion")
local sleep_time = 0.05
vci.StartCoroutine(
coroutine.create(
function()
if _ed >= _st then
for i = _st,_ed,_zouka do
if no <= blendshape_max then
skinnedMesh.SetBlendShapeWeight(no, i)
end
sleep(sleep_time)
end
else
for i = _st,_ed,-_zouka do
if no <= blendshape_max then
skinnedMesh.SetBlendShapeWeight(no, i)
end
sleep(sleep_time)
end
end
end
)
)
end
function body_motion()
local sleep_time = 0.05
now_koma = Explode(",", body_move[face_no])
old_koma = Explode(",", body_move[old_face_no])
for j=1,#Obj do
local bone_no = tonumber(old_koma[1])
if j>1 then
bone_no = tonumber(old_koma[(j-1)*5+4])
end
if bone_no ~= nil then
local old_rote_x = tonumber(old_koma[(j-1)*5+5])
local old_rote_y = tonumber(old_koma[(j-1)*5+6])
local old_rote_z = tonumber(old_koma[(j-1)*5+7])
local old_rote_w = tonumber(old_koma[(j-1)*5+8])
local now_rote_x = tonumber(now_koma[(j-1)*5+5])
local now_rote_y = tonumber(now_koma[(j-1)*5+6])
local now_rote_z = tonumber(now_koma[(j-1)*5+7])
local now_rote_w = tonumber(now_koma[(j-1)*5+8])
old_angle[bone_no] = Quaternion.__new(old_rote_x,old_rote_y,old_rote_z,old_rote_w)
now_angle[bone_no] = Quaternion.__new(now_rote_x,now_rote_y,now_rote_z,now_rote_w)
if bone_no == 1 then --位置の移動
local Cube_pos = Vector3.__new(0,0,0)
local old_pos_x = tonumber(old_koma[(j-1)*8+2]) +Cube_pos.x
local old_pos_y = tonumber(old_koma[(j-1)*8+3]) +Cube_pos.y
local old_pos_z = tonumber(old_koma[(j-1)*8+4]) +Cube_pos.z
local now_pos_x = tonumber(now_koma[(j-1)*8+2]) +Cube_pos.x
local now_pos_y = tonumber(now_koma[(j-1)*8+3]) +Cube_pos.y
local now_pos_z = tonumber(now_koma[(j-1)*8+4]) +Cube_pos.z
old_pos = Vector3.__new(old_pos_x,old_pos_y,old_pos_z)
now_pos = Vector3.__new(now_pos_x,now_pos_y,now_pos_z)
end
end
end
old_face_no = face_no
vci.StartCoroutine(
coroutine.create(
function()
for i = 0,1,0.1 do
local iti = Vector3.Lerp(old_pos,now_pos,i)
for j=1,#Obj do
local bone_no = tonumber(old_koma[1])
if j>1 then
bone_no = tonumber(old_koma[(j-1)*5+4])
end
if bone_no ~= nil and now_angle[bone_no] ~= nil and old_angle[bone_no] ~= nil then
local kakudo = Quaternion.Lerp(old_angle[bone_no],now_angle[bone_no],i)
vci.assets.GetTransform(Obj[bone_no]).SetLocalRotation(kakudo)
if bone_no == 1 then --位置の移動
vci.assets.GetTransform(Obj[bone_no]).SetLocalPosition(Vector3.__new(iti.x,iti.y,iti.z))
end
end
end
sleep(sleep_time)
end
end
)
)
end
function sleep(sec)
local t0 = os.time() + sec
while os.time() < t0 do
-- コルーチンの実行を中断する
coroutine.yield()
end
end
function PushComment_Gemini(comment)
for logID=MAX_LOG, 2, -1 do
log_Gemini[logID] = log_Gemini[logID-1]
end
log_Gemini[1] = comment
com_hyouji_Gemini()
end
function PushComment_My(comment)
for logID=MAX_LOG, 2, -1 do
log_My[logID] = log_My[logID-1]
end
log_My[1] = comment
com_hyouji_My()
end
function com_hyouji_Gemini()
--今までのコメントを書き出す
local result = ""
for logID=1, MAX_LOG do
result = result .. log_Gemini[logID].."\n"
end
vci.assets._ALL_SetText("Gemini_Text", result)
end
function com_hyouji_My()
--今までのコメントを書き出す
local result = ""
for logID=1, MAX_LOG do
result = result .. log_My[logID].."\n"
end
vci.assets._ALL_SetText("My_Text", result)
end
--
function gemini_osc(yomikomi_data)
--print(yomikomi_data)
if string.sub(yomikomi_data,1,string.len(tostring(start_blendshape_no)) + 1) == start_blendshape_no.."," then
local blend_weigt = Explode(",",yomikomi_data)
for i=0,4 do
skinnedMesh.SetBlendShapeWeight(i+start_blendshape_no, tonumber(blend_weigt[i*2+2]))
end
elseif string.sub(yomikomi_data,1,1) == "G" then
yomikomi_data = string.sub(yomikomi_data,2)
print(yomikomi_data)
if string.sub(yomikomi_data,1,1) == "(" then
local ind = string.find(yomikomi_data,")")
send_face = string.sub(yomikomi_data,2,ind-1)
print(send_face)
face_clear()
face_start()
body_motion()
print(yomikomi_data)
end
PushComment_Gemini(Gemini_comm_no..":"..yomikomi_data)
Gemini_comm_no = Gemini_comm_no + 1
elseif string.sub(yomikomi_data,1,1) == "M" then
yomikomi_data = string.sub(yomikomi_data,2)
print(yomikomi_data)
PushComment_My(My_comm_no..":"..yomikomi_data)
My_comm_no = My_comm_no + 1
end
end
if vci.osc.IsReceiveEnabled() then
vci.osc.RegisterMethod("/aiai/gemini", gemini_osc, {ExportOscType.BlobAsUtf8}) --//aiaiは僕の名前なのでご自分の名前に変えて下さい。C#コードの方と同じにしないと送受信できません。
end
function onUse(use)
if use == "mic" then
vci.osc.SendAsciiString("/aiai/gemini", "true") --//aiaiは僕の名前なのでご自分の名前に変えて下さい。C#コードの方と同じにしないと送受信できません。
end
end
function bone_settei() --VRoid以外のアバターを使うときは、そのアバターのボーン名に置き換えないと動かない。(upper chestは対象外にしている。)
Obj = {
"J_Bip_C_Hips",--1
"J_Bip_C_Head",--2
"J_Bip_C_Neck",--3
"J_Bip_C_Chest",--4
"J_Bip_C_Spine",--5
"J_Bip_L_Shoulder",--6
"J_Bip_L_UpperArm",--7
"J_Bip_L_LowerArm",--8
"J_Bip_L_Hand",--9
"J_Bip_R_Shoulder",--10
"J_Bip_R_UpperArm",--11
"J_Bip_R_LowerArm",--12
"J_Bip_R_Hand",--13
"J_Bip_L_UpperLeg",--14
"J_Bip_L_LowerLeg",--15
"J_Bip_L_Foot",--16
"J_Bip_L_ToeBase",--17
"J_Bip_R_UpperLeg",--18
"J_Bip_R_LowerLeg",--19
"J_Bip_R_Foot",--20
"J_Bip_R_ToeBase",--21
"J_Adj_L_FaceEye",--22
"J_Adj_R_FaceEye",--23
"J_Bip_L_Index1",--24
"J_Bip_L_Index2",--25
"J_Bip_L_Index3",--26
"J_Bip_L_Middle1",--27
"J_Bip_L_Middle2",--28
"J_Bip_L_Middle3",--29
"J_Bip_L_Ring1",--30
"J_Bip_L_Ring2",--31
"J_Bip_L_Ring3",--32
"J_Bip_L_Little1",--33
"J_Bip_L_Little2",--34
"J_Bip_L_Little3",--35
"J_Bip_L_Thumb1",--36
"J_Bip_L_Thumb2",--37
"J_Bip_L_Thumb3",--38
"J_Bip_R_Index1",--39
"J_Bip_R_Index2",--40
"J_Bip_R_Index3",--41
"J_Bip_R_Middle1",--42
"J_Bip_R_Middle2",--43
"J_Bip_R_Middle3",--44
"J_Bip_R_Ring1",--45
"J_Bip_R_Ring2",--46
"J_Bip_R_Ring3",--47
"J_Bip_R_Little1",--48
"J_Bip_R_Little2",--49
"J_Bip_R_Little3",--50
"J_Bip_R_Thumb1",--51
"J_Bip_R_Thumb2",--52
"J_Bip_R_Thumb3"--53
}
end
function update()
local now_time = vci.me.Time.TotalMilliseconds
_time = now_time - old_time
total_time = total_time + _time
old_time = now_time
if total_time > mabataki_time then
mabataki()
total_time = 0
end
end
face_body_syokika()
bone_settei()
43.Assets > AItuber欄にVRM0.0で作った「Gemini_0x」のアバターをドラッグ&ドロップし、そのアバターを今作ったHierarchy欄の「Gemini_VCI」オブジェクトにドラッグ&ドロップして子オブジェクトにしてください。「Gemini_0x」を右クリックし、「Prefab」→「Unpack」して下さい。
44.「Gemini_0x」のInspector欄の「Transform」以外を削除するので、まず、「VRM Meta(Script)」の右端にある縦の点3つをクリックして、「Remove Component」をクリックしてください。同様にコンポーネントを削除していってください。
45.次に「Add Component」をクリックして「VCI Sub Item(Script)」を追加してください。そして、「Grabbable」にチェックします。すると「Attractable」は自動的にチェックされます。「Use Gravity」のチェックを外し、「Is Kinematic」にチェックしてください。
46.このままでは掴んで動かせないので、「J_Bip_C_Head」をクリックして、Inspector欄の「Add Component」をクリックして「Sphere Collider」を追加してください。「Edit Collider」をクリックして大きさを調整してください。
47.Hierarchy欄上の「Gemini_VCI」をクリックして「Cube」を作成し、名前を「mic」に変更してください。「mic」のInspector欄のTransformを「Position」のYを1に、Zを0.5にし、「Scale」のXを0.02に、Yを0.2に、Zを0.02にしてください。「Add Component」をクリックして「VCI Sub Item(Script)」を追加してください。そして、「Grabbable」にチェックし、「Use Gravity」のチェックを外し、「Is Kinematic」にチェックしてください。
48.セリフを表示するボードを作る為、Hierarchy欄上の「Gemini_VCI」をクリックして「Cube」を作成し、名前を「Gemini_board」に変更してください。Inspector欄のTransformを下の画像のように変更してください。「Add Component」をクリックして「VCI Sub Item(Script)」を追加してください。そして、「Grabbable」にチェックし、「Use Gravity」のチェックを外し、「Is Kinematic」にチェックしてください。
49.Hierarchy欄上の「Gemini_board」を右クリックして「VCI」→「Text」をクリックしてください。「TMP Importer」が表示されるので、「Import TMP Essentials」をクリックしてください。続いて、「Import TMP Examples & Extras」もクリックしてください。
50.いま作成した「Text」を「Gemini_Text」に改名して、「Gemini_board」にドラッグ&ドロップし、子オブジェクトにしてください。下の画像のように表示位置や文字サイズなど色々変更してちょうどよくしてください。「Font Asset」は「NotoSansCJK…」にするとUnity上で日本語が表示できます。「Wrapping」を「Enabled」にすると改行して表示できます。
51.Hierarchy欄上の「Gemini_board」をクリックして、Ctrl+Dするとオブジェクトをコピーできるので、名前を「My_board」と「My_Text」に変更し、「My_board」のX座標を「1.5」にしてください。
52.次に、髪の毛と胸を揺れるように設定します。Hierarchy欄上の「Gemini_VCI」をクリックして、Inspector欄の「Add Component」をクリックして「VCI Spring Bone(Script)」を追加してください。「Root Bones」を追加するのに「Inspector」文字の横にある鍵をクリックして閉じておくと表示を固定できます。Hierarchy欄から対象のボーンを「Root Bones」の文字の上にドラッグ&ドロップすると設定できます。全部で10個までしか指定できません。「Collider Objects」には「Root Bones」で指定したボーンが当たった時に通り抜けないコライダーを指定できるので、髪の毛が頭の中に入らないようにHeadボーンを指定してください。先程、頭を掴めるようにコライダーを入れたので指定できます。
53.次に、VCIをサーバーにアップロードします。Hierarchy欄上の「Gemini_VCI」をクリックして、Inspector欄の「Add Component」をクリックして「Tso Item Descriptor(Script)」を追加してください。「Settingsを開いてログインする」をクリックし、バーチャルキャストと連携してVCIをアップロードするのですが、わからない方はバーチャルキャストマニュアルを見てください。「Type」を「アイテム」にし、「VCIをVirtualCastにアップロードする」をクリックしてください。デバッグの必要がないなら、「Script Enable Debuge」のチェックを外してからアップロードをしてください。
54.OSC通信をするにはバーチャルキャストで設定する必要があります。タイトル画面で歯車をクリックして、左欄のメニューで「VCI」を選択し下の画像のように設定してください。
55.Windows11の音声認識をオンにする必要があります。windowsメニューから設定をクリックして、左の欄の「プライバシーとセキュリティ」を選び、「音声認識」を選択してください。そして、「オンライン音声認識」をオンにしてください。
56.最後に、配信時にどうするか説明いたします。
1)バーチャルキャストでアイテムである「Gemini_VCI」を設置します。
2)バーチャルキャスト内で「マイク」を手元に置きます。
3)PC画面上に「VOICEVOX」と「Unity」を起動しておきます。
4)「VOICEVOX」は起動するとAPIが立ち上がりウインドウ自体は操作しないのでウインドウを最小にしておいてもいいです。
5)「Unity」の方は「Gemini_talk」のシーンをオープンしておいてください。「Gemini_VCI」の方と間違えると、動作しません。
6)Unity画面中央の上に再生ボタンがありますので、クリックしたら、しばらくして音声認識が開始します。
7)バーチャルキャスト内で何か質問してみてください。5文字以内の言葉は、無視するように設定してますので、6文字以上になるように話してください。「VoiceText.cs」の「min_moji_length = 5」で5文字以内は無視と設定してます。
8)「Gemini」の最初の返答は「VOICEVOX」の影響かわかりませんが、少し時間がかかります。
9)「Gemini」の返答の文字数が多いとき、音声認識の止まる場合が多々あります。その時はマイクを「Grip」してみてください。それでも直らないときは、「Unity」の再生をクリックして、もう一回再生してください。「Unity」が固まって再生をクリックできないときは、「Alt」+「Tab」で一旦他のウインドウに移り、また「Unity」をアクティブにすると再生をクリックできるようになっていることが多いです。
10)「Gemini」の返答の文字数が多いとき、途中で止めたかったらマイクをグリップしてください。音は止まりますが、残念ながら今のところ口パクは止まりません。


















































































