想定読者
Outsystemsのインフラに関わっている方
自己紹介
入社して1年半が経ちました。
入社してすぐにOutsystemsを触り始めたので、もうOutsystemsとのお付き合いも1年半くらいになります。
Outsystemの基盤の構築から社内でのアプリ開発など、いろんなことをやってます。
【去年のOutsystems10の構築記事】
外資系の社内SEに転職して、Outsystemsと出会った(環境構築編)
はじめに
Outsystems10のサポートが2019年で終了すると聞き、弊社内ではOutsystems11に移行する流れになりました。
お付き合いとは難しいもので、お互いこのままじゃ上手くいかない部分があり、
彼女(Outsystems)の環境や状況が変われば、僕のほうもなるべくそれに合わせる動きをしなければなりません。
そんな中で起きたトラブルや落とし穴を共有できればと思います。
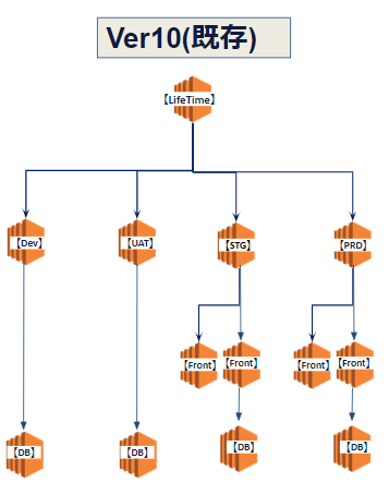
弊社の構成
一部省略していますが、Dev,Uat,Stg,Prd,Lifetimeと一通りございます。
※線が薄かったりするのはご愛嬌でお願いします。

はじめにやったこと
Outsystems社の担当者の方にOS11のアップデートプランを提示し、ライセンスのレンタルをしました。
アップグレード方法としては、
現状稼働しているOS10の環境に影響を与えないようにするため、
OS10とほぼ同じ構成のサーバー群を作成し、それぞれOS11のパッケージとライセンスの適用をして並行稼動させます。
その後OS10の環境を削除して、OS11だけを残す方法です。
OS10のDBはクローンし、OS11で同期して利用しました。
落とし穴その1
Outsystems11からWindowsServer2016~の対応になりました。
今までWindowServer2012を利用していたため、
テスト的に、WindowsServer2012にOutsystems11を入れようと思ったら出鼻をくじかれました。
落とし穴というかノーマークでしたね、完全に。
資料:
[OutSystems_system_requirements]
(https://success.outsystems.com/Documentation/ja-jp/11/Setting_Up_OutSystems/OutSystems_system_requirements#.E3.82.B5.E3.83.9D.E3.83.BC.E3.83.88.E3.81.95.E3.82.8C.E3.82.8B.E6.A7.8B.E6.88.90)
落とし穴その2
ブレイキングチェンジ(OS10とOS11間での実装方法の変更)の対応に追われた。
メジャーアップデートともなると、変更点も多いためここは要チェックです。
資料:
OutSystems 11 side effects and breaking changes
落とし穴その3
DBクローンした際に既存のデータが残ってしまい、Lifetime等で不具合が発生した。
こちらはOutsystemsのチェックリストに書いてなかったので盲点でした。
資料:
Migrate an Environment Using a Database Clone
おまけ
Outsystems10では、TLSを1.2に上げることにより、ServiceStudioのNativePlatformが表示されなくなるみたいです。
資料のような設定をすればいけるみたいです。
:資料
(.NET) Enable SSL Protocols for your Integrations - TLS 1.1 and TLS 1.2
終わりに
なんやかんやで、
いろんな落とし穴がありつつも、その度に僕も変わることで彼女(Outsystems)との仲が深まっている気がします。
自分でわからないことは、彼女(Outsystems)の親(Outsystemsサポート)と話してみるのも1つの手だと思います。
また、下記のようにAIのChatbotができたり、WebアプリのUIのありかたが変わってきたり、
彼女(Outsystems)は僕が思っている以上のスピードで進化しています。
そんな彼女(Outsystems)にふさわしい男になりたいと思ったクリスマスでした。
[OutSystems.AI Chatbot]
(https://www.outsystems.com/forge/component-overview/5886/outsystems-ai-chatbot)
[(OutSystems)Reactive Web AppとTraditional Webの違い
]
(https://qiita.com/jyunji_watanabe/items/c9888cb6ef9805e280a3)






