ハッシュ探索法とは
探索しやすいようにあらかじめ関数を使ってデータを格納しておき、探索の際は格納するのに使った関数を使ってデータを探す探索法。
データを格納するアルゴリズム
対象データ
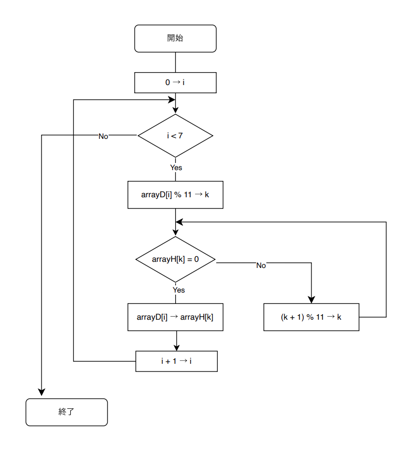
$arrayD = [12, 25, 36, 20, 30, 8, 42];
ハッシュ関数
ハッシュ値 = $arrayDのデータ % 11
ハッシュ化したデータを格納する配列
0が11個の配列
$arrayH = [0, 0, 0, 0, 0, 0, 0, 0, 0, 0, 0];
フローチャート
処理結果
結果として、以下のような配列が作られる
$arrayH = [42, 12, 0, 25, 36, 0, 0, 0, 30, 20, 8];
データを探索するアルゴリズム
対象データ
ハッシュ化された配列 $arrayH
$arrayH = [42, 12, 0, 25, 36, 0, 0, 0, 30, 20, 8];
探すデータ
x:標準入力から入力

