前書き
飽く迄もおま環(ドコモ光、ひかり電話契約あり、光ネクスト(VDSL)、HGWあり、HGWとLinuxルーター直結、IPv6セキュリティフィルタ「高度」+ セキュリティフィルタでHTTP/HTTPS/ICMPv6のみ許可)。
前提条件
本記事の通りに設定が可能な回線条件は以下のいずれかの場合のみと考えられる。
- 光ネクスト(ひかり電話ありHGWあり)
- 光クロス(ひかり電話ありHGWあり)
- 光クロス(ひかり電話なしHGWあり)
何をやったか?
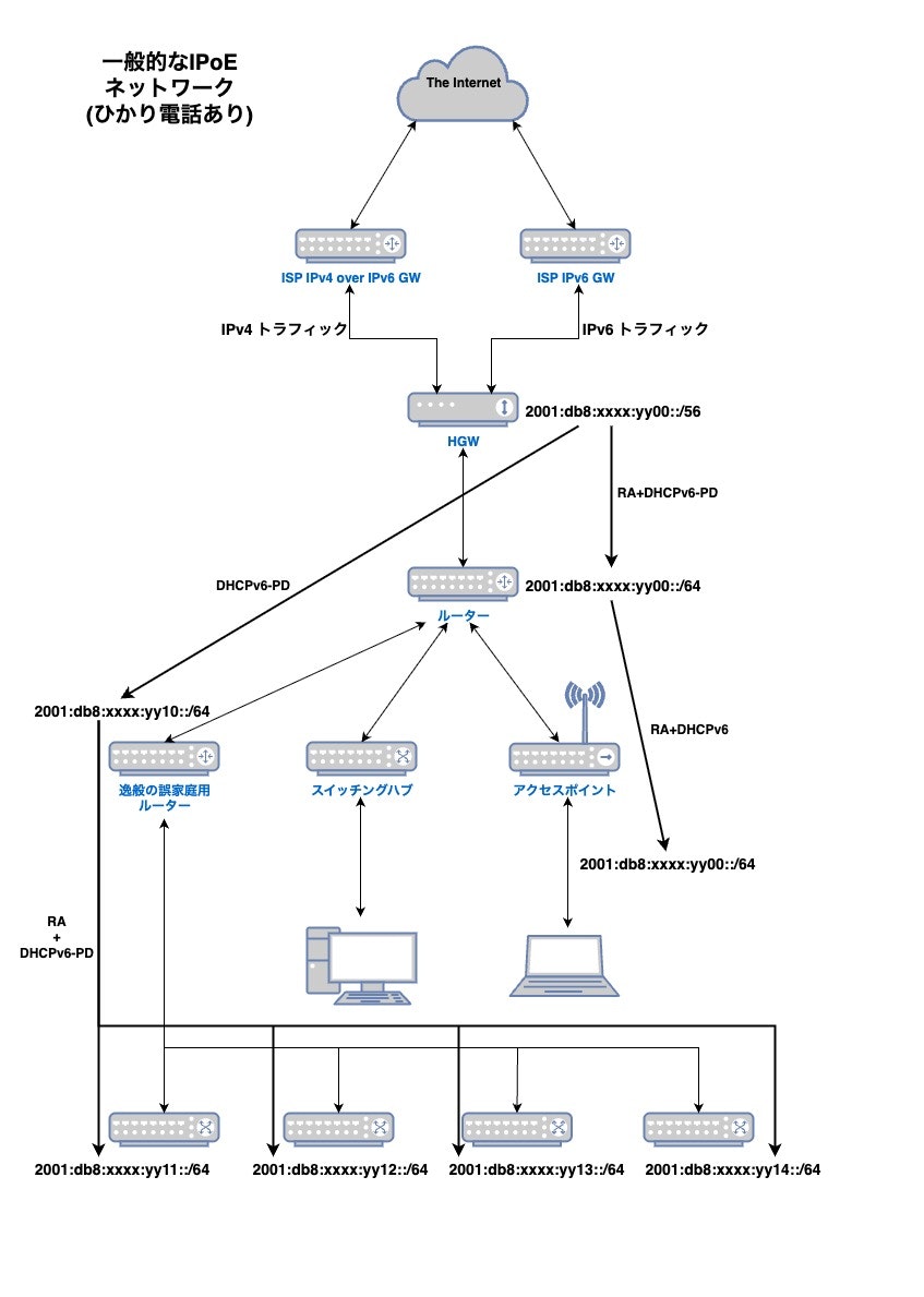
一般のご家庭(レベル高)の場合
RA+DHCPv6-PDで、HGW配下に置いたルーターは、例えば 2001:db8:xxxx:yy10:: のようなプリフィックスから始まる::/60のサブネット移譲を15個受けることが出来る。
よって、
- 2001:db8:xxxx:yy10::/64
-
2001:db8:xxxx:yy11::/64
: - 2001:db8:xxxx:yy1e::/64
- 2001:db8:xxxx:yy1f::/64
のような、2001:db8:xxxx:yy1から始まる16個のサブネットを新たにルーター配下のルーターへ流すことが可能 である。
駄菓子菓子
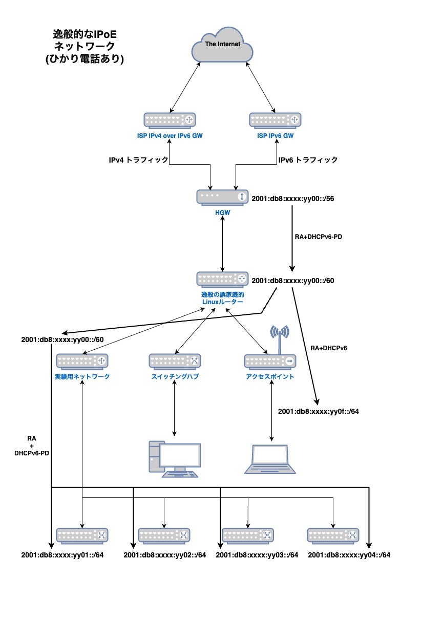
これをLinuxルーターで再現しようと思うと、上手くいかなかった。
- DHCPv6-PDでアドレスを取得しても、2001:db8:xxxx:yy10::/60 のようなIPアドレスが降って来ない
- 手動で2001:db8:xxxx:yy11::/64 のようなIPアドレスを配下に流し始めても、HGW側でプリフィックス移譲が行われたと認識されない
仮説
- DHCPv6-PDでプリフィックス移譲を受けた(ことにした)場合、 NDPProxyで上流へ「このプリフィックスはこの先このアドレスをNexthopにしてね」と通知する必要がある
- この場合の上流とはHGWである
- HGWは既に::/56のサブネット移譲をNGNから受けており、上流へ向けて「::/56のサブネット2001:db8:xxxx:yy00::/56はこのHGW配下やで」とNDPProxyを流している
-> ということはNDPProxyをHGW配下からHGW宛に流しても、NDPProxyはHGWより先へは流れないはず(HGWのLAN側までで止まるはず)。
- HGWは::/60のプリフィックス移譲を配下ルーターへ行う場合、原則として 「2001:db8:xxxx:yy10::/60」から始まり「2001:db8:xxxx:yyf0::/60」で終わる15個のサブネットを与える
- HGWはプリフィックス移譲を配下ルーターへ行わない場合、原則として 「2001:db8:xxxx:yy00::/60」のサブネットから「2001:db8:xxxx:yy00::/64」を切り出してRA+DHCPv6で配布しており、「2001:db8:xxxx:yy01::/64」〜「2001:db8:xxxx:yy0f::/64」までの15個のサブネットは使われない
-> ということは手動でやる分には、「2001:db8:xxxx:yy01::/64」〜「2001:db8:xxxx:yy0f::/64」のサブネットがHGW配下のLinuxルーター配下のネットワークに居る、というNDPProxyを流しても問題はHGW配下に止まるはずだし、これらのサブネットはHGWからは使われないはず。
結果
(HGWの設定画面からはプリフィックス移譲されたという表示は確認できませんが)仮説は正しかった、という夢を見ました。

