グラフを書く際に用いるgnuplotですが、基本的な使い方は既に紹介されているサイトが多いため、少し変わった使い方を1つ紹介します。
定義域条件付きのグラフをプロットしたい
例えば、$y<0$が存在しない現象に対して近似した数式が$x=0$の時$y<0$だとします。例えばこんな式です。
$y=12x-40$
$y<0$が存在しないですがモデル式として成立させるため$y<0$の時$y=0$だと仮定します。
$y=12x-40 (y≧0)$
$y=0(y<0)$
このような時、gnuplotでどうプロットすればよいのでしょうか。
plot時に三項演算子が使える
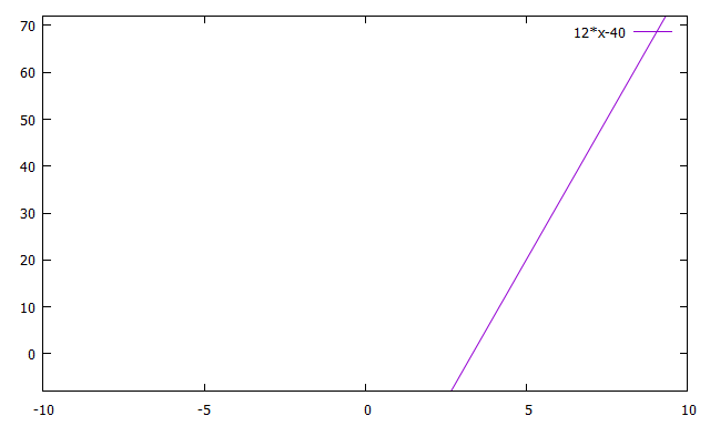
gnuplotでplotする際のコマンドは今回の場合では
plot 12x-40
このようなグラフになります。(体裁を整える部分の説明は割愛)
$y<0$のとき$y=0$にすればよいので、plotする際のコマンドは
plot 12*x-40 <0 ? 0 : 12*x-40
これで、$y<0$のとき$y=0$にできました。
まとめ
gnuplotで何らかの条件付き数式のグラフを作成したい場合、三項演算子を用いると実現できます。逆に一定部分を描画しないという設定もすることもできます。

