高専ロボコン用に作成したモータードライバーです。
HブリッチでFull-Nchのモタドラです。
これらを動かすための回路(MDD)は別の記事に乗せてます。
今の所1度も燃えていないので多分頑丈です。
排熱も良さげ
AltairMD_V7
https://github.com/Altairu/AltairMD_V7
仕様
- 30V~10V(フォトカプラを変更すると10V以下も可)
- 最大40A
| SDs | Ps1 | Ps2 | 出力 |
|---|---|---|---|
| HIGH | LOW | LOW | 停止 |
| HIGH | LOW | HIGH | 逆転 |
| HIGH | HIGH | LOW | 正転 |
| HIGH | HIGH | HIGH |
ブレーキ(非推奨) |
| LOW | X | X | 0 |
降圧
三端子レギュレーター
NJM7812SDL1
- 12Vに降圧
- 端子が3つ(入力・グラウンド・出力)
- 三端子レギュレータは落とした分の電圧をすべて
熱として消費 -
ダイオード
レギュレータに逆電流が流れるのを防止 -
コンデンサ
コンデンサは入力側と出力側に0.1~10[uF]程度入れるのが一般的
フォトカプラ
TLP152
- 取り付け様式: SMD/SMT
- パッケージ/ケース:SOIC-6
- 電源電圧min.:10V
- 電源電圧max.:30V
- 出力電流:2A
- 入力電流max.:20mA
- 上昇応答時間:95ns
- 下降応答時間:110ns
MOSFET
RSJ400N10
Nch 100V 40A Power MOSFET
- 4V駆動タイプ
- Nチャンネル パワーMOSFET
- 高速スイッチング
- 駆動回路が簡単
- 並列使用が容易
ゲート抵抗は10[Ω]で設定している
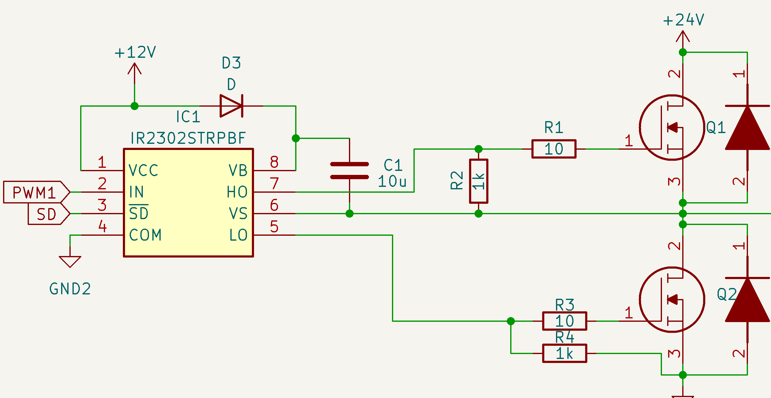
ハーフブリッジゲートドライバ
IR2302STRPBF
- IN端子
ハイサイドMOSFETをONにするか、ローサイドMOSFETをONにするかの切り替えを行う
Hが入力されるとハイサイド、Lが入力されるとローサイドがONとなる
ハイサイドにNchMOSFETを使うためにブーストラップ回路を使用 - ブートストラップコンデンサの容量は[10uF]
- ブートストラップダイオード
(ファストリカバリダイオード) -
100%出力は不可
ブートストラップ回路の制約で
コンデンサのチャージ時間が必要.
hブリッジ回路
| Ps1 | Ps2 | Q1 | Q2 | Q3 | Q4 | 1 | 2 |
|---|---|---|---|---|---|---|---|
| L | L | H | L | H | L | open | open |
| L | H | H | H | L | L | L | H |
| H | L | L | L | H | H | H | L |
| H | H | H | H | H | H | L | L |









