kintone開発・運用を続けていると、こんな悩みに出会いませんか?
「アプリの数が増えすぎて、構成が追えない」「設定が属人化している」「引継ぎ資料が毎回大変」。
AppInsight for kintone は、そんな課題を解決するために開発した可視化プラグインです。
フィールド構成、ビュー設定、通知、プロセス管理、リレーションをまとめて自動取得し、
構造ドキュメントと運用ダッシュボードを生成します。
🧱 1. どんな課題を解決するのか
- アプリ構成がブラックボックス化している
- 設定やリレーションの把握が属人化
- 引継ぎドキュメントの作成が手作業
🧩 → AppInsightはこれらを自動化・可視化し、構造理解の“共通言語”を提供します。
⚙️ 2. 仕組みと構成
提供形式:アプリテンプレート + プラグインZIP
導入手順は「テンプレート作成 → プラグイン登録 → ボタンクリック」だけ。
対象情報(自動取得):
- フィールド定義・フォーム構成
- ビュー・通知・グラフ・カスタマイズ設定
- プロセス管理・アクション
- ルックアップ/関連レコードによるリレーション
📊 3. 主な機能
| 機能カテゴリ | 内容 |
|---|---|
| アプリ基本情報 | アプリ定義を自動取得し、フィールドとして保存 |
| 稼働状況 | 更新頻度・ステータス推移をメトリクス化 |
| プロセス管理 | 承認フローをフローチャートで可視化 |
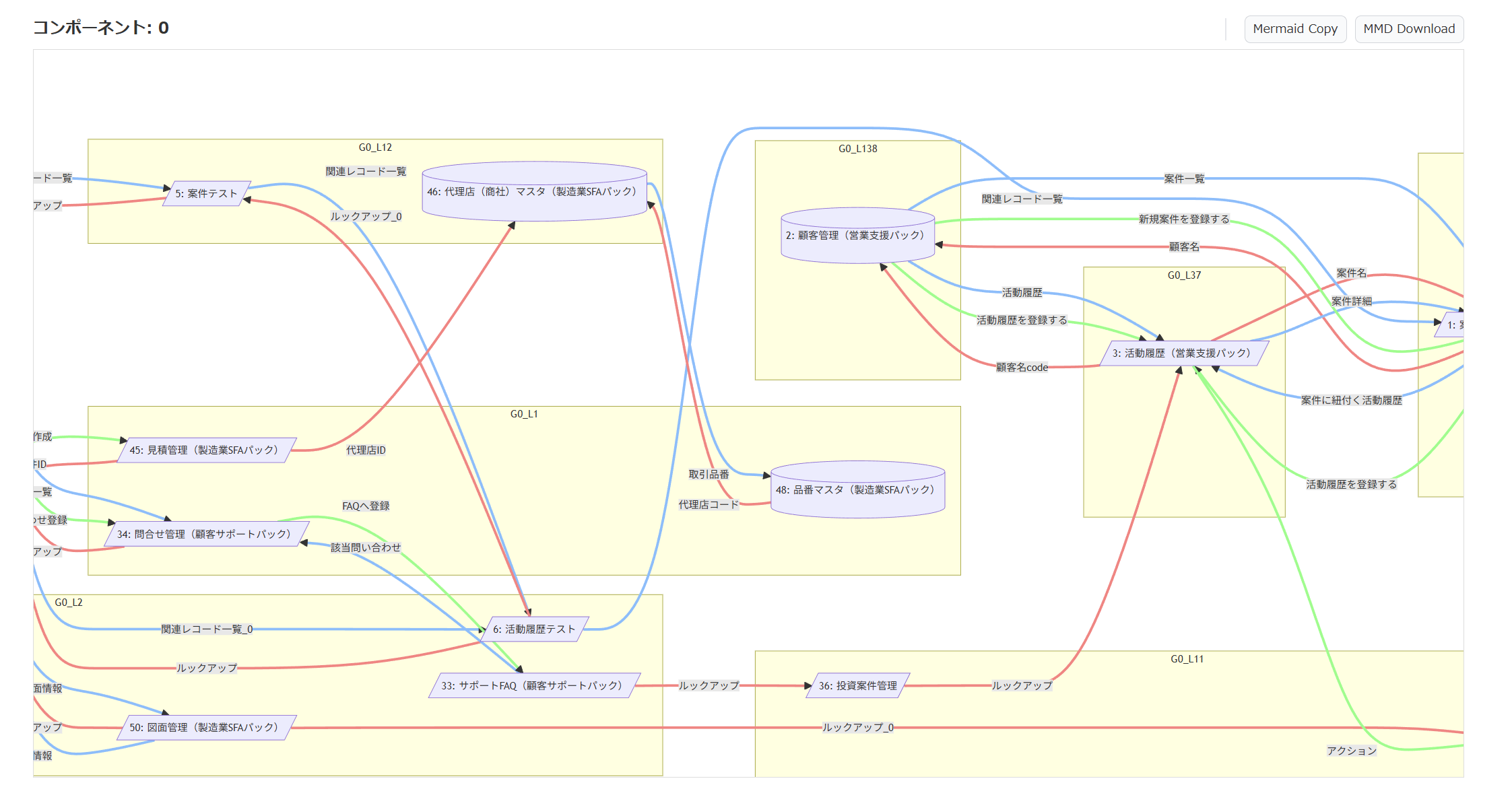
| リレーション | ルックアップ・関連レコード・アクションをER図化 |
| フィールド利用率 | 使用箇所・頻度を分析し、不要項目の洗い出し |
| 通知・グラフ設定 | 各設定を一覧化し、重複や漏れを確認 |
| 全体ER図 | 全アプリの関係性を自動描画(Mermaid対応) |
1アプリ = 1レコードで可視化
全体ER図
メトリクス一覧
🔍 4. 技術的ポイント
- kintone REST API(fields, layout, actions, reportsなど)を統合利用
- Mermaid.js によるER図/フロー図生成
- HTML+kintone UI Component で動的ダッシュボードを構築
- すべてクライアントサイド処理(データはkintone内に保存)
💡 5. 開発の背景と想い
「kintoneの設定は簡単。けれど、運用構造を“読む”のは難しい。」
私自身、引継ぎや改修のたびに構成を手で調べていました。
その時間を自動化し、“構造文化”を育てたい。
そんな想いからAppInsightを開発しました。
🚀 6. まとめ
AppInsightは、アプリ構造の「今」を一発で把握できるプラグインです。
- 使われていない通知やアクションの棚卸し
- プロセス設計の可視化
- 引継ぎ資料・ER図・稼働分析の自動化
ぜひ、あなたのkintoneでお試しください。
→ AppInsight公式ページ(nestrec.com)














