はじめに
オペアンプ実験に使う±15V電源を作成した。
そこでの苦労した点や備忘録を書く。
注文は基板製造メーカーのJLCPCBで作成した
JLCPCBは初めて発注する日本在住の人に34$のクーポンを配っていて本当にお得なので是非使ってみてほしい
以下がリンク
https://jlcpcb.com/JPV
概要
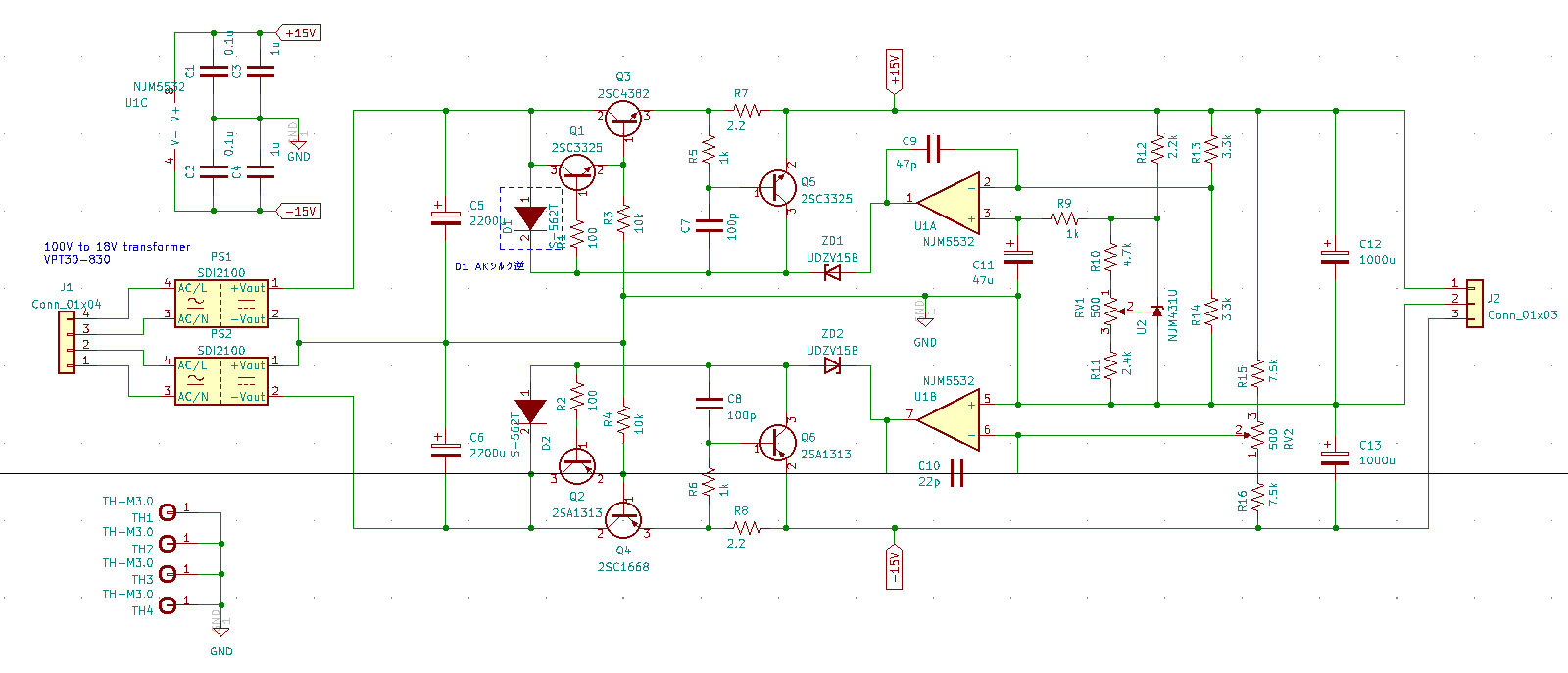
今回はコンセントからトランスを介して直接±15Vを作成する。
コンセント → 100V to 18Vのトランス → ±15V基板(今回作成)
こんな感じの構成で作った。
回路はトランジスタ技術(2019年6月)の回路から引用。
引用する際に回路を書き間違えたり、フットプリントの不備があったりしたので基板を改造して完成させた
間違え部分
①U1オペアンプが電源に繋がっていない
オペアンプをパスコンだけに繋いで満足していた。
電源無しで動くわけが無いので基板上ジャンパーでオペアンプ電源を電源ラインに接続させた

②D1,D2ダイオードのカソードマークを逆にしていた
こういった極性のあるものはちゃんと図面提出前に確認しよう
下の画像がフットプリントだが、回路図を見ると2pinをカソードにしている
これのせい(?)でオペアンプが壊れていた事に気が付かなくてデバックがすごく沼った
③R6の抵抗値の違い
これは半田付けしている時点で気が付いた。
ここの乗数が違うと負電源側だけ過電流シャットダウンがかかる値が違くなってしまう。
④回路の接続してはいけない部分に接続していた。
シンプルに回路を間違えていたのでカッターナイフでパターンをカットした。(回路図修正済み)
ヘタなのでちょっと汚い

完成
改造して完成した基板はこちら。
トランスで入力電圧を変える(発熱注意)、または部品の乗数を変更すれば任意の値の正負電圧が作れて非常に便利に使えそう。
毎回改造するのも面倒なので、どっかのタイミングで修正部分を盛り込んで再度基板から作り直したい。
ちなみに基板は4層で作った。JLCPCBでの注文は2層と4層の価格の差が600円しかないので2層で引くのが面倒なら4層にしておくと楽。
JLCPCBの注文方法
ガーバーデータの出し方は以下の記事を参照
JLCPCBで基板を作ろう[KiCad6編]
記事に従い、ガーバーデータをzipで出したら、JLCPCBサイトの"Order now"タブからzipファイルをアップロードする。
zipファイルはドラック&ドロップでアップロード出来るので非常に簡単。
層数や、基板サイズなどはガーバーデータをアップロードした時点で自動的に入力してくれる。
注文ページには色々と細かく指定できる欄があるが(例:ページ上部のBase Materialなど)"Layer Stackup"以外は初期設定でも問題はない。
"Layer Stackup"も基板の層数が4層以上の場合のみ指定する必要がある。
Layer Stackupは各層の名称なので、設計データを見て適切な層を指定してあげよう。



