はじめに
以前の記事である「その1『ver1~4』」からかなり時間が経ちました🙇。前回は作品の仕様を決定し、簡易的な磁性流体スピーカーを作成しました。しかしながら、いくつかの課題も見られました。
本記事では、それらの課題のうち改良できた点を紹介していきます。
目次
- 回路全体の外観
- 電源
- オーディオアンプ
- オペアンプによる電磁石の駆動
- PCBの設計
- 動作確認と評価
- 評価と今後の課題
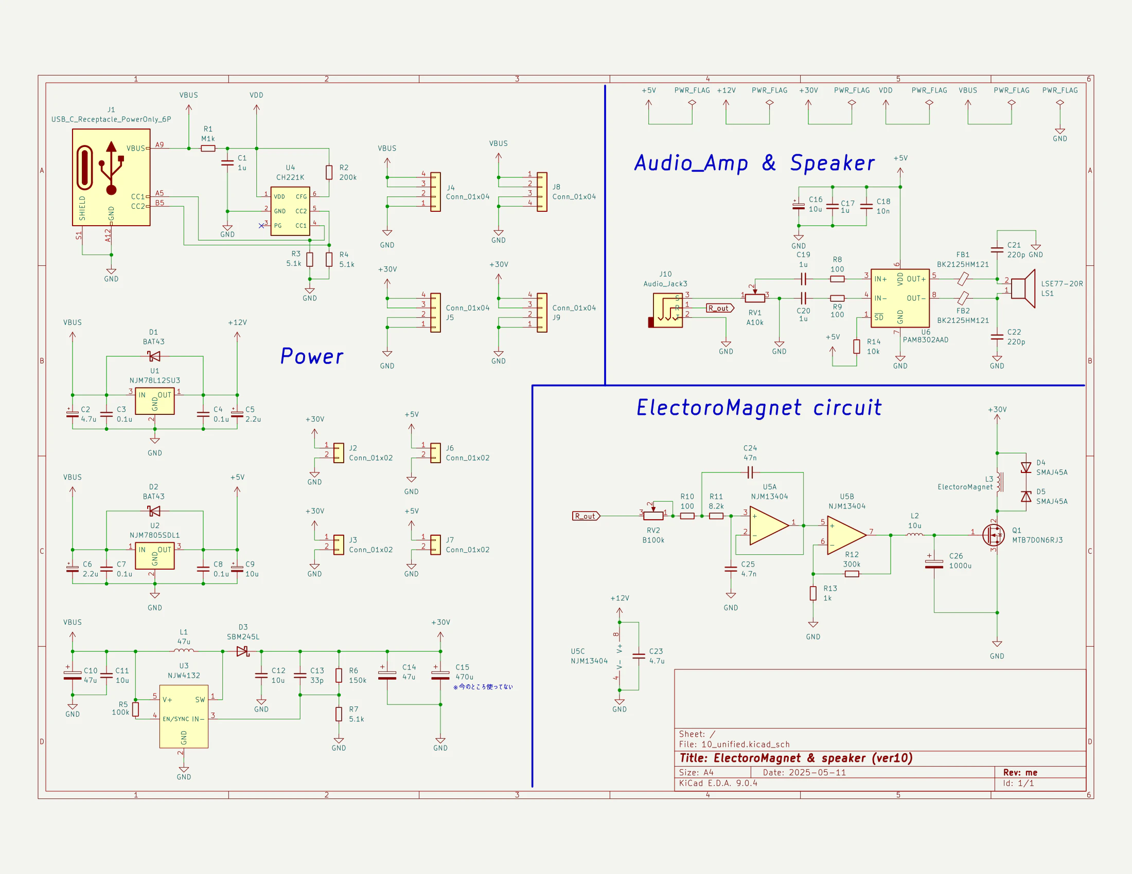
1. 回路全体の外観
今作の回路を示します。
作成にはKiCad8.0を使用しました。また、部品の多くは秋月電子から調達しています。

2. 電源
USB-PDで20Vを取り出す部分の説明
PDシンクコントローラを使用し、USB-Cから電源を取り出すようにしています。以前はPDシンクコントローラICとしてCH224Kを使用していましたが、手はんだが難しいことからCH221Kに変更しました。
取り出している電圧(VBUS)は20Vです。回路はデータシートを参考にしました。
VBUSとVDDの間にある1kΩの抵抗(R1)では電力消費量が大きいことから、金属皮膜抵抗を使用しています。細かいことは以下の記事を参照してください。
三端子レギュレータで12Vと5Vを取り出す回路の説明
先ほどのPDで取り出した20Vを12Vと5Vに降圧する部分です。コンデンサを過保護なくらい付けていますが、MLCCだけでも大丈夫です。
12Vは後述のオペアンプ用電源、5Vも後述のオーディオアンプ用電源として使用します。

パッケージについて余談ですが、12Vの方はiCでの消費電力があまり無いのでSOT89-3を、5Vの方はICでの消費電力が比較的高いのでTO252を選択しました。
20V->30Vに昇圧する部分の説明
NJW4132という昇圧用スッチングレギュレータICを使用して20Vを30Vに昇圧する回路です。この30Vは電磁石のオンオフに使用します。
部品選定等の詳しい説明は以下の記事を参照してください。
3. オーディオアンプ
オーディオアンプICとして、秋月電子も入手可能かつ手はんだ可能なD級アンプであるPAM8302を使用しました。回路はデータシート及び以下の記事を参考にしました。
読みたい人はこの折りたたみを開いて読んでください。
・オーディオジャックから来た音声信号のうち、左側の信号のみをオーディオアンプに入力します。すなわち、シングルエンド入力です。出力はBTL接続です。・RV1はAタイプ10kΩの可変抵抗です。この可変抵抗を用いて手動で音量を調節できるようにしています。なお、可変抵抗を介すると音質が劣化するらしいですが、今回は音質を考慮しないことにしています。
・IN+とIN-に付いている抵抗とコンデンサはよく理解していませんが必須です。なお、IN+とIN-についている抵抗は0Ωでも大丈夫ですが、C19とC20のコンデンサは絶対に付けてください。付けないと入力が安定せず、発振(?)して爆音が鳴り響きます。やばかったです(1敗)。
・~SDはシャットダウンピンです。HighにすることでICが動作します。
・出力ピンであるOUT+とOUT-にはフェライトビーズとコンデンサ(MLCC)を付加しています。付けなくても音は鳴りますが、ノイズ(EMI)抑制効果がある(データシートp.8)らしいので追加しました。
余談ですが、TDA2822(多分AB級)では出力にコンデンサ(MLCC)と抵抗によるCRサージアブソーバーの構成をオススメしています。出力方式によってノイズ抑制方法に良し悪しがあるのでしょうか?
4. オペアンプによる電磁石の駆動
磁性流体スピーカーの核の部分です。
汎用の単電源オペアンプであるNJM13404Dを使用しています。この回路の詳しい説明は以下の記事を参照してください。
回路を大雑把に説明します。
オーディオジャックの右側音声信号のうち、低周波成分のみを効果的に取り出すためにアクティブフィルタの一種であるサイレンキー型2次ローパスフィルタを採用しています。可変抵抗の調節によってカットオフ周波数を手動で変更できるようにすることで、様々な音楽に合わせて磁性流体をウニウニさせることができます。
ローパスフィルタを通った信号は、次の非反転増幅回路で増幅された後、LCフィルタを介してMOSFETのゲートをオンオフします。
図化すると以下のようになります。

回路図のL3が電磁石になります。MOSFETがオンのとき電磁石に電流が流れて磁性流体が動きます。MOSFETがオフのときは電磁石に電流が流れないので磁性流体は動きません。D4とD5はTVSダイオードです。電磁石の逆起電力をカットさせることが目的です。
ここまでが回路全体の説明になります。
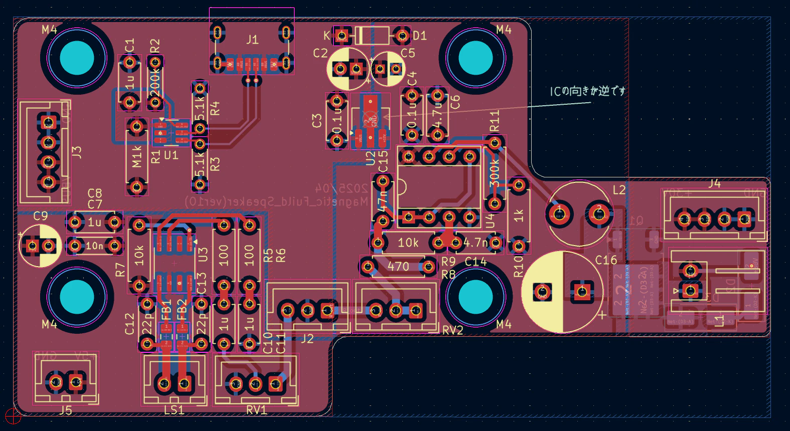
5. PCBの設計
ここまで説明した回路を、スルーホール部品(THD)をメインにPCBに起こそうとすると、基板面積が足りなくなりました。そこで、今回は回路を2段構成にすることで省スペース化しました。
下段はUSB-PD、オーディオアンプ、オペアンプを載せました。


上段は5V降圧コンバータと30V昇圧コンバータを実装しました。J1とJ2は磁性流体を照らすLED用の電源です。


これらのPCB基板を設計したあと、JLCPCBに製造を依頼してもらいました。
そして、届いた基板に部品を実装していきました。

6. 動作確認
Fusino360で設計し、JLC3DPに製作してもらった筐体にスピーカー、PCB、磁性流体、電磁石を取り付け、外装を木質材料(合板)で覆えば完成です。
可変抵抗(黒いキャップ)のうち、上側が反応させる周波数の調整用、下側が音量調整用です。
背面は3.5mmオーディオジャックと電源入力のType-Cです。

適当な音楽を流し、磁性流体を動かしました。
以下のYouTubeに動作の様子を載せているので、気になる方は見てみてください。
なお、音源としてOfficial髭男dismの「TATTO」を使用しています。
7. 評価と今後の課題
以前の記事(ver1~4)からの改善点を示します。
・PCやスマホ側の音量をMAXにしなくても動作するようになった。
・可変抵抗を用いて磁性流体が反応する周波数を変更できるようになった。特に低音域においての反応が格段に良くなった。
・三端子レギュレータへのショットキーバリアダイオードの追加、電磁石の逆起電力カットのためのTVSダイオードの追加を行った。
一方、今回の製作によって新たな課題も見えてきました。
・静電気やノイズへの対応→USB端子と音声ジャックが人体に触れる以上、そこから静電気やノイズが侵入する。信号線へのフェライトビーズの追加やサージ対策などを可能な範囲で進めていきたい。
・音声ジャック未接続時にMOSFETがずっとオンする。→原因が特定できていないが、おそらく電位が安定していないときにオペアンプあたりから変な動作が起こっている。原因を突き止め次第改善していきたい。
・小型化→ある程度回路が出来てきたので、JLCPCBにSMDを実装してもらえば小型化につながると思う。
・重い→筐体が重い。作り直すのはコストがかかるが、二代目を作る際はもっと軽量化した設計にする。
このおもちゃの製作を通して、電子工作の初歩を学ぶことができました。
とりあえず磁性流体スピーカーの製作はここで一区切りとしますが、今回得た知識や経験をもとに、電子工作はこれからも続けていこうと思います。





