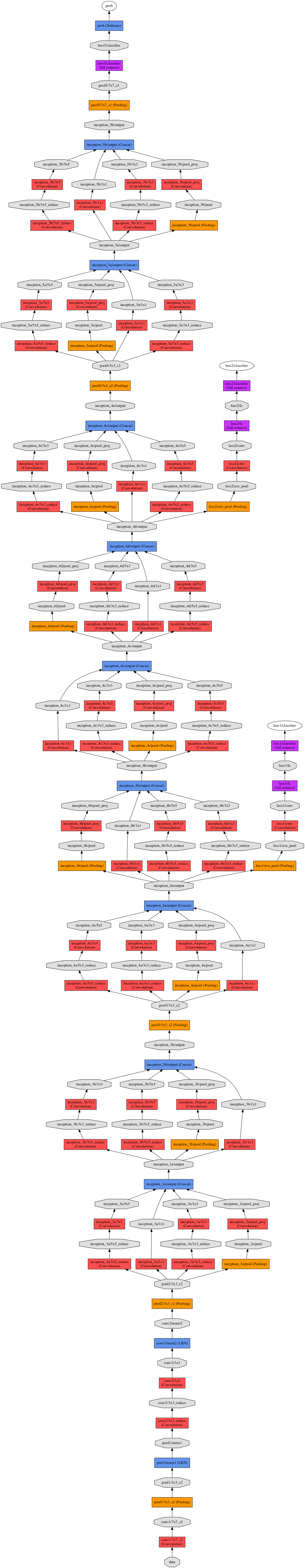
GoogLeNetをcaffeのdraw_netで描くとすごいことになるので(例はこれとかこれ),描画を簡単化する.
caffe/python/caffe/draw.pyを書き換える
diff --git a/python/caffe/draw.py b/python/caffe/draw.py
index a002b60..2fb0606 100644
--- a/python/caffe/draw.py
+++ b/python/caffe/draw.py
@@ -75,31 +75,37 @@ def get_layer_label(layer, rankdir):
separator = '\\n'
if layer.type == 'Convolution' or layer.type == 'Deconvolution':
- # Outer double quotes needed or else colon characters don't parse
- # properly
- node_label = '"%s%s(%s)%skernel size: %d%sstride: %d%spad: %d"' %\
- (layer.name,
- separator,
- layer.type,
- separator,
- layer.convolution_param.kernel_size,
- separator,
- layer.convolution_param.stride,
- separator,
- layer.convolution_param.pad)
- elif layer.type == 'Pooling':
- pooling_types_dict = get_pooling_types_dict()
- node_label = '"%s%s(%s %s)%skernel size: %d%sstride: %d%spad: %d"' %\
- (layer.name,
- separator,
- pooling_types_dict[layer.pooling_param.pool],
- layer.type,
- separator,
- layer.pooling_param.kernel_size,
- separator,
- layer.pooling_param.stride,
- separator,
- layer.pooling_param.pad)
+ separator = '\\n'
+
+# if layer.type == 'Convolution' or layer.type == 'Deconvolution':
+# # Outer double quotes needed or else colon characters don't parse
+# # properly
+# node_label = '"%s%s(%s)%skernel size: %d%sstride: %d%spad: %d"' %\
+# (layer.name,
+# separator,
+# layer.type,
+# separator,
+# layer.convolution_param.kernel_size[0] if len(layer.convolution_param.kernel_size._values) else 1,
+# separator,
+# layer.convolution_param.stride[0] if len(layer.convolution_param.stride._values) else 1,
+# separator,
+# layer.convolution_param.pad[0] if len(layer.convolution_param.pad._values) else 0)
+# elif layer.type == 'Pooling':
+# pooling_types_dict = get_pooling_types_dict()
+# node_label = '"%s%s(%s %s)%skernel size: %d%sstride: %d%spad: %d"' %\
+# (layer.name,
+# separator,
+# pooling_types_dict[layer.pooling_param.pool],
+# layer.type,
+# separator,
+# layer.pooling_param.kernel_size,
+# separator,
+# layer.pooling_param.stride,
+# separator,
+# layer.pooling_param.pad)
+# else:
+ if layer.type == 'InnerProduct' or layer.type == '':
+ node_label = '"%s%s(%s)"' % (layer.name, '\\n', 'full connect')
else:
node_label = '"%s%s(%s)"' % (layer.name, separator, layer.type)
return node_label
@@ -140,6 +146,7 @@ def get_pydot_graph(caffe_net, rankdir, label_edges=True):
pydot_edges = []
for layer in caffe_net.layer:
node_label = get_layer_label(layer, rankdir)
+ if layer.type == 'Dropout' or layer.type == 'ReLU': continue
node_name = "%s_%s" % (layer.name, layer.type)
if (len(layer.bottom) == 1 and len(layer.top) == 1 and
layer.bottom[0] == layer.top[0]):
@@ -159,10 +166,10 @@ def get_pydot_graph(caffe_net, rankdir, label_edges=True):
'label': edge_label})
for top_blob in layer.top:
pydot_nodes[top_blob + '_blob'] = pydot.Node('%s' % (top_blob))
- if label_edges:
- edge_label = get_edge_label(layer)
- else:
- edge_label = '""'
+# if label_edges:
+# edge_label = get_edge_label(layer)
+# else:
+ edge_label = '""'
pydot_edges.append({'src': node_name,
'dst': top_blob + '_blob',
'label': edge_label})
あとは実行.deploy.prototxtファイルにはtrain_val.prototxtからfcレイヤを手動で追加.
./caffe/python/draw_net.py deploy.prototxt googlenet-deploy.pdf --rankdir 'BT'
