ご挨拶
こんにちは。たいちゃんです。
今年のAdvent Calendarももう折返し地点を過ぎて来ました。
今回は前回の『『FreeCADの作図方法によるファイルサイズの違いの調査』で作成したデータをFEMにかけてみました〜その1〜』で予告しましたように、変位と材質を変化させたときのことを投稿したいと思います。
前回の投稿はこちら
『FreeCADの作図方法によるファイルサイズの違いの調査』で作成したデータをFEMにかけてみました〜その1〜
更に参考となる過去の投稿はこちら
FreeCADの作図方法によるファイルサイズの違いの調査~その1
FreeCADの作図方法によるファイルサイズの違いの調査~その2
FreeCADの作図方法によるファイルサイズの違いの調査~その3
前回からの注意事項
前回同様の注意事項として、3DCADデータを作成したときと今回のFEMをかけたときではPC自体には変更はありません。しかし、OS等はバージョンアップされています。その為、動作環境を記載しておきます。
動作環境
PC本体
- m-Book X400-HS (CPU : Core i7-8565U メモリ : 16GB)
で変更なし
3DCADデータを作成したとき
- Debian GNU/Linux10(buster)
- FreeCAD 0.18
FEMを3DCADデータにかけたとき
- Debian GNU/Linux12(bookworm)
- FreeCAD 0.20.2
今回使用する図形について
前回の『〜その1〜』で使用した、FreeCADの作図方法によるファイルサイズの違いの調査~その1で最初に作成した『図形A』です。作り方は『Sketcher』で作成したものです。詳しくはリンクを参照いただきたいのですが、この3DCADデータは幅×奥行き×高さ=40mm×50mm×30mmの直方体です。今回はこの図形の変位と材質を変化させます。
変位を変化させてみよう!

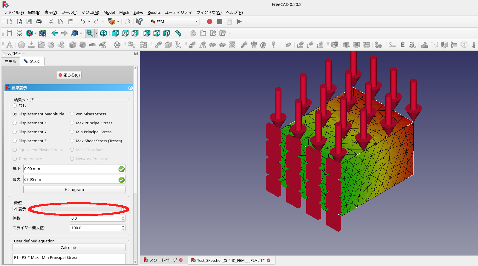
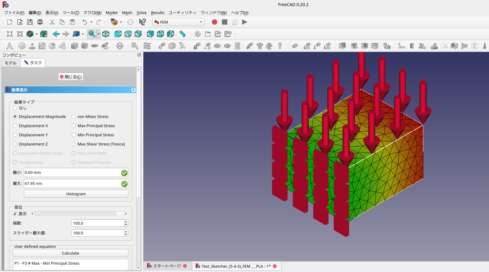
前回より『CCX_Results』で解析結果が見られる状態にしておきます。また、『結果タイプ』については今回は『Displacement Magnitude』を選択しておきます。『変位』のところの『表示』にチェックを入れ、上図の赤丸部のスライダーを上限一杯、『係数』が『スライダー最大値』になる迄右に動かします。(スライダー最大値はデフォルトでは100.0です。)

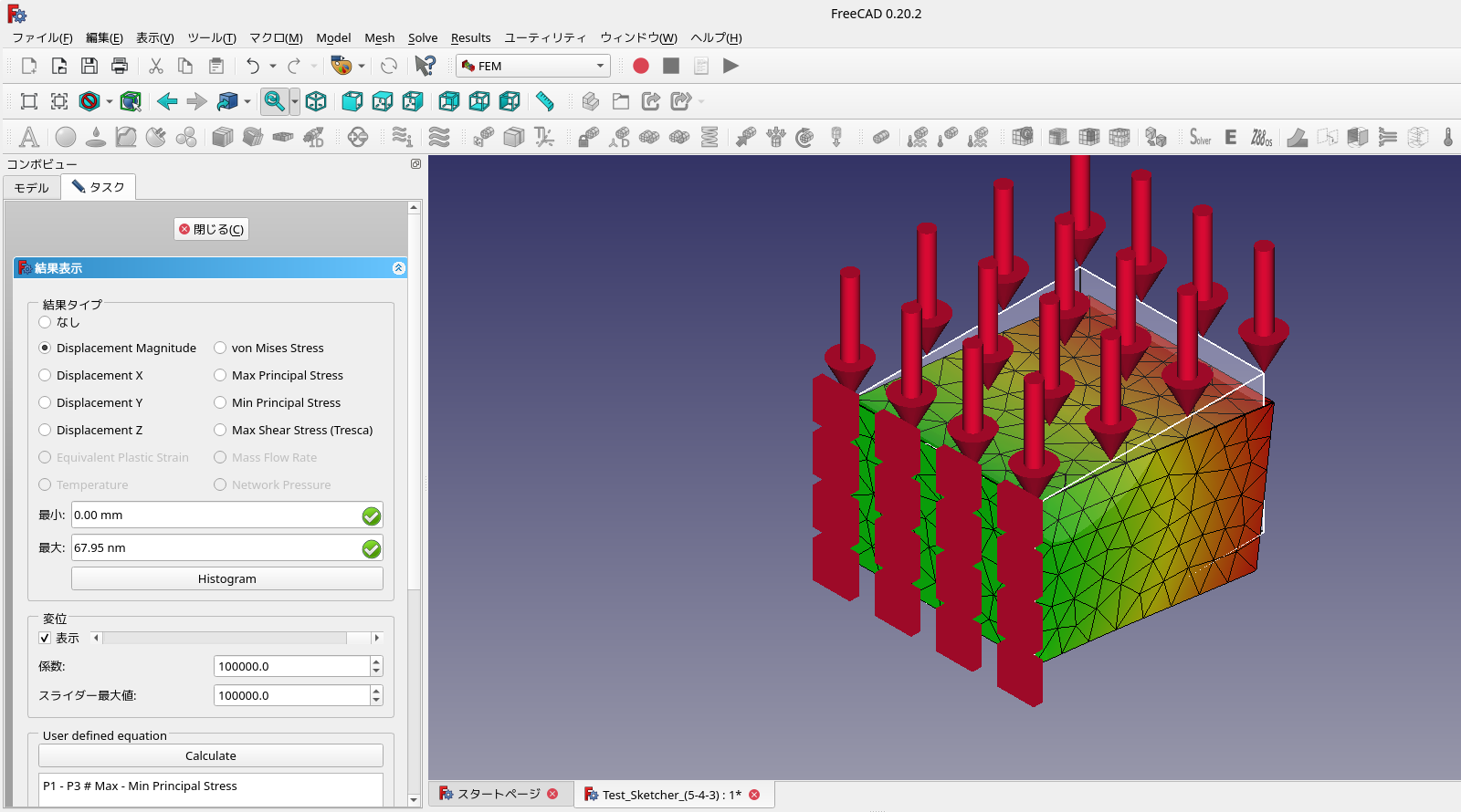
あまり変化は見られませんでした。この解析結果で『Displacement Magnitude』の場合、最小:0.00mm、最大:67.95nmです。『係数』はどうも変位の倍率を表しているようなので、100倍したとしても6.795μmです。数10mmオーダーでは分かり難いのも無理はありません。

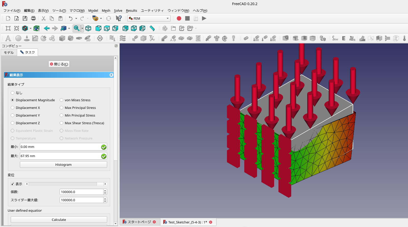
『スライダー最大値』を1,000倍の100,000にしてみます。その後、『係数』を最大値の100,000にしてみました。確かに力の方向にたわみましたが、今度は元の図形が邪魔になってよく見えません。

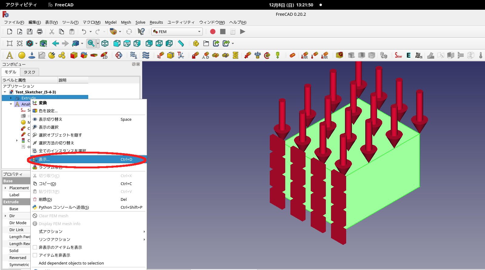
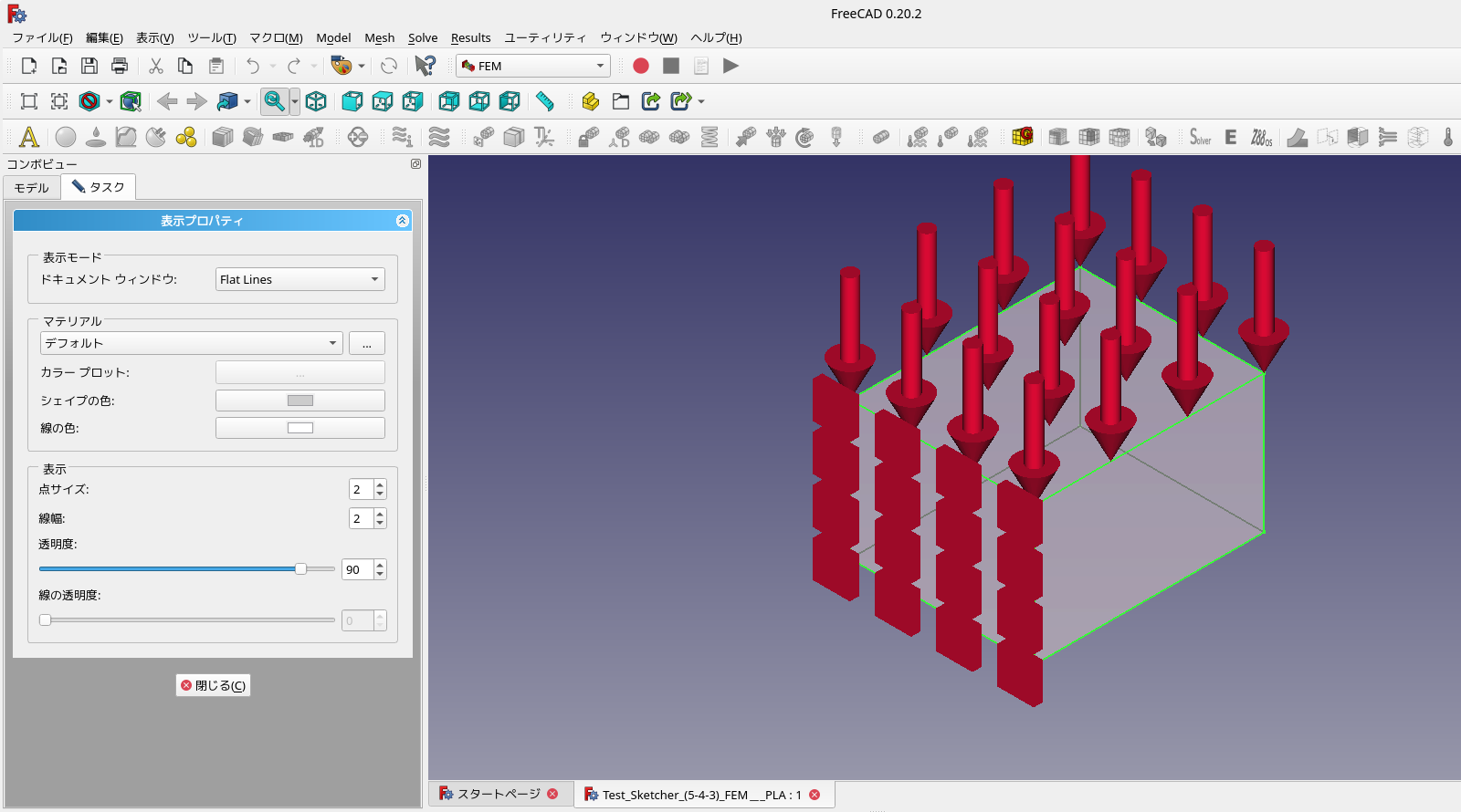
一旦『結果表示』を『閉じる』で閉じます。その後、図形を選択し右クリックします。メニューの中で上図赤丸部の『表示』を選択します。
材質を変化させてみよう!!

今度は材質を変化させてみましょう。同条件で材質をPLAからABSに変更します。

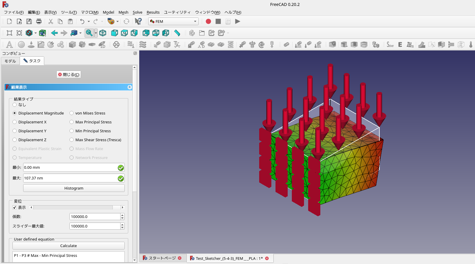
『Displacement Magnitude』のとき、最小:0.00mm、最大107.37nmとなりました。PLAのときは最大:67.95nmですので、ABS/PLAの最大同士ではおよそ1.5〜1.6倍といったところでしょうか。
メッシュの画像の変位もPLAのときより大きくなったように見受けられます。
『ヤング係数』はPLAが3640.00MPa、ABSが2300.00MPaです。『ヤング係数』は大きいと変化(ひずみ)が少なくなる数値とのことです。こちらもPLA/ABSの『ヤング係数』で計算すると1.5〜1.6倍になっています。
その2のまとめ
今回はここ迄にしたいと思います。素朴な感想ですが変位の係数を変化させると、メッシュの画像が変化するところが面白かったです。また、当然と言えば当然ですが、材質を変化させると変位が変化するのも興味深いですね。
その3では『FreeCADの作図方法によるファイルサイズの違いの調査』シリーズで作成した他の図形について変位と材質を変化させたときのことを投稿したいと思います。
最後迄お付き合い下さり有難うございました。
参考資料
- Debian https://www.debian.org/
- Gmsh https://gmsh.info/
- FREECAD A MANUAL https://www.freecad.org/manual/
- FEM CaluculiX Cantilever 3D https://wiki.freecad.org/FEM_CalculiX_Cantilever_3D
- FEM Workbench https://wiki.freecad.org/FEM_Workbench
- Manual:Ceating FEM analysis https://wiki.freecad.org/Manual:Creating_FEM_analyses
- 【改定新版】 これならわかる [図解でやさしい] 入門 材料力学 有光 隆 2020/2/19 株式会社技術評論社

