用語
Blender では Shape keys となっています.
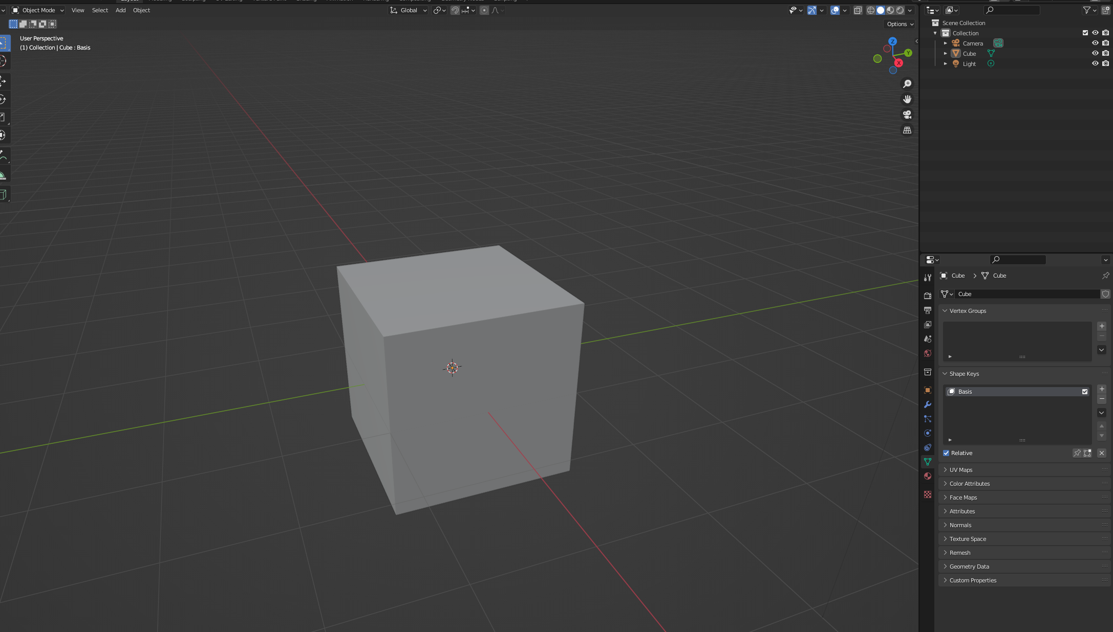
作る
Object mode(4 キー)で, 逆三角形のアイコンから Shape keys を追加.
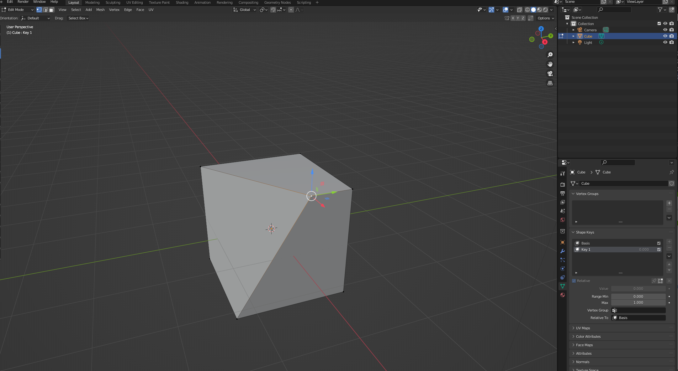
もういっこ追加し, Edit mode(1 キー)で, 頂点を動かしてみる.
Object mode に戻って, weight (Value)を変えると変化します!
ありがとう Blender blendshapes(Shape Keys)🤟 pic.twitter.com/ShrQlUe80A
— Syoyo Fujita 🌸 レイトラ ® 🐯 4 周年 🎉 (@syoyo) June 11, 2022
Voila!
in-between blendshape
Maya でいう in-between blendshape は Blender では対応していません.
Drivers (Maya でいう driven key)で作ることになるでしょう
https://qiita.com/SaitoTsutomu/items/cbcbd43272698c07ebf0
https://3dcg-school.pro/blender-driver/

