timerIC555を手に入れたので遊びます。
今回はペンライトを神棚に飾るため、時間経過で色が変わるように回路を組みます。
仕様
IC555は単安定モード、無安定モードがありタイマーやクロック回路に使用できます。
今回はこれを使用して、ペンライトを一定時間で切り替えるものを作ります。
仕組みは簡単。
IC555と抵抗でコンデンサの充電時間、放電時間を制御しON OFFを繰り返します。
ペンライト側はヰ世界情緒の3rdワンマンライブ、ANIMAⅢのペンライトを使用します。
タクトスイッチでpinをGRDに接続すると色が変わるようです。また、長押しするとOFFになるようです。
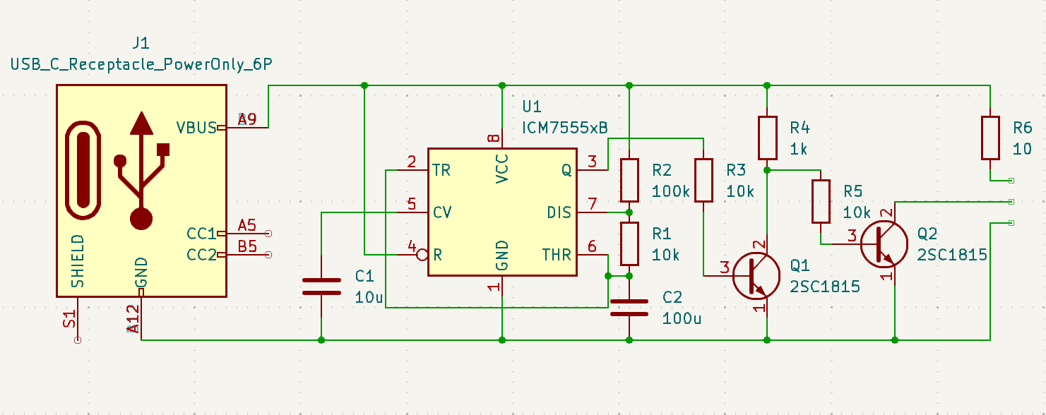
設計
http://www.pppea.com/triflesthings/ic555/
このサイトで大雑把に計算したところ、100μF,10μF,1MΩ,100kΩ,10kΩあたりを使うっぽいので、そのあたりを適当に買って、検証しながら制作します。
https://pc.watch.impress.co.jp/docs/2008/1023/musashino015.htm
配線は↑を参考にします。
IC555のoutをタクトスイッチに並列接続したフォトカプラに接続し、操作します。
実験
ひとまず回路を仮組します。
最初に
R1:100kΩ、R2:10kΩ、R3:1KΩ、C1:100μF、C2:0.1μF
で試します。
結果は周期8秒 消灯時間0.7秒 デューティー比は91.3%でした。
初手でなかなか良い結果が出ましたね。
次は
R1:150kΩ、R2:10kΩ、R3:1KΩ、C1:100μF、C2:0.1μF
で試します。
周期11秒 消灯時間1秒 デューティー比90.9%でした。
試作
R1:150kΩのほうが目的の値に近かったのですが、部品数少ないR1:100kΩを採用します。
ではペンライトと接続します。ペンライト側から線を出してブレットボードに接続します。
ここでフォトカプラを通すのですが、このままではON,OFFが逆なのでNOT回路を挟みます。
トランジスタ1個で済むなんてお得ですね。
目的通りの周期でLEDが点滅しました。
しかし、LEDをフォトカプラに変えるとうまくいきません。
壊れているのでしょうか。
早々に諦めトランジスタを使います。
ペンライト用に5Vから4.5Vに降圧するための抵抗を挟み、完成です。

組み立て
ユニバーサル基板に実装します。
何ということでしょう、ブレットボード上ではごちゃごちゃしていたジャンプワイヤーが片付き、美しい(?)姿に生まれ変わりました。
匠ですね。
最後に通電テストをします。
付きません、おかしいですね。
type-Cコネクタの製作ミスで、+と-の接続が逆になってしまっていました。
電解コンデンサが暖かいです。
幸い、難なく修正ができました。
もう一度テストをします。
緊張の数秒間…
やった!付きました!僕の勝ちです。
後はいい感じに神棚に飾れば、完成です。
仕様物品
部品
お読みいただきありがとうございました。
