optimization toolbox でも フィッティングができる.
今回はlsqnonlinを使う.
まずフィッティングするデータを用意する.
x = pi*(0:30:360)/180;
y = 2*rand(1)*sin(x-randn(1)*pi+pi/2)+0.2;
yraw = y+0.17*randn(size(x)); % 正規乱数を足す.このデータにフィッティングする.
関数ハンドルを用意してフィッティングする.パラメータは位相,ベースラインと波の大きさ.
sinfunc = @(v, x) (v(1)*sin(x-v(2))+v(3)); % 関数ハンドル
%フィッテイングの際の初期値
vinit(1) = max(y)+mean(y);
vinit(2) = 0;
vinit(3) = max(y);
% フィッティングアルゴリズムなどのオプション
options = optimoptions('lsqnonlin', 'MaxIter', 10000,...
'Algorithm', 'trust-region-reflective', 'Tolx', 10^-15, 'TolFun', 10^-15,...
'ScaleProblem', 'none', 'MaxFunEvals', length(x)*200, 'Display', 'off');
% 変数の上限と下限
ub = [vinit(1)*2, 2*pi, vinit(1)];
lb = [0, 0, min(y)];
% 最適化する関数
efunc = @(v) abs((sinfunc(v,x) - y));
% 正弦波フィットの場合は位相の初期値を色々試す方が良い
% (y の最大値をから初期値をもとめても良い)
initphz = [0:30:360]*pi/180;
for i = 1:length(initphz)
vinit(2) = initphz(i);
[params{i}, f(i), flag{i}, lamb{i}] = ...
lsqnonlin(efunc, vinit, lb, ub,options);
end
[~, o] = min(f);
optparam = params{o};
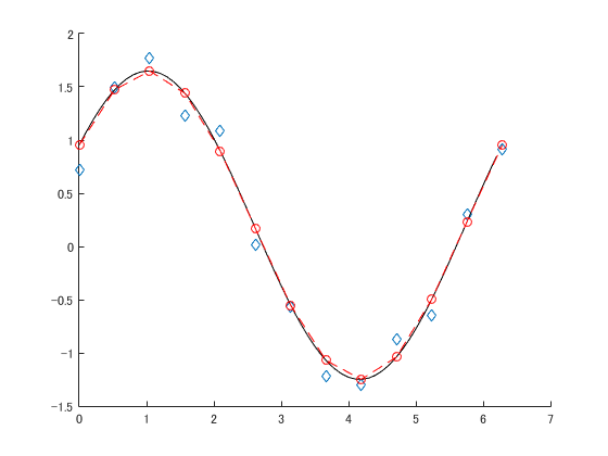
プロットしてみる.
figure; hold on
xopt = 0:0.1:2*pi;
plot(x,yraw,'d')
plot(xopt, sinfunc(optparam, xopt), 'k-')
plot(x, y, 'r-ーo')
青がフィッティングに使ったデータで赤丸がノイズを足す前.黒線はフィッティングの結果である.
良い感じ.
基本的な流れは,
- フィッティングに使う関数を用意
- 初期値と上限値を考える
- 初期値が難しい場所は色々値を変えてみる
- 一番良かったパラメータを採用
である.
パラメータが多かったり初期値がまずいと収束に時間がかかるので parfor なんかを使ったほうが良い.
