「表面実装はんだづけの練習で静電気ディテクタをつくってみる」
https://qiita.com/nanbuwks/items/39fd94d037be0e14aaa7
では、簡単な電子工作キットを作りました。
今回は、オペアンプを使ってより使いやすいバージョンの静電気ディテクタを作ってみます。
部品一覧。前回のものに比べてかなりパーツが増えてしまいました。
(LED が 4つ写ってますが 今の所1つしかうまく光りません。残りは調整中です。)
キット概要
前回に比べオペアンプを使い、安定性と感度を両方UPしました。
LEDが4つありますが、残念ながら調子がいいのはD1のみです。D2〜D4は調整中です。
抵抗の数が多いですが、なるべく同じ抵抗を使うようにして煩雑さを少なくしています。
ICソケット以外は表面実装ではんだづけします。表面実装でも道具さえ揃えたらむしろ簡単、ということを示すためのキットでもあります。
小さな部品に見えますが、通常使う表面実装の抵抗とくらべ超デカ抵抗の1206サイズ(JIS3216サイズ)のものを使用しています。
ちなみに、現在商用製品は大体0402以下が使われています。自作用の大きめとして用意される表面実装抵抗も 0603 であることが多いです。
オペアンプを使っているので、調整無しで正確なアナログ値が出力されます。Grove ケーブルにつなぐことができるようにもしているので、マイコンのアナログ入力で値を取得することができます。
必要なもの
道具を揃えましょう。
-
はんだ 細いものが望ましいです。今回は 0.6mm 鉛フリーはんだを使いました。
-
はんだごて 特に、鉛フリーはんだを使う場合は性能の良いものを使いましょう。今回は IoTLT ハンダゴテを使っています。

-
こて先 表面実装ですが、細いものよりむしろ太いほうが望ましいです。今回はナイフエッジ型(T12 の K型)を使いました。

-
ピンセット こちらも、性能の良いものを用意しましょう。
組み立てよう
R4〜R16までは同じ抵抗を使います。設計では22kΩですが、10kΩ〜50kΩぐらいまでならどれでもOKです。今回は10kΩを使用します。

ピンセットでつかんで、さきほどのはんだを溶かして固定します。
次に、反対側をはんだづけします。

ナイフエッジをぺたっとつけて温まってからはんだを溶かします。

R17,R18は D2,D4 の LED 用のものですが、まだ調整中で動きませんので、取り付ける必要はありません。

R1,R2,R3 は 1M 以上の抵抗を取り付けます。 今回は 1.8MΩ (185) を取り付けました。
R3 と R4 の抵抗の比率によって、オペアンプ U1 の増幅率が決まります。
オペアンプ用のバイパスコンデンサー、C2,C3を取り付けます。コンデンサーの値は 0.1μFです。

ICソケットを取り付けます。

一番難しいところ。D1を向きを注意して取り付けます。緑のマークが左側です。

電池ホルダを取り付けます。

うまくできたら電池を装着しましょう。
光りっぱなしになってしまったら、 RESET の端子を触ると消灯します。

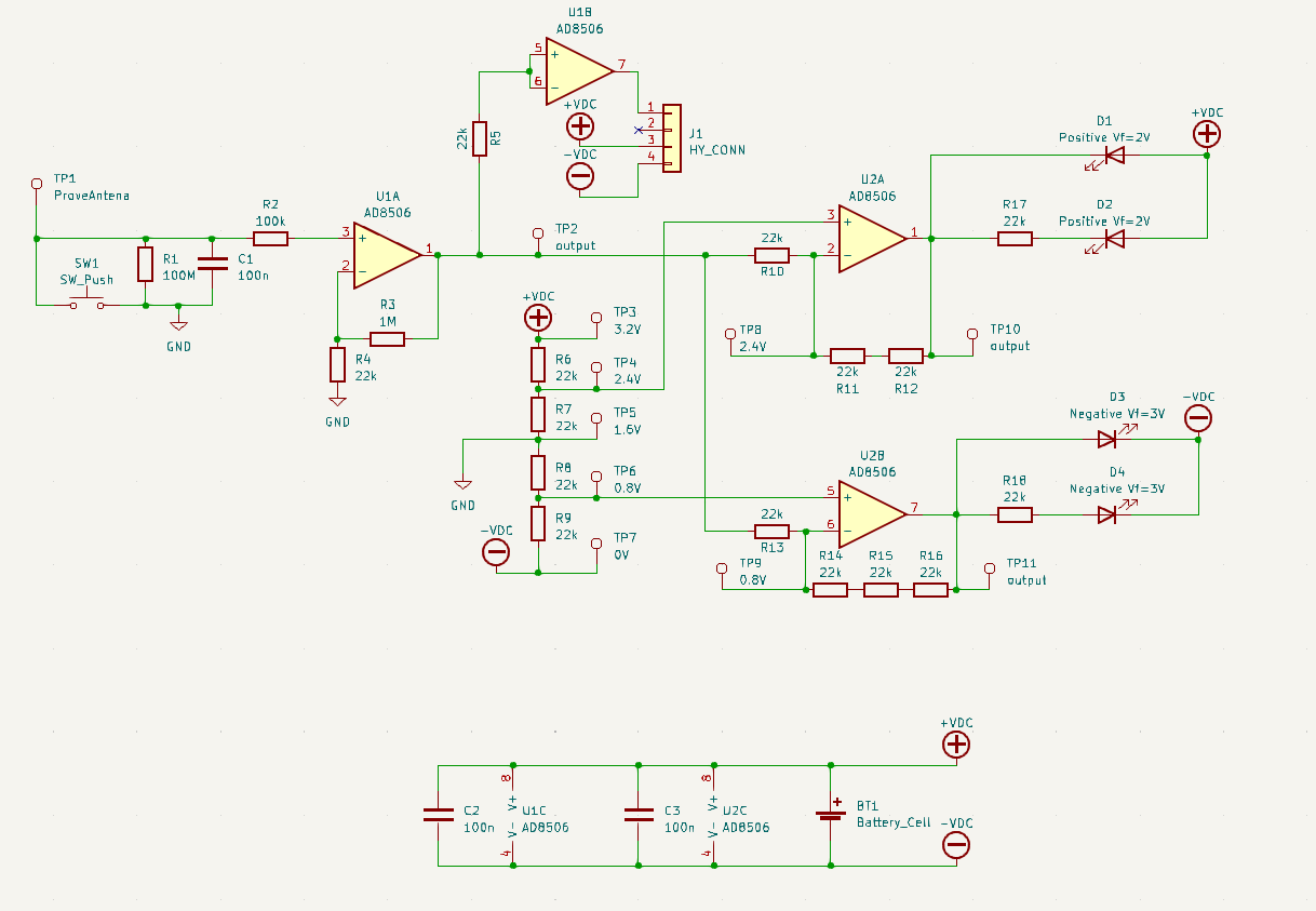
原理
コイン電池の電圧を3.2V として、プラス側マイナス側をそれぞれ ⊕ ⊖ にしています。回路図中央の R6〜R9 で、0.8Vごとに分圧して、中央の1.6V を GND としています。
アンテナ TP1 は通常は R1 によって GNDレベル(電池基準で1.6V電位)になっていますが、電荷を持った物体(静電気を帯びた物体)が近づくと静電誘導で物体とは逆側に帯電します。
オペアンプ U1A は ⊕ ⊖ を電源として、GNDレベル(電池基準で1.6V電位) を基準としてアンテナの帯電電圧を増幅します。増幅率 は $$V_{out}=V_{in}\left(1+\dfrac{R_{4}}{R_{3}}\right)$$ で指定されます。
オペアンプ U1B は U1A の出力をマイコンなどで受けれるようにボルテージフォロワで受けているつもりですが、回路が間違っていて、回路修正が必要です。使用する場合は端子6の接続をカットして端子7に接続してください。
オペアンプ U2A と U2B はLEDドライバとして使用しています。以下のように動作するようにしています。
マイナスに帯電した物体を近づけた場合
アンテナ TP1 にマイナスに帯電した物体を近づけると、U1A の出力は 1.6V より高くなります。
オペアンプ U2A は 2.4V を基準として、以下の式で出力されます。
$$V_{out}=2.4 - 2(2.4-V_{in})$$
入力が 2.4V を超えると、出力が 2.4V より低く、入力が 2.4V より下がると、出力が 2.4V より高くなります。
入力が 3.1V ぐらいになると、出力が 1.0V 程度となります。そのとき、 ⊕ との電位差が 2.2V 程度となるのでD1 が光るようになります。
プラスに帯電した物体を近づけた場合
アンテナ TP1 にプラスに帯電した物体を近づけると、U1A の出力は 1.6V より低くなります。
オペアンプ U2B は 0.8V を基準として、以下の式で出力されます。
$$V_{out}=0.8 - 3(0.8-V_{in})$$
入力が 0.8V を超えると、出力が 0.8V より低く、入力が 0.8V より下がると、出力が 0.8V より高くなります。
入力が 0.1V ぐらいになると、出力が 2.1V 程度になる、そのとき、 ⊖ との電位差が 2.1V 程度となるのでD3 が光るようになります。
















