グラフがでます。wolframalphaもsympyも。
オリジナル
wolframで
上と同じです。
微分係数
結果
(未定義)
ステップごとの解説 をクリック
解説すべてがご覧になりたい方は...proのお申込み だそうです。
極限
以下が、解答に近いです。
(両側極限は存在しません)左極限、右極限
sympyで
diffでエラーがでました。
from sympy import *
var('x')
y=abs(x)*sqrt(x**2+1)
print("#", y )
print("#",diff(y))
print("#", y.subs({x:0}) )
print("#",limit(y,x,0,dir="-" ))
print("#",limit(y,x,0,dir="+" ))
print("#",limit(y,x,0,dir="+-"))
print("#", diff(y).subs({x:0}) )
#print("#",limit(diff(y),x,0,dir="-" ))
#print("#",limit(diff(y),x,0,dir="+" ))
#print("#",limit(diff(y),x,0,dir="+-"))
#
print("#",diff( x*sqrt(x**2+1)).subs({x:0}) )
print("#",diff(-x*sqrt(x**2+1)).subs({x:0}) )
#
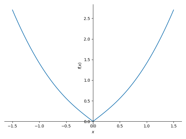
plot( y ,(x,-1.5,1.5))
#plot(diff(y),(x,-1.5,1.5))
# 0
# 0
# 0
# 0
# nan
# 1
# -1
plotコマンドは、縦横比?異なります。
参考
Limits
