・sympyで、計算結果だけなら4行でできました。ページ後半です。
・WolframAlphaとsympyの平面グラフがでます。
・(未)空間における曲線はできていません。Mathematicaは、途中です。
オリジナル(youtube)
【面白い解法】正答率0%!超進学校の実力模試が難問すぎたwww
【正答率0%なのに!?】面白い別解が届きました
「単位」と「不等式」と「2変数関数の最大」の私の気付き3点です。
長文です。
(???この行は、いつものゆうどうです。無視して下さい。今回,会話記録を作成できませんでした。???)
「PASSLABO様の4つの条件(目的関数,制約条件?)」およびコメント欄より
①x+yの最大値:目的関数
②実数x,y:制約条件
③x>0,y>0:制約条件
④(x^2 + y^2)^2 = x^2 - y^2:制約条件
私の気付き(1)m?単位です。 ④より
(x^2 + y^2)^2 = x^2 - y^2
x,yの単位をmとすると,
左辺の単位は,m^4
右辺の単位は,m^2
(x^2 + y^2)^2 = AB(x^2 - y^2)
この式には、AB=1? a^2(m^2)? が、隠されている事です。
x+yの単位もm?でした。
???他の過去問で、この技?を使っている問題を、教えてもらうと幸いです。???
私の気付き(2)不等式に、等号がない。 ③より
x=0,y=0でも,レムニスケートが成り立つ。
x,yの定義域に等号がない。という事は、出題者の意図。
いつものあれで?平面極座標で解きなさい。一択、ヒントでしょうか?
???教えて下さい。0以上、つまり等号があったら都合が悪いのでしょうか???
私の気付き(3)「2変数関数の最大とレムニスケート」を絡めた問題でした。 ④より
参考あり
Mathematicaで
In:
Maximize[{x + y, (x^2 + y^2)^2 == x^2 - y^2}, {x, y}]
Out:
{9/2 Root[-3 - 48 #^2 + 64 #^4& , 2, 0] -
4 Root[-3 - 48 #^2 + 64 #^4& , 2, 0]^3, {x ->
Root[-3 - 48 #^2 + 64 #^4& , 2, 0],
y -> 7/2 Root[-3 - 48 #^2 + 64 #^4& , 2, 0] -
4 Root[-3 - 48 #^2 + 64 #^4& , 2, 0]^3}}
??? x+yの値は、実数でした。???
In:
x = Cos[t]/(1 + Sin[t]^2);
y = Sin[t]*Cos[t]/(1 + Sin[t]^2);
Maximize[{x + y, x > 0, y > 0}, {t}]
N[Maximize[{x + y, x > 0, y > 0}, {t}]]
Out:
(Cos[2 ArcTan[
Root[1 - 8 # + 6 #^2 - 8 #^3 + #^4& , 1, 0]]] + Cos[2 ArcTan[
Root[1 - 8 # + 6 #^2 - 8 #^3 + #^4& , 1, 0]]] Sin[2 ArcTan[
Root[1 - 8 # + 6 #^2 - 8 #^3 + #^4& , 1, 0]]])/(1 + Sin[2 ArcTan[
Root[1 - 8 # + 6 #^2 - 8 #^3 + #^4& , 1, 0]]]^2), {t -> 2 ArcTan[
Root[1 - 8 # + 6 #^2 - 8 #^3 + #^4& , 1, 0]]}}
{1.13975, {t -> 0.271264}}
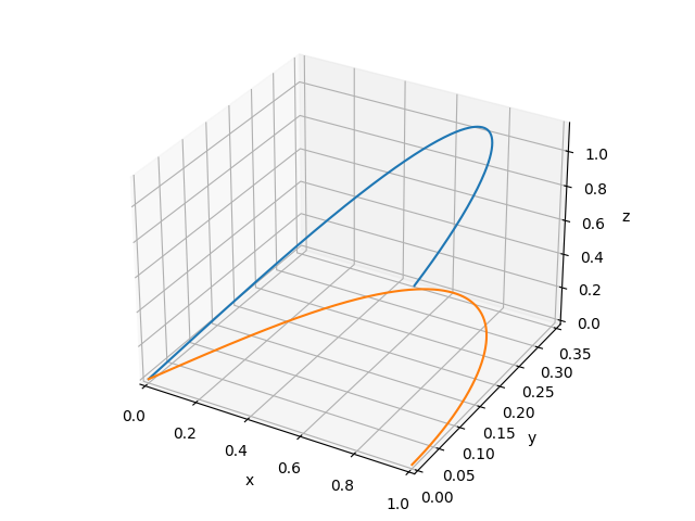
空間における曲線2本を表示しました。
xy平面上に1本と、空間上に1本z=x+yの表示です。
(作図表示省略。アップロードの方法がわからないので。)
p1 = ParametricPlot3D[
{Cos[t]/(1 + Sin[t]^2),
Sin[t]*Cos[t]/(1 + Sin[t]^2),
Cos[t]/(1 + Sin[t]^2) + Sin[t]*Cos[t]/(1 + Sin[t]^2) },
{t, 0, \[Pi]/2}];
p2 = ParametricPlot3D[
{Cos[t]/(1 + Sin[t]^2),
Sin[t]*Cos[t]/(1 + Sin[t]^2),
0 },
{t, 0, \[Pi]/2}];
Show[p1, p2]
WolframAlphaで
平面上にレムニスケートの曲線1本の作図だけです。
https://www.wolframalpha.com/input?i=%28x**2%2By**2%29**2+%3D+%281*1%29*%28x**2-y**2%29&lang=ja
(2025-03-06 追加)
sympyで(PASSLABO様の【面白い解法】平面極座標の方法で)
1変数θに直す方法を勉強中です。
積和の公式
特に今回さらにラッキーな事に、一項式?になるみたいです。
以下適当に、x+yの直線の傾き135°だから、
45°-30°= 15°
でもいいですか?
sympyで計算結果だけ(条件式の展開?なら、4行でできました。)
数学の試行錯誤は味わえなくて、申し訳ありません。
from sympy import *
x,y=symbols('x,y',real=True,positive=True)
print("# ",sqrtdenest(sqrtdenest( maximum( (x+solve( Eq((x**2+y**2)**2,x**2-y**2) ,y)[0]),x,Interval(0,pi/2) ) ) ) )
# 3**(3/4)/2
sympyで計算だけ(ちょっとくわしく。)
from sympy import *
x,y =symbols('x,y',real=True,positive=True)
z =symbols('z' ,real=True,positive=True)
myCurve=Eq((x**2+y**2)**2,x**2-y**2)
z =x+y
#
y_Curve=sqrtdenest(sqrtdenest( solve(myCurve,y)[0] ))
z_Curve=z.subs({y:y_Curve})
z_max =sqrtdenest(sqrtdenest( maximum( z_Curve,x,Interval(0,pi/2) ) ) )
x_ans =solveset (Eq(z_Curve,z_max),x,Interval(0,1) ).args[0]
y_ans =sqrtdenest(sqrtdenest(y_Curve.subs({x:x_ans})))
t_ans =Line(Point(0,0),Point(10,0)).angle_between(Line(Point(0,0),Point(x_ans,y_ans)) ).simplify()
print("# ",z_max,' '*12,float(z_max) )
print("# ",x_ans ,float(x_ans) )
print("#" ,y_ans ,float(y_ans) )
print("#" ,t_ans,' '*18,float(t_ans*180/pi))
# 3**(3/4)/2 1.1397535284773888
# 3**(1/4)/4 + 3**(3/4)/4 0.8988952674768176
# -3**(1/4)/4 + 3**(3/4)/4 0.24085826100057128
# pi/12 15.0
sympyで計算だけ(レムニスケートとわかっていれば)
from sympy import *
x,y=symbols('x,y',real=True,positive=True)
t =symbols('t' ,real=True,positive=True)
a =symbols('a' ,real=True,positive=True)
a=solve(Eq(2*a**2,1),a)[0]
x=2*a**2*( cos(t))/(1+sin(t)**2)
y=2*a**2*(sin(t)*cos(t))/(1+sin(t)**2)
z=x+y
#
z_max=sqrtdenest(sqrtdenest( maximum( z,t,Interval(0,pi) ) ) ).simplify()
print("# ",z_max,float(z_max))
# 3**(3/4)/2 1.1397535284773888
①私の環境は,pycharmです。
②よく聞くのは、Jupyterです。
③web上で、上記のソースを「SymPy Live shell」に、コピー貼り付けでもできました。
黒背景の右上に、マウスを移動すると、コピーマークが発生します。
??? タブレット環境で、コピー貼り付けが実行できませんでした。???
計算時間は、1分以上かかると思います。
??? sympyで作図
あっているように見えません。
教えて下さい。レムニスケートのカーテン?のイメージです。
plotコマンドは、縦横比?異なります。
implictplot勉強中です。
from sympy import *
from sympy import symbols, cos, sin
from sympy.plotting import plot3d_parametric_line
x,y=symbols('x,y',real=True,positive=True)
t =symbols('t' ,real=True,positive=True)
a =symbols('a' ,real=True,positive=True)
a =solve(Eq(2*a**2,1),a)[0]
x =2*a**2*( cos(t))/(1+sin(t)**2)
y =2*a**2*(sin(t)*cos(t))/(1+sin(t)**2)
plot3d_parametric_line( (x,y,x+y, (t,0,pi/2)),
(x,y,0 , (t,0,pi/2))
)
いつもの? sympyの実行環境と 参考のおすすめです。
いつもと違うおすすめです。
参考
def sqrtdenest(expr, max_iter=3):
