先日、8Ωのスピーカーを発掘しまして、何かできないかと模索していたところ、秋月で50個入り300円で売っていたIC555を思い出したので、ピアノを作ります。
原理
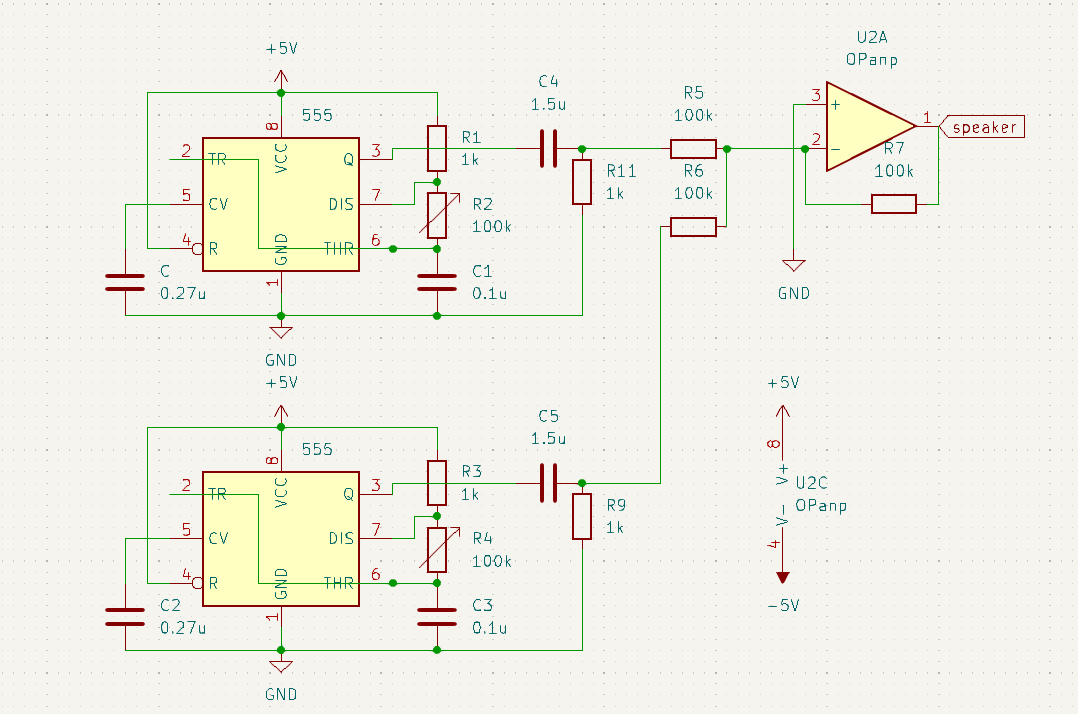
555の発信回路で音階を作り、オペアンプで信号を合成し、スピーカーで出力します。
そのためには555の発信回路を複数個作らなくてはいけないので、回路の設計が重要になります。
できるだけコンパクトに、できるだけ安く作りたいですね。
設計
ひとまずブレッドボード上で設計します。
↓このサイトには回路図と、抵抗、コンデンサ、周期の一覧表が載っていたので、こちらを参考にします。
大体0.1uFでRa=1kΩ、Rb=1~100kΩあたりを使えば、目的の周波数帯が得られます。
555で発信し、C4,R11,C5,R9で直流成分をカットし、OPampの加算回路に印加しています。
ちゃんと動作したのでユニバーサル基板に実装していきます。
25x15穴のユニバーサル基板に555発信回路を6個詰め込むことができました。
ピアノを作るうえでこのようなものを量産する形になると思うので、いったん価格を計算します。
部品表
JRC555D *6
6円/1個
1.5uF *12
10円/1個
0.1uF *6
10円/1個
1kΩ *12
1.2円/1個
100kΩ *6
1円/1個
半固定抵抗100kΩ *6
50円/1個
タクトスイッチ *6
10円/1個
ソケット *12
4円/1個
ユニバーサル基板
60円/1個
配線材
合計で720.4円でした。
1オクターブ作るのに1440円と考えるとだいぶ厳しいですね。
まず、半固定抵抗が合計300円と半分程度を占めているので何とかしましょう。
安い半固定抵抗では多回転でなくなるので、微調整が聞かなくなるので困ります。そこで、15kΩの半固定抵抗と炭素被膜抵抗を組み合わせることによって、抵抗値を変化させます。
価格は上昇するのですが組み立て簡略化と技術力向上のために、切削基板を使用したいと思います。
設計したものが下です


切削機の都合で実際に作るのは1月以上先なので、その間に改善案を練りたいと思います。
今週はここまでです

