はじめに
Linux,Ubuntu のド素人がサーバ構築を行うこととなったため備忘録を兼ねて行ったことを書いていきます1。
行いたいこと
ユーザが所属するプライマリグループに応じてpathを通すなどの処理を行いたい。
bash の初期化ファイルについて
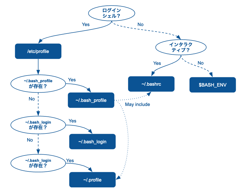
bashの起動時に初期化を行う各種シェルが実行されます。

図の引用元:https://blog1.mammb.com/entry/2019/12/01/090000
実際にUbuntu20.04での読み出し順序がこちらの図と一致しているかは未確認です。
また、profileの方に記述すればログイン時の1回のみの実行となるため、そちらに記述する方が良さそうにも思えます。
しかし、オーバーヘッドは大きくないかとも思いますので本記事では~/.bashrc に追記して実現します2。
~/.bashrc
ubuntu20.04ミニマルインストール時の~/.bashrcは以下となっていました。
# ~/.bashrc: executed by bash(1) for non-login shells.
# see /usr/share/doc/bash/examples/startup-files (in the package bash-doc)
# for examples
# If not running interactively, don't do anything
case $- in
*i*) ;;
*) return;;
esac
# don't put duplicate lines or lines starting with space in the history.
# See bash(1) for more options
HISTCONTROL=ignoreboth
# append to the history file, don't overwrite it
shopt -s histappend
# for setting history length see HISTSIZE and HISTFILESIZE in bash(1)
HISTSIZE=1000
HISTFILESIZE=2000
# check the window size after each command and, if necessary,
# update the values of LINES and COLUMNS.
shopt -s checkwinsize
# If set, the pattern "**" used in a pathname expansion context will
# match all files and zero or more directories and subdirectories.
#shopt -s globstar
# make less more friendly for non-text input files, see lesspipe(1)
[ -x /usr/bin/lesspipe ] && eval "$(SHELL=/bin/sh lesspipe)"
# set variable identifying the chroot you work in (used in the prompt below)
if [ -z "${debian_chroot:-}" ] && [ -r /etc/debian_chroot ]; then
debian_chroot=$(cat /etc/debian_chroot)
fi
# set a fancy prompt (non-color, unless we know we "want" color)
case "$TERM" in
xterm-color|*-256color) color_prompt=yes;;
esac
# uncomment for a colored prompt, if the terminal has the capability; turned
# off by default to not distract the user: the focus in a terminal window
# should be on the output of commands, not on the prompt
#force_color_prompt=yes
if [ -n "$force_color_prompt" ]; then
if [ -x /usr/bin/tput ] && tput setaf 1 >&/dev/null; then
# We have color support; assume it's compliant with Ecma-48
# (ISO/IEC-6429). (Lack of such support is extremely rare, and such
# a case would tend to support setf rather than setaf.)
color_prompt=yes
else
color_prompt=
fi
fi
if [ "$color_prompt" = yes ]; then
PS1='${debian_chroot:+($debian_chroot)}\[\033[01;32m\]\u@\h\[\033[00m\]:\[\033[01;34m\]\w\[\033[00m\]\$ '
else
PS1='${debian_chroot:+($debian_chroot)}\u@\h:\w\$ '
fi
unset color_prompt force_color_prompt
# If this is an xterm set the title to user@host:dir
case "$TERM" in
xterm*|rxvt*)
PS1="\[\e]0;${debian_chroot:+($debian_chroot)}\u@\h: \w\a\]$PS1"
;;
*)
;;
esac
# enable color support of ls and also add handy aliases
if [ -x /usr/bin/dircolors ]; then
test -r ~/.dircolors && eval "$(dircolors -b ~/.dircolors)" || eval "$(dircolors -b)"
alias ls='ls --color=auto'
#alias dir='dir --color=auto'
#alias vdir='vdir --color=auto'
alias grep='grep --color=auto'
alias fgrep='fgrep --color=auto'
alias egrep='egrep --color=auto'
fi
# colored GCC warnings and errors
#export GCC_COLORS='error=01;31:warning=01;35:note=01;36:caret=01;32:locus=01:quote=01'
# some more ls aliases
alias ll='ls -alF'
alias la='ls -A'
alias l='ls -CF'
# Add an "alert" alias for long running commands. Use like so:
# sleep 10; alert
alias alert='notify-send --urgency=low -i "$([ $? = 0 ] && echo terminal || echo error)" "$(history|tail -n1|sed -e '\''s/^\s*[0-9]\+\s*//;s/[;&|]\s*alert$//'\'')"'
# Alias definitions.
# You may want to put all your additions into a separate file like
# ~/.bash_aliases, instead of adding them here directly.
# See /usr/share/doc/bash-doc/examples in the bash-doc package.
if [ -f ~/.bash_aliases ]; then
. ~/.bash_aliases
fi
# enable programmable completion features (you don't need to enable
# this, if it's already enabled in /etc/bash.bashrc and /etc/profile
# sources /etc/bash.bashrc).
if ! shopt -oq posix; then
if [ -f /usr/share/bash-completion/bash_completion ]; then
. /usr/share/bash-completion/bash_completion
elif [ -f /etc/bash_completion ]; then
. /etc/bash_completion
fi
fi
エイリアス設定用の. ~/.bash_aliases を呼び出す記述を真似ると初期化ファイルを更に別ファイルに用意できそうです。
ユーザのプライマリグループを確認し、意図した値であればumask3の値の変更やpathを通すようにします。
if [ "`id -gn`" = "hoge" ]; then
# umask
umask 0002
fi
. ~/.bash_hogeを実行し、意図した設定が反映されるか確認た後、このファイルを実行するよう~/.bashrcを編集します。
if [ -f ~/.bash_aliases ]; then
. ~/.bash_aliases
fi
+ # bash_hoge
+ if [ -f ~/.bash_hoge ]; then
+ . ~/.bash_hoge
+ fi
うまくいったので、/etc/skel/に上記の2ファイルをコピーします。
これにより、ユーザ追加時に~/.bashrc 、~/.bash_hogeへ自動的に反映されます。
ユーザ追加時に行う処理が減り、少し楽になります。
おわわりに
はじめに述べた通り、LinuxやUbuntuに関してはド素人です。
特にLinuxのポリシーなどは把握できておらず、本記事の方法で実現できても更に良いやり方はあるのではと思っています。
もっと良いやり方をご存じの方も同じ方法で実現されている方も、コメントいただけると大変助かります。