この記事はJLCPCBと共同で公開されています。JLCPCBはPCBのプロトタイプと製造の分野で10年以上の経験を持つ最も経験豊富なPCBメーカーのひとつであり、品質、納期、費用対効果など、さまざまな業界のお客様のニーズを満たすことに取り組んでいます。
ステップ1:はじめに
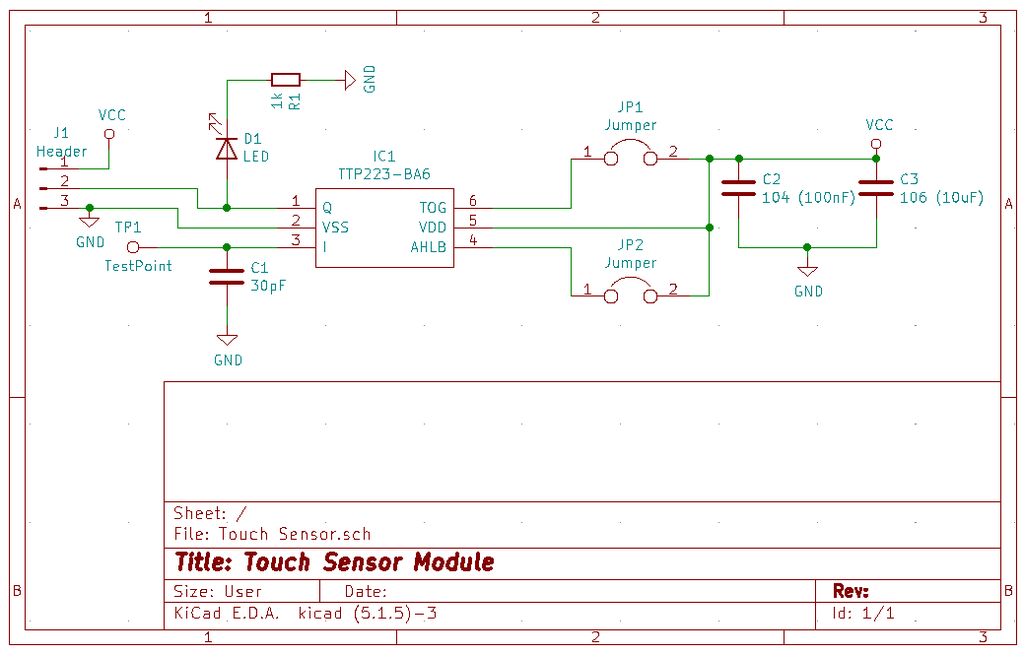
TTP223タッチキーモジュールは、タッチセンシングIC(TTP223)静電容量式タッチスイッチモジュールに基づいています。専用のTTP223タッチセンサーICをベースにした静電容量式タッチセンサーモジュールで、このモジュールは、11 x 10.5mmの単一の統合タッチセンシング領域と約5mmのセンサー範囲を提供します。
オンボードLEDは、センサーがトリガーされたときに視覚的に表示します。トリガーされると、モジュールの出力はアイドルロー状態からハイに切り替わります(デフォルトの動作)。はんだジャンパーを使用すると、動作モードをアクティブローまたはトグル出力のいずれかに再構成できます。TTP223静電容量式タッチセンサーモジュール。TTP223は、単一の触覚ボタンを複製するタッチパッド検出器ICです。TTP223は、単一の触覚ボタンを複製するタッチパッド検出器ICです。このタッチ検出ICは、従来のダイレクトボタンキーをさまざまなパッドサイズに置き換えるように設計されています。
・Trigger-setting mode: (1 -> Short; 0 -> No Short)
・AB=00: No-lock High TTL level output;
・AB=01: Self-lock High TTL level output;
・AB=10: No-lock Low TTL level output;
・AB=11: Self-lock Low TTL level output;
ステップ2:BOM(部品表)
ステップ3:回路図
ステップ4:PCBレイアウト
For the Gerber File, Follow and message us on
YouTube: https://www.youtube.com/channel/UC8mQvRi15t0JOyzw6GYtnMA
LinkedIn: https://www.linkedin.com/in/technical-avant-garde-2761261b0/
Instagram: https://www.instagram.com/technical_avantgarde/
ステップ5:3Dモデル(最上層と最下層)
ステップ6:JLCPCBからPCBを注文するステップ
完全なプロセスは、スクリーンショットを使用して段階的に表示されます
これでPCBの設計が完了し、PCBを注文する時が来ました。そのために、JLCPCBへアクセス必要があり、および「NOW QUOTEボタンをクリック」する。JLCPCBもこのプロジェクトのスポンサーです。JLCPCB(ShenzhenJLC Electronics Co.、Ltd。)は、中国最大のPCBプロトタイプ企業であり、迅速なPCBプロトタイプと小ロットPCB生産を専門とするハイテクメーカーです。
わずか2ドルで最低5つのPCBを注文できます。PCBを製造するには、最後の手順でダウンロードしたガーバーファイルをアップロードします。.zipファイルをアップロードするか、ガーバーファイルをドラッグアンドドロップすることもできます。zipファイルをアップロードすると、正常にアップロードされたファイルの下部に成功メッセージが表示されます。ガーバービューアでPCBを確認して、すべてが良好であることを確認できます。
PCBの上部と下部の両方を表示できます。PCBの外観が良好であることを確認した後、リーズナブルな価格で注文できるようになりました。5個のPCBをたった2ドルで注文できますが、それが初めての注文の場合は、10個のPCBを2ドルで入手できます。ご注文の際は、「カートに保存」ボタンをクリックしてください。
私のPCBは、DHL配送オプションを使用して、1週間以内に到着するまでに2日かかりました。PCBは十分に梱包されており、JLCPCBの品質は本当に良かった。







