はじめに
今回は、僕が常にコモンモードチョークコイルを財布に忍ばせるきっかけとなった出来事についてお話させていただきます。
1. コモンモードチョークとは?(基礎知識)
回路における電線を通じて伝わる伝導ノイズは、その伝搬モードから、ディファレンシャルモードノイズとコモンモードノイズに分けられます。
| ノイズのモード | 伝わり方 | 効果的な対策 |
|---|---|---|
| ディファレンシャルモード (差動モード) | 2本の信号線・電源線間を逆相で伝わる (通常の信号の伝わり方と同じ) | 信号線とGNDの間に入れるパスコン、LPFなど |
| コモンモード (同相モード) | 2本の線がGNDに対して同相で伝わる (GNDの寄生容量などを経由する) | コモンモードチョークコイル (CMC) |
2. 発生した問題:SDカードリーダーからのノイズ漏れ
発生回路と現象
- 回路: ESP32と接続されたSDカードリーダー回路
- 現象: SDカードへの書き込み時に、主電源ラインにノイズが漏れる
- ノイズの波形: SDカードのMOSI信号(書き込みデータ線)と酷似
- 初期観測周波数: $1\text{kHz} $以下の低周波ノイズとして観測 ($V_{\text{pp}} \fallingdotseq 150\text{mV}$)
この電源ノイズを消すために、まず一般的なディファレンシャルモードノイズ対策を行いました。
- 電源ラインのパスコン調整: 容量の大きなものや小さなものに変更 $\rightarrow$ 効果なし
- LPFの挿入: 低周波ノイズに見えたため、電源ラインにLPFを挿入 $\rightarrow$ 効果なし
なぜ、一般的な対策が全く効果が出ず、だいぶ沼りました。フェライトビーズやダンピング抵抗を通信路にかませてもみましたが全滅....orz.
ディファレンシャルではないのでは?
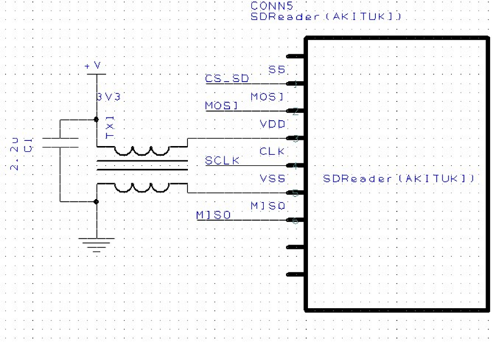
ノイズの周波数が低いにもかかわらずパスコンの容量をどれだけ変えてもノイズが消えないので、しゃあなしSDリーダとESP32の電源系を切り離すためにコモンモードチョークを突っ込んだ結果、Vpp150mVくらいあったノイズが50mV以下に下がりました。(図面クソ雑でスマソ)

この時入れたコモンモードチョークがQ値100MHzくらいで、200MHzくらいのやつに上げたらVppは最終30mVくらいのノイズに改善されました。
正直これが「コモンモードノイズだよ」と言われて「はいそうですか」とはならないし、コモンモードチョークコイルは高いし場所も取るからあまり実装したくないことも事実。しかし常に財布に忍ばせておくと最悪の時の精神安定剤として機能することは分かった....


