前回の記事、decomposeMatrixノードを使うではworldMatrixアトリビュートを用いてコネクションをしていました。
これを今回は、localのmatrixアトリビュートを用いてコネクションをする、に変えてみたいと思います。
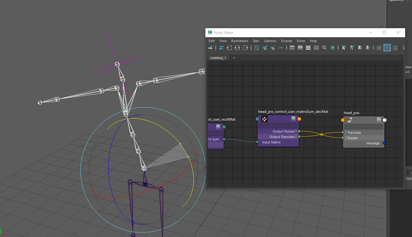
まずは、対象となっていたhead_prxのmatrixアトリビュートをmultMatrixにコネクション。

上位階層のノードまでコネクションを張り、multMatrix➡decomposeMatrixへ繋ぐ。

decomposeMatrix➡head_pos(locator)へ繋ぐ。

これでworldMatrixを用いてコネクションをしたのと同じ動作になります。

対象のノードのlocalのmatrixを階層を辿ってtopのノードまでつなぐ=対象のノードのworldMatrix
ということがわかりました。
