アクティブフィルタを作るゾ!
最近のADCの前段回路は、面積を小さくコストを抑えるため、最低限のRCフィルタなどをアンチエイリアスとして、主にはデジタルフィルタで信号処理することが多いように思います。一昔前のADC回路は、接続するマイコンの性能も低く、またDSPなども高価だったためにアクティブフィルタを入れているケースが多かっと思います。(回路規模は大きくなりますが)
久しぶりにオペアンプを使った4次サレンキー・アナログフィルタの設計をしましたので、設計方法について記載しようと思います。
ADIのツールが有用
フィルタの設計ツールといえばLTspiceが候補の一つだと思います。最近使っておらず使用方法も忘れていましたが、そもそも新しいPCに入っていないのでダウンロードからやるか・・・とADIのページに行くと、オンラインの設計ツール「アナログ・フィルター・ウィザード」がありました。
これでいいんじゃない?と使ってみると、なるほど簡単にシミュレーションできました。
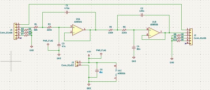
オペアンプはさすがにADI製しか選択できません。コンデンサと抵抗は、E12系で選定しました。
OPAMPは、秋月で格安で販売されているシングルタイプの「AD8506」のDIP化を選定しました。他にもフィルムコンデンサや抵抗(金属皮膜)を購入。AD8506はスピードはお察しですが、短電源でレールtoレールなので用途によってはコストも安く、使いやすいです。

以下のようなフィルタを設計しました。カットオフは5Hz。遮断域は50Hzで-60dB。今回は応答が遅くてよい、とあるセンサの前段のフィルタとして設計しています。。。

従来の方法で、エクセルでもシミュレーション。
1段目のQ値は1.31、2段目のQ値が0.54と黄金比になっています。ADIのツールはQ値の計算がなかったのですが、この比率になるように設計されるようです。

Kicadで回路設計
今回はあるモジュールの間に挟むことを想定しているので、ピン配置などはそのモジュールに合わせました。回路図はフィルターウィザードとほぼ同じです。回路図以外にOPAMPのDIP化キットに0.1uのコンデンサが入っています。コネクタ近傍に1u、opamp電源近傍に0.1uがつく形です。
アートワークは、家で大量に余っているラズパイZEROのカバーが使えるように、同じサイズで設計。。。ベタグランドで覆うように設計しました。
回路図
部品面
ハンダ面
3D
評価に使うファンクションジェネレータの調達
安いファンクションジェネレータを探していると、矩形波のみだが1Hz~150Hzまで生成できるモジュールを発見。アリエクで150円。。。購入してみたところ、まあ普通に使えます。amazonだと1000円くらいで売られてますね。
評価結果
評価結果です。ファンクションジェネレータには5V電源を入れており、PWMされて任意の周波数で0V-5Vの矩形波が出てきます。フィルタを通ると、周波数成分がカットできていれば2.5V付近のDC成分が抽出できます。
1Hz 通過域です
カットオフの5Hz付近
25Hzでは、まだリップルがのります
30HzではほぼDCになりました
40Hzから150Kzでは完全に直線になりました
おわりに
アクティブフィルタを設計しました。エクセルやkicadデータが欲しい方がおられましたら、メッセージいただければgitにアップします。










