Git Repo
ソースコードと原文が入ったレポジトリ
https://github.com/MokkeMeguru/clj-web-dev-ja/tree/main/chap5
シリーズ
- Clojure x ClojureScript で深める Web 開発 (0)
- Clojure x ClojureScript で深める Web 開発 (1) Duct x Clean Architecture
- Clojure x ClojureScript で深める Web 開発 (2) 環境の構築
- Clojure x ClojureScript で深める Web 開発 (3) API 作成入門
- Clojure x ClojureScript で深める Web 開発 (4) Auth
- Clojure x ClojureScript で深める Web 開発 (5) API 開発 トランザクション添え
- Clojure x ClojureScript で深める Web 開発 (6) クライアントサイドと re-frame
本編
安心して下さい。長い戦いは終わったので、後は消化試合です
本稿では、画像を投稿し、閲覧することができる簡易サービスを想定し、以前までに作った Auth と組み合わせた API 開発を進めていきます。
また、本稿では実装に難儀するトランザクションの処理を Repository 内に封じ込める / TCC (try-confirm/catch) を用いる手法で解決し 8.1 、実例として紹介します。
画像をローカルに保存する
本ガイドでは、画像をローカルに保存します。 一般には、GCS などの外部ストレージを利用することが多いのですが、連携に関する話をまとめるには紙面と時間が足りないので、 ローカルに保存、というシンプルな方法を利用します。
Clojure で画像ファイルを保存する方法は、 javax.imageio.ImageIO/write 関数を用いることです。 名前空間からして Java の機能を使っていますが、実際そのとおりです。 このように優秀な Java のドキュメント付きライブラリを使える点が Clojure の強みの一つです。
;; docs https://docs.oracle.com/javase/jp/8/docs/api/javax/imageio/ImageIO.html
(import javax.imageio.ImageIO)
(def image (ImageIO/read (io/file "resources/sample.png")))
(ImageIO/write image "png" (io/file "resources/copy-sample.png"))
;; return true (success) / false (failure)
;; catch IllegalArgumentException ... any parameter is null
;; IOException ... write error
画像の REST のフロー確認
base-URL は、 /api/pics とします。 なお、post / delete については header に認証情報が付与されているものとします。
post
画像ファイルである images は、json で扱うことが難しいので、FormData を利用する。
-
request
{ "images": ["<image-file>"], "title": "<title>", "description(optional)": "<description>" } -
response
{ "id": "<id>" }
get
-
request (query)
{ "id": "<id>" } -
response
{ "id": "<id>", "user-id": "<user-id>", "title": "<title>", "description(optional)": "<description>", "created_at": "<created_at as long number>", "image-urls": ["<image-url>"] }
update
今回は実装しません。
delete
-
request
{ "id": "<id>" } -
response なし、成功であれば
204
user’s image list
ユーザで絞り込んだ画像のリスト、と解釈し、 base-URL を /api/users/<user-id>/pics とします。
get
簡単のために、pagination を offset 法で実装することを前提に request query を組み立てています。
-
request (query)
{ "page-id": "<page-index>" } -
response
descriptionは長い文字列を想定しており、 list 表示では必要としていないので省略します。image-urlsについても、(現状では) 一枚のimage-urlのみを返すようにします。[ { "id": "<id>", "title": "<title>", "created_at": "<created_at as long number>", "image-urls": ["<image-url>"] } ]
ドメイン・ハンドラの作成
ドメイン
(ns picture-gallery.domain.pics
(:require [clojure.java.io :as io]
[clojure.spec.alpha :as s]
[clojure.string]
[picture-gallery.domain.users :as users-domain]
[picture-gallery.domain.base :as base-domain]
[picture-gallery.domain.auth :as auth-domain])
(:import javax.imageio.ImageIO))
;; 不適切名のはじき出し
(def invalid-title-substrs
["fuck"])
(defn acceptable-title? [title]
(apply
= false
(mapv (partial clojure.string/includes? title)
invalid-title-substrs)))
;; 画像ファイルかどうかのチェック
(defn image-file? [image-file]
(and (instance? java.io.File image-file)
(some? (ImageIO/read image-file))))
(def min-title-length 0)
(def max-title-length 128)
(def min-description-length 0)
(def max-description-length 1024)
(def max-images-per-one-pic 3)
(s/def ::pic-id uuid?)
(s/def ::image-file image-file?)
(s/def ::title (s/and string?
#(< min-title-length (count %) max-title-length)
acceptable-title?))
(s/def ::description (s/and string?
#(< min-description-length (count %) max-description-length)))
(s/def ::image-url string?)
(s/def ::image-files (s/coll-of ::image-file :min-count 1 :max-count max-images-per-one-pic))
(s/def ::image-urls (s/coll-of ::image-url :min-count 1 :max-count max-images-per-one-pic))
;; model
(s/def ::pic-images-create-model ::image-files)
(s/def ::pic-create-model
(s/keys :req-un [::users-domain/user-id ::image-urls ::title]
:opt-un [::description]))
(s/def ::pic-model
(s/keys :req-un [::users-domain/user-id ::pic-id ::image-urls ::title ::base-domain/created-at]
:opt-un [::description]))
(s/def ::pics-model
(s/coll-of ::pic-model))
;; usecase 内の出入り部分の型
(s/def ::pic-post-input
(s/keys :req-un [::auth-domain/encrypted-id-token ::image-files ::title]
:opt-un [::description]))
(s/def ::pic-post-output
(s/keys :req-un [::pic-id]))
(s/def ::pic-get-input
(s/keys :req-un [::pic-id]))
(s/def ::pic-get-output ::pic-model)
(s/def ::pic-delete-input
(s/keys :req-un [::auth-domain/encrypted-id-token ::pic-id]))
(s/def ::pic-delete-output true?)
(s/def ::pic-image-get-input
(s/keys :req-un [::image-url]))
(s/def ::pic-image-get-output
(s/keys :req-un [::image-file]))
ハンドラ
ベースのハンドラは /api/pics 以下に切り出します。
(ns picture-gallery.infrastructure.router.pics
(:require [picture-gallery.domain.openapi.pics :as pics-openapi]))
(defn pics-router [db auth image-db]
["/pics"
{:swagger {:tags ["pics"]}}
[""
{:swagger {:tags ["pics"]}
:post {:summary "post pic"
:swagger {:security [{:Bearer []}]}
:parameters {:multipart pics-openapi/pics-post-parameters-multipart}
:responses {200 {:body ::pics-openapi/pics-post-response}}
:handler (fn [input-data]
{:status 200
:body {:id "1"}})}}]
["/:pic-id"
[""
{:get {:summary "get a pic"
:parameters {:path {:pic-id ::pics-openapi/id}}
:responses {200 {:body ::pics-openapi/pic-get-response}}
:handler (fn [input-data]
{:statsu 200
:body {}})}
:delete {:summary "delete a pic"
:parameters {:path {:pic-id ::pics-openapi/id}}
:responses {204 {}}
:handler (fn [input-data]
{:status 204
:body {}})}}]]])
ユーザの中にある pics という認識に立ち、 users namespace へ切り出しました。
(ns picture-gallery.infrastructure.router.users
(:require [picture-gallery.domain.openapi.pics :as pics-openapi]
[picture-gallery.domain.openapi.users :as users-openapi]))
(defn users-router [db auth]
["/users"
{:swagger {:tags ["users"]}}
["/:user-id"
["/pics"
{:get {:summary "get pics per user"
:parameters {:query {:page-id pos-int?}
:path {:user-id ::users-openapi/user-id}}
:responses {200 {:body ::pics-openapi/user-pics-get-response}}
:handler (fn [input-data]
{:status 200
:body {}})}}]]])
画像そのもののへの URL についても別の namespace に切り出しました。
(ns picture-gallery.infrastructure.router.images
(:require [picture-gallery.domain.openapi.pics :as pics-openapi]))
(defn images-router [db image-db]
["/img"
{:swagger {:tags ["images"]}}
["/pics/:image-id"
{:get {:summary "get a image of pic"
:parameters {:path {:image-id ::pics-openapi/image-id}}
:swagger {:produces ["image/png"]}
:handler (fn [input-data]
{:status 200
:body {}})}}]])
ここまでで swagger は次の通りになります。
infrastructure の実装
ローカルに画像を保存するために、image-db の infrastructure を作ります。 今回は、保存先の親ディレクトリ (parent-dir) を持つだけの infrastructure とします。
(ns picture-gallery.infrastructure.image-db.core
(:require [integrant.core :as ig]))
(defrecord LocalImageDBBoundary [image-db])
(defmethod ig/init-key ::image-db
[_ {:keys [env]}]
(let [parent-dir (:local-image-db-parent-dir env)]
(->LocalImageDBBoundary {:parent-dir parent-dir})))
infrastructure を書いたので、config を編集します。
{:picture-gallery.infrastructure.env/env {}
:picture-gallery.infrastructure.logger/logger {:env #ig/ref :picture-gallery.infrastructure.env/env}
:picture-gallery.infrastructure.firebase.core/firebase {:env #ig/ref :picture-gallery.infrastructure.env/env}
:picture-gallery.infrastructure.sql.sql/sql {:env #ig/ref :picture-gallery.infrastructure.env/env
:logger #ig/ref :picture-gallery.infrastructure.logger/logger}
:picture-gallery.infrastructure.image-db.core/image-db {:env #ig/ref :picture-gallery.infrastructure.env/env}
:picture-gallery.infrastructure.sql.migrate/migration {:env #ig/ref :picture-gallery.infrastructure.env/env
:operation :migrate
:logger #ig/ref :picture-gallery.infrastructure.logger/logger}
:picture-gallery.infrastructure.router.core/router {:env #ig/ref :picture-gallery.infrastructure.env/env
:auth #ig/ref :picture-gallery.infrastructure.firebase.core/firebase
:db #ig/ref :picture-gallery.infrastructure.sql.sql/sql}
:picture-gallery.infrastructure.server/server {:env #ig/ref :picture-gallery.infrastructure.env/env
:router #ig/ref :picture-gallery.infrastructure.router.core/router
:port 3000}}
env.clj profiles.clj についても、以前と同様に編集します。
interface の実装
interface も前回と同様に、 defprotcol を書いて、実装を書くだけです。
画像を保存するための interface
protocol は次の通り。保存、取得、削除のみの小さい interface です。
(ns picture-gallery.interface.gateway.image-db.pics-service
(:import (java.io File))
(:require [clojure.spec.alpha :as s]
[picture-gallery.domain.pics :as pics-domain]
[integrant.core :as ig]
[clojure.java.io :as io]))
(defprotocol Pics
(get-pic-image [image-db blob])
(save-pic-image [image-db ^File image])
(delete-pic-image [image-db blob]))
(defn pics-service? [inst]
(satisfies? Pics inst))
(s/def ::pics-service pics-service?)
(s/fdef get-pic-image
:args (s/cat :image-db ::pics-service
:blob ::pics-domain/image-url)
:ret (s/or :exist ::pics-domain/image-file
:not-exist empty?))
(s/fdef save-pic-image
:args (s/cat :image-db ::pics-service
:image ::pics-domain/image-file)
:ret ::pics-domain/image-url)
(s/fdef delete-pic-image
:args (s/cat :image-db ::pics-service
:blob ::pics-domain/image-url)
:ret (s/and int? (partial <= 0)))
impl
(ns picture-gallery.interface.gateway.image-db.local.pics-service
(:require [picture-gallery.interface.gateway.image-db.pics-service :refer [Pics]]
[clojure.java.io :as io]
[taoensso.timbre :as timbre])
(:import (javax.imageio ImageIO)))
(extend-protocol Pics
picture_gallery.infrastructure.image_db.core.LocalImageDBBoundary
(get-pic-image [{{:keys [parent-dir]} :image-db} blob]
(let [file (io/file parent-dir "pic" blob)]
(if (.isFile file) file nil)))
(save-pic-image [{{:keys [parent-dir]} :image-db} image]
(try
;; check duplicate
(loop [blob (java.util.UUID/randomUUID)
retry 0]
(let [file (io/file parent-dir "pic" (.toString blob))]
(cond
(> retry 10) (throw (ex-info "save pic's image failed: at apply unique random uuid"))
(and file (.isFile file)) (recur (java.util.UUID/randomUUID) (inc retry))
:else (do (ImageIO/write (ImageIO/read image) "png" file)
(.toString blob)))))
(catch java.io.IOException e
(timbre/error "Pics save image Error: " (.getMessage e))
(throw (ex-info "failed to save image" {:parent-dir parent-dir :image image})))))
(delete-pic-image [{{:keys [parent-dir]} :image-db} blob]
(try
(io/delete-file (io/file parent-dir "pic" blob)) 1
(catch Exception e
(timbre/warn "Pics delete image Error: " (.getMessage e)) 0))))
Pic 情報を保存するための SQL interface
前回ユーザ用に作った interface と同様に作ります。
今回は、1 つの投稿について、複数枚の画像が投稿できることを(長期的に)想定しているので、 テーブルを分離し( one-many )ます。
そして、usecase に transaction を持ち込まないため、この複数テーブルの操作を一つの repository に押し込んでしまいます。
(ns picture-gallery.interface.gateway.database.pics-repository
(:require [clojure.spec.alpha :as s]
[picture-gallery.domain.pics :as pics-domain]
[picture-gallery.domain.users :as users-domain]
[picture-gallery.domain.base :as base-domain]
[clojure.java.io :as io]
[integrant.core :as ig]
[orchestra.spec.test :as st]
[next.jdbc :as jdbc]))
(defprotocol Pics
(get-pics [db])
(get-pics-by-user [db user-id page-id])
(get-pic [db pic-id])
(create-pic [db pic-create-model state])
(update-pic-state [db pic-id state])
(delete-pic [db pic-id logical?]))
(defn pics-repository? [inst]
(satisfies? Pics inst))
(s/def ::pics-repository pics-repository?)
(s/fdef get-pics
:args (s/cat :db ::pics-repository)
:ret ::pics-domain/pics-model)
(s/fdef get-pics-by-user
:args (s/cat :db ::pics-repository
:user-id ::users-domain/user-id
:page-id pos-int?)
:ret ::pics-domain/pics-model)
(s/fdef get-pic
:args (s/cat :db ::pics-repository
:pic-id ::pics-domain/pic-id)
:ret (s/or :exist ::pics-domain/pic-model
:not-exist empty?))
(s/fdef create-pic
:args (s/cat :db ::pics-repository
:pic-create-model ::pics-domain/pic-create-model
:state ::base-domain/tcc-state)
:ret (s/tuple ::pics-domain/pic-model ::base-domain/tcc-state))
(s/fdef update-pic-state
:args (s/cat :db ::pics-repository
:pic-id ::pics-domain/pic-id
:state ::base-domain/tcc-state)
:ret (s/and int? (partial <= 0)))
(s/fdef delete-pic
:args (s/cat :db ::pics-repository
:pic-id ::pics-domain/pic-id
:logical? boolean?)
:ret (s/and int? (partial <= 0)))
impl(複数テーブルの操作のため、かなり長いです)
(ns picture-gallery.interface.gateway.database.sql.pics-repository
(:require [picture-gallery.interface.gateway.database.pics-repository :refer [Pics]]
[picture-gallery.interface.gateway.database.sql.utils :as sql-utils]
[next.jdbc :as jdbc]
[clojure.string]
[next.jdbc.sql :as njs]
[next.jdbc.types :refer [as-other]]
[clojure.spec.alpha :as s]))
(defn pic-create-model->sql [{:keys [user-id title description]} state]
(cond->
{:user_id user-id
:title title
:tcc_state (as-other (name state))}
description (assoc :description description)))
(defn pic-image-urls->sql [image-urls]
(vec (map-indexed (fn [idx image-url]
{:blob image-url
:index idx}) image-urls)))
(defn sql->pic-model [sql-pic sql-pic-image]
(let [{:keys [id user_id title description created_at updated_at is_deleted tcc_state]} sql-pic
image-urls (mapv #(:blob %) (sort-by :index sql-pic-image))]
(if-not id
nil
(cond->
{:pic-id id
:user-id user_id
:title title
:image-urls image-urls
:created-at (sql-utils/sql-to-long created_at)
:is-deleted is_deleted
:tcc-state tcc_state}
description (assoc :description description)
updated_at (assoc :updated-at (sql-utils/sql-to-long updated_at))))))
(def sql-basic-selection
"SELECT * FROM pics INNER JOIN pic_images ON (pics.id = pic_images.id)")
(extend-protocol Pics
picture_gallery.infrastructure.sql.sql.Boundary
(get-pics [{:keys [spec]}]
(with-open [conn (jdbc/get-connection (:datasource spec))]
(let [pics (jdbc/execute! conn [(clojure.string/join " " [sql-basic-selection "limit 100"])] sql-utils/default-jdbc-option)
pics-images (mapv #(jdbc/execute! conn ["SELECT * FROM pic_images WHERE id = ?" (:id %)] sql-utils/default-jdbc-option) pics)]
(mapv sql->pic-model pics pics-images))))
(get-pics-by-user [{:keys [spec]} user-id page-id]
(with-open [conn (jdbc/get-connection (:datasource spec))]
(let [sql-offset (* 20 (dec page-id))
pics (jdbc/execute! conn ["SELECT * FROM pics WHERE user_id = ? AND is_deleted = false AND tcc_state = ? limit 20 offset ?" user-id (as-other "confirm") sql-offset] sql-utils/default-jdbc-option)
pics-head-images (mapv #(jdbc/execute! conn ["SELECT * FROM pic_images WHERE id = ? AND index = 0" (:id %)] sql-utils/default-jdbc-option) pics)]
(mapv sql->pic-model pics pics-head-images))))
(get-pic [{:keys [spec]} pic-id]
(with-open [conn (jdbc/get-connection (:datasource spec))]
(sql->pic-model
(jdbc/execute-one! conn ["SELECT * FROM pics WHERE id = ? AND is_deleted = false AND tcc_state = ?" pic-id (as-other "confirm")] sql-utils/default-jdbc-option)
(jdbc/execute! conn ["SELECT * FROM pic_images WHERE id = ?" pic-id] sql-utils/default-jdbc-option))))
(create-pic [{:keys [spec]} pic-create-model state]
(let [sql-pic-create-model (pic-create-model->sql pic-create-model state)
sql-pic-image-urls (pic-image-urls->sql (:image-urls pic-create-model))]
(jdbc/with-transaction [tx (:datasource spec)]
(let [pic-id (loop [pic-id (java.util.UUID/randomUUID) retry 0]
(cond
(> retry 10) (throw (ex-info "pic's unique random uuid generation failed" {:pic-create-model pic-create-model}))
(nil? (jdbc/execute-one! tx ["SELECT * FROM pics WHERE id = ?" pic-id])) pic-id
:else (recur (java.util.UUID/randomUUID) (inc retry))))
pic-result (njs/insert! tx :pics (assoc sql-pic-create-model :id pic-id) sql-utils/default-jdbc-option)
pic-image-result (njs/insert-multi! tx :pic_images [:blob :id :index] (mapv (fn [{:keys [blob index]}] [blob pic-id index]) sql-pic-image-urls) sql-utils/default-jdbc-option)]
[(sql->pic-model pic-result pic-image-result) (keyword (:tcc_state pic-result))]))))
(update-pic-state [{:keys [spec]} pic-id state]
(sql-utils/update! spec :pics {:tcc_state (as-other (name state))} {:id pic-id}))
(delete-pic [{:keys [spec]} pic-id logical?]
(if logical?
(sql-utils/logical-delete! spec :pics {:id pic-id})
(sql-utils/physical-delete! spec :pics {:id pic-id}))))
interface の組み込み
usecase 層に interface を組み込んでいきます。 一番問題となるのは、投稿処理の部分で、TCC パターンを組み合わせて実装することになります。
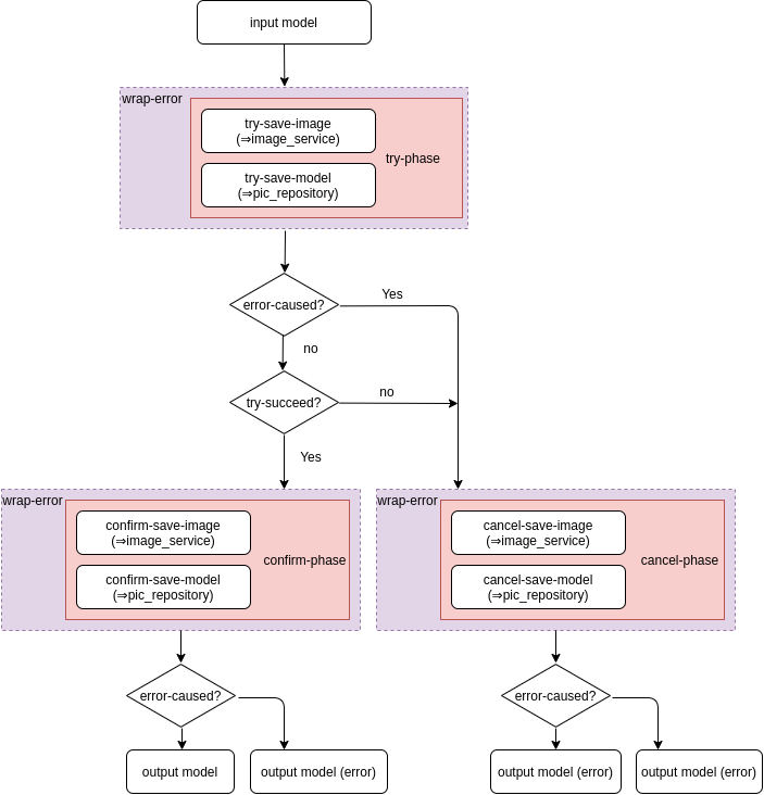
そこで、まずは実装フローを図にしてみます。
Clojure において、 (エラー処理を省いて) 処理が一本筋であると、かなり綺麗な (ref: 前回の signin の usecase ) 実装ができます。 しかし、今回は枝分かれのある処理を行った後、集約する必要が見えています。
そのため、本ガイドでは、この TCC 処理の部分を取り出すことで、一本筋に見えるよう関数の実装を工夫しています。
結果として実装がかなり長くなったため、内部関数の TCC 処理部分について、 spec を書いて、仕様を明らかにしています。 このように複雑な関数を実装する必要性に迫られた際には、REPL で動作を確認しながら、 spec を用いて、 どのような関数を実装するのか削り出せる点 が、Clojure の強みの一つです (と思っています)。
実装 (300 line +)
(ns picture-gallery.usecase.pic-post
(:require [clojure.spec.alpha :as s]
[picture-gallery.domain.pics :as pics-domain]
[picture-gallery.utils.error :refer [err->> border-error]]
[picture-gallery.interface.gateway.database.pics-repository :as pics-repository]
[picture-gallery.interface.gateway.image-db.pics-service :as pics-service]
[orchestra.spec.test :as st]
[clojure.java.io :as io]
[picture-gallery.domain.error :as error-domain]
[taoensso.timbre :as timbre]
[picture-gallery.interface.gateway.auth.auth-service :as auth-service]
[picture-gallery.interface.gateway.database.users-repository :as users-repository]
[integrant.core :as ig]
[picture-gallery.domain.users :as users-domain]
[picture-gallery.domain.base :as base-domain]))
(s/fdef pic-post
:args (s/cat :db (s/and ::users-repository/users-repository
::pics-repository/pics-repository)
:auth ::auth-service/auth-service
:image-db ::pics-service/pics-service
:input-model ::pics-domain/pic-post-input)
:ret (s/or :success (s/tuple ::pics-domain/pic-post-output nil?)
:failure (s/tuple nil? ::error-domain/error)))
;; この部分は signin と同じ関数を使いまわしています。
;; 小さな機能で分割することでコードを再利用できるようになり、メンテナンスコストの低下が望めるかもしれません。:
(defn decode-id-token "
decode encrypted id-token
"
[{:keys [input-model auth] :as m}]
(let [[[status body] err] (border-error {:function #(auth-service/decode-id-token auth (:encrypted-id-token input-model))
:error-wrapper error-domain/auth-error})]
(cond
err [nil err]
(= :failure status) [nil body]
:else [(assoc m :id-token (:id-token body)) nil])))
(defn get-exist-user-has-id-token "
get active (not logical deleted) user
which has id-token"
[{:keys [id-token db] :as m}]
(let [[active-user err] (border-error {:function #(users-repository/get-exist-user-by-auth-token db id-token)
:error-wrapper error-domain/database-error})]
(cond
err [nil err]
(empty? active-user) [nil error-domain/signin-failed-by-user-not-found]
:else [(assoc m :exist-user active-user) nil])))
;; --- tcc-process -------
;; 以下が spec の定義です。REPL 経由で 実装と往復し、仕様を決めていきます。
;; 極力関数の概形を揃えることで、可読性を向上させると良いでしょう (そのためにも沢山仮実装してみて下さい)。
;; spec helper
(s/def ::input-model ::pics-domain/pic-post-input)
(s/def ::exist-user ::users-domain/user-model)
(s/def ::db (s/and ::pics-repository/pics-repository
::users-repository/users-repository))
(s/def ::image-db ::pics-service/pics-service)
(s/def ::tcc-image-process (s/or :success ::pics-domain/image-urls :failure nil?))
(s/def ::tcc-db-process (s/or :success ::pics-domain/pic-model :failure nil?))
(s/def ::tcc-error (s/or ::no-error nil? ::error ::error-domain/error))
(s/def ::tcc-result ::base-domain/tcc-state)
(s/def ::tcc-status (s/keys :req-un [::tcc-image-process ::tcc-db-process ::tcc-result ::tcc-error]))
;; try
(s/fdef pic-post-try-phase-save-images
:args (s/cat :image-files ::pics-domain/image-files
:image-db ::image-db)
:ret (s/or :success (s/tuple ::pics-domain/image-urls nil?)
:failure (s/tuple nil? ::error-domain/error)))
(s/fdef pic-post-try-phase-save-pic
:args (s/cat :m (s/keys :req-un [::input-model ::exist-user ::pics-domain/image-urls]) :db ::db)
:ret (s/or :success (s/tuple ::pics-domain/pic-model nil?)
:failure (s/tuple nil? ::error-domain/error)))
(s/fdef pic-post-try-phase
:args (s/cat :m (s/keys :req-un [::input-model ::exist-user ::db ::image-db]))
:ret (s/tuple boolean? ::tcc-status))
;; confirm
(s/fdef pic-post-confirm-phase-save-images
:args (s/cat :tcc-image-process ::tcc-image-process :image-db ::image-db)
:ret (s/or :success (s/tuple ::tcc-image-process nil?)
:failure (s/tuple nil? ::error-domain/error)))
(s/fdef pic-post-confirm-phase-save-pic
:args (s/cat :tcc-db-process ::tcc-db-process :db ::db)
:ret (s/or :success (s/tuple ::tcc-db-process nil?)
:failure (s/tuple nil? ::error-domain/error)))
(s/fdef pic-post-confirm-phase
:args (s/cat :m (s/keys :req-un [::tcc-status ::db ::image-db]))
:ret (s/or :success (s/tuple ::tcc-status nil?)
:failure (s/tuple nil? ::error-domain/error)))
;; cancel
(s/fdef pic-post-cancel-phase-remove-images
:args (s/cat :tcc-image-process ::tcc-image-process :image-db ::image-db)
:ret (s/or :success (s/tuple ::tcc-image-process nil?)
:failure (s/tuple nil? ::error-domain/error)))
(s/fdef pic-post-cancel-phase-remove-pic-model
:args (s/cat :tcc-db-process ::tcc-db-process :db ::db)
:ret (s/or :success (s/tuple ::tcc-db-process nil?)
:failure (s/tuple nil? ::error-domain/error)))
(s/fdef pic-post-cancel-phase
:args (s/cat :m (s/keys :req-un [::tcc-status ::db ::image-db]))
:ret (s/tuple nil? ::error-domain/error))
;; root
(s/fdef pic-post-tcc
:args (s/cat :m (s/keys :req-un [::input-model ::exist-user ::db ::image-db]))
:ret (s/or :success (s/tuple (s/keys :req-un [::tcc-status]) nil?)
:failure (s/tuple nil? ::error-domain/error)))
;; --------------------------
;; 以下が実装です。
;; try-phase
(defn pic-post-try-phase-save-images "
tcc's try-process
! 1. save images ^ generate each image's url
2. save pic model as tried-model into db
"
[image-files image-db]
(loop [acc-image-files image-files
image-urls []]
(if (-> acc-image-files count zero?)
[image-urls nil]
(let [[image-url err]
(border-error {:function #(pics-service/save-pic-image image-db (first acc-image-files))
:error-wrapper error-domain/image-db-error})]
(cond
err [image-urls err]
:else (recur (rest acc-image-files) (conj image-urls image-url)))))))
(defn pic-post-try-phase-save-pic "
tcc's try-process
1. save images ^ generate each image's url
! 2. save pic model as tried-model into db
"
[{:keys [input-model exist-user image-urls]} db]
(let [pic-create-model {:user-id (:user-id exist-user)
:image-urls image-urls
:title (:title input-model)
:description (:description input-model)}
[[new-pic-tried _] err] (border-error {:function #(pics-repository/create-pic db pic-create-model :try)
:error-wrapper error-domain/database-error})]
(cond
err [nil err]
:else [new-pic-tried nil])))
(defn pic-post-try-phase "
tcc's try-process
1. save images ^ generate each image's url
2. save pic model as tried-model into db
"
[{:keys [input-model exist-user db image-db]}]
(let [[image-urls err] (pic-post-try-phase-save-images (:image-files input-model) image-db)
[new-pic err] (if err
[nil err]
(pic-post-try-phase-save-pic {:input-model input-model
:exist-user exist-user
:image-urls image-urls}
db))]
(if err
[false {:tcc-image-process image-urls
:tcc-db-process new-pic
:tcc-result :try
:tcc-error err}]
[true {:tcc-image-process image-urls
:tcc-db-process new-pic
:tcc-result :try
:tcc-error nil}])))
;; confirm-process
(defn pic-post-confirm-phase-save-images "
tcc's confirm-process
! 1. confirm saved images
2. save pic model as confirmed-model into db
"
[tcc-image-process image-db]
[tcc-image-process nil])
(defn pic-post-confirm-phase-save-pic "
tcc's confirm-process
1. confirm saved images
! 2. save pic model as confirmed-model into db
"
[tcc-db-process db]
(let [[_ err] (border-error {:function #(pics-repository/update-pic-state db (:pic-id tcc-db-process) :confirm)
:error-wrapper error-domain/database-error})]
(when err
(timbre/error "pic-post tcc confirm phase failed at save-pic" tcc-db-process))
(cond
err [nil err]
:else [tcc-db-process nil])))
(defn pic-post-confirm-phase "
tcc's confirm-process
1. confirm saved images
2. save pic model as confirmed-model into db
"
[{:keys [tcc-status db image-db] :as m}]
(let [{:keys [tcc-db-process tcc-image-process]} tcc-status
[tcc-image-process err] (pic-post-confirm-phase-save-images tcc-image-process image-db)
[tcc-db-process err] (if err [nil err] (pic-post-confirm-phase-save-pic tcc-db-process db))]
(cond
err [nil err]
:else [{:tcc-image-process tcc-image-process
:tcc-db-process tcc-db-process
:tcc-result :confirm
:tcc-error nil} nil])))
;; cancel-process
(defn pic-post-cancel-phase-remove-images "
tcc's cancel-process
! 1. remove images
2. set pic model's tcc-state :cancel
"
[tcc-image-process image-db]
(let [delete-image-results
(map (fn [image-url]
(try (pics-service/delete-pic-image image-db image-url)
(catch Exception e
(timbre/error "pic-post tcc cancel phase failed at remove-image" image-url "cause: " (.getMessage e))
-1))) tcc-image-process)]
(if (every? (partial <= 0) delete-image-results)
[tcc-image-process nil]
[nil error-domain/image-delete-failed])))
(defn pic-post-cancel-phase-remove-pic-model "
tcc's cancel-process
1. remove images
! 2. set pic model's tcc-state :cancel
"
[tcc-db-process db]
(let [[_ err]
(border-error {:function #(pics-repository/update-pic-state db (:pic-id tcc-db-process) :cancel)
:error-wrapper error-domain/database-error})]
(cond
err [nil err]
:else [tcc-db-process nil])))
(defn pic-post-cancel-phase "
tcc's cancel-process
1. remove images
2. set pic model's tcc-state :cancel
"
[{:keys [tcc-status db image-db]}]
(let [{:keys [db-process image-process]} tcc-status
[image-process image-err] (pic-post-cancel-phase-remove-images image-process image-db)
[db-process db-err] (pic-post-cancel-phase-remove-pic-model db-process db)]
(when image-err
(timbre/error "pic-post tcc cancel phase failed at remove-images" image-process))
(when db-err
(timbre/error "pic-post tcc cancel phase failed at remove-pic-model" db-process))
(cond
image-err [nil image-err]
db-err [nil db-err]
:else [nil (-> tcc-status :tcc-error)])))
(defn pic-post-tcc "
tcc-process
1. try-phase
returns [try-success? tcc-status]
2-a. confirm-phase if try-success?
2-b. cancel-phase if-not try-success?
"
[{:keys [input-model exist-user db image-db]}]
(let [m {:input-model input-model :exist-user exist-user :db db :image-db image-db}
[try-success? tcc-status]
(pic-post-try-phase m)]
(when (:error tcc-status)
(timbre/warn "pic-post tcc process error: " (:error tcc-status)
"/db-process: " (:tcc-db-process tcc-status)
"/image-process: " (:tcc-image-process tcc-status)))
(let [[tcc-result err] (if try-success?
(pic-post-confirm-phase (assoc m :tcc-status tcc-status))
(pic-post-cancel-phase (assoc m :tcc-status tcc-status)))]
(cond
err [nil err]
:else [(assoc m :tcc-status tcc-result) nil]))))
;; ----------------
(defn ->output-model [{:keys [tcc-status]}]
[{:pic-id (-> tcc-status :tcc-db-process :pic-id)} nil])
;; 大元の関数は、 sigin / signup と同様に err->> マクロでくくるという規格を設けています。
(defn pic-post [db auth image-db input-model]
(err->>
{:input-model input-model
:auth auth
:db db
:image-db image-db}
decode-id-token ;; encrypted-id-token を decode します。
get-exist-user-has-id-token ;; ユーザ情報を獲得します。
pic-post-tcc ;; tcc パターンでデータを db、image-db へ保存します。
->output-model)) ;; output のモデルにフォーマットします。
その他の実装は、signin / signup と同様に作られるので、省略します。
動作確認
Swagger を用いて動作確認をします。
付録
Repository 内に Transaction を封じ込める
Transaction は副作用を伴う関数を ACID に扱いたいときに用います。 ACID の A は原子性 (atomicity) であり、原子をやり取りするのに一つの Repository を使おう、という立場であれば、この主張は正しいと言えます。
同一 サービス 内での Transaction
例えば、銀行の預金テーブル Y があったとき、Ron から Potter に 20 ポンド 送金があったとき、 Ron の預金を減らす処理と Potter の預金を増やす処理は ACID でなければなりません。
このとき、次の 2 つのパターンが考えられます。
- usecase 側に transaction を漏らして、SQL を実行
- repository 内で Ron と Potter の預金を操作する
参考: https://github.com/duct-framework/duct/wiki/Boundaries
しかし、実際の Transaction の利用場面では、 (同一 DB 上の) いくつかの異なるテーブルにまたがって ACID な操作を行いたいケースもあります。 例えばソーシャルゲームのポイントガチャがそれに当たります。 (ポイントテーブル Z のポイント z を減らして、アイテムテーブル I にアイテム i を追加する)
このときには、次の 2 つのパターンが考えられます (他にもありますが簡単のため 2 つとします)。
- usecase 側に 該当 DB の transaction を漏らして、 transaction 内で 複数の repository を操作する。
- 複数テーブルで表されるモデルを 1 つのモデルとみなして、 1 つの repository とする。
2 については、モデルをどう効率よく設計できているかに依存した方針です。また、 ORM を意識したモデル設計とは異なります。 しかしモデルを原子とみなす考え方をすると、 2 の実装を考えることもできます。
ただし弱点として、新しい機能開発をする際に、モデル (= transaction の単位) を見直す必要があります。 言い換えると、 1 を用いることで、モデルが Atomic でなくとも usecase 内部で Atomic な単位を生成することができるので、お手軽に拡張することができます。
複数サービスをまたいだ Transaction
同一 DB だけで完結する transaction は上記解決策を考えればよいのですが、例えば決済サービスと連動して自社 DB を操作します、となると話が変わります。 2 つのサービスを連携させた transaction は通常生成することが困難です。 そのため、TCC (try-confirm/cancel) というアプローチが用いられるケースが有名所さんとなっています。
TCC とは、try-phase, confirm/cancel-phase の 2 つのフェーズを用いた transaction 方式です。
try-phase とは、各サービスに対してリソースの仮押さえを行う phase です。ここで、抑えたリソースは 必ず 確定 (confirm) / 棄却 (cancel) ができることが保証されています。 confirm/cancel-phase とは、 すべてのサービスで try が成功すればリソース消費の確定 (confirm)を、一つでも失敗すれば棄却 (cancel) する phase です。
TCC の場合は、 transaction を DB やサービスの repository から usecase へ持ち込む必要がないため、本手続きは usecase 内に書くことも容易です (実際に本ガイドでは、 同一サービス内の操作は同一 repository に、 複数サービスにまたがる操作は TCC を用いて usecase 内 に落としています)。
勿論 TCC ではなく、ログを吐き出して記録することでサーバ外で容易に error-catch / retry できるようにする手法などもあるので、たくさん実験してみて下さい (少なくとも本ガイドは全くフレームワークやライブラリの制約が削ぎ落とされているので、実装は可能なはずです)。
参考:





