GowinのFPGAが載ったTang Nano 9K(Sipeed)でマトリクスLEDを使ってみる.
雑誌(Interface誌2022年12月号)の記事とSystemVerilogコードを参考に,ユニバーサル基板にコンパクトに実装してみた.
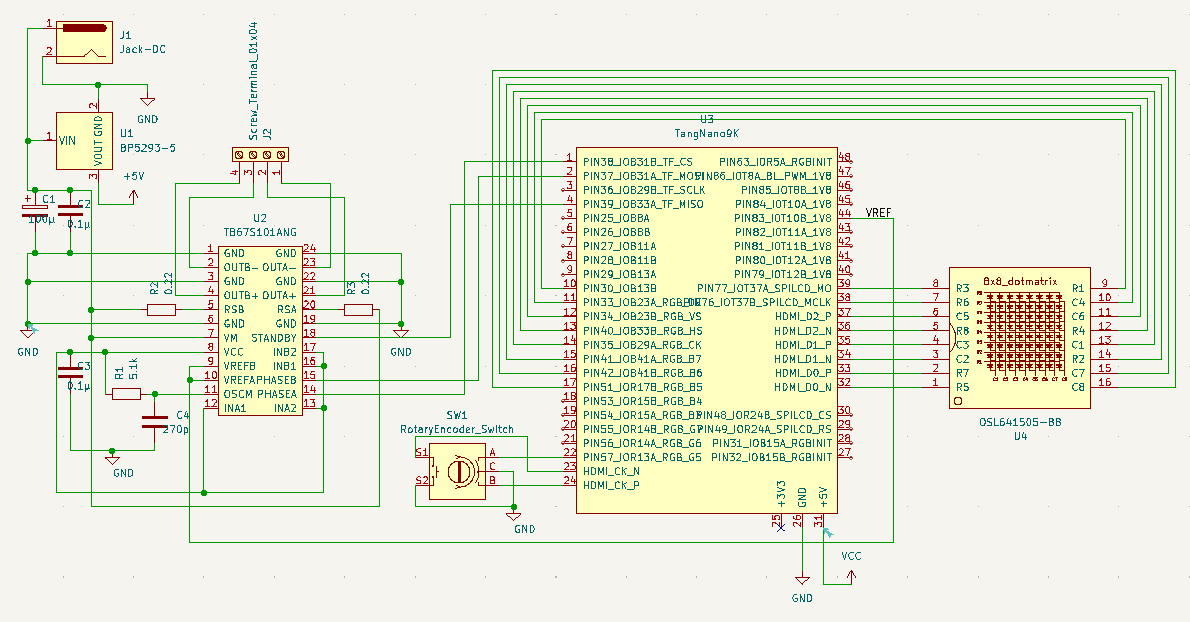
材料
- Aliexpressで買った安いユニバーサル基板
- ダブルのピンソケット
- ロングのピンソケット
- マトリクスLED OSL641505-BB
- ロータリ・エンコーダ
- Tang Nano 9K
はんだ付け
ユニバーサル基板にはダブルのピンソケットを実装した.
それぞれ隣のピンを短絡してあるので,Tang Nano 9Kを載せた状態で,全ピンをとなり(外側)のピンソケットから引き出せる.


左下はロータリ・エンコーダの配線
マトリクスLEDは2階建て
マトリクスLEDは,ロングのピンソケットを下駄にしてTang Nano 9Kの上部に配置した.

マトリクスLEDに加えて,ステッピング・モータ駆動回路も追加した
物理制約ファイル
IO_LOC "anode[0]" 35;
IO_PORT "anode[0]" IO_TYPE=LVCMOS33 PULL_MODE=UP DRIVE=16;
IO_LOC "anode[1]" 72;
IO_PORT "anode[1]" IO_TYPE=LVCMOS33 PULL_MODE=UP DRIVE=16;
IO_LOC "anode[2]" 73;
IO_PORT "anode[2]" IO_TYPE=LVCMOS33 PULL_MODE=UP DRIVE=16;
IO_LOC "anode[3]" 33;
IO_PORT "anode[3]" IO_TYPE=LVCMOS33 PULL_MODE=UP DRIVE=16;
IO_LOC "anode[4]" 75;
IO_PORT "anode[4]" IO_TYPE=LVCMOS33 PULL_MODE=UP DRIVE=16;
IO_LOC "anode[5]" 34;
IO_PORT "anode[5]" IO_TYPE=LVCMOS33 PULL_MODE=UP DRIVE=16;
IO_LOC "anode[6]" 42;
IO_PORT "anode[6]" IO_TYPE=LVCMOS33 PULL_MODE=UP DRIVE=16;
IO_LOC "anode[7]" 51;
IO_PORT "anode[7]" IO_TYPE=LVCMOS33 PULL_MODE=UP DRIVE=16;
IO_LOC "cathode[0]" 30;
IO_PORT "cathode[0]" IO_TYPE=LVCMOS33 PULL_MODE=UP DRIVE=16;
IO_LOC "cathode[1]" 41;
IO_PORT "cathode[1]" IO_TYPE=LVCMOS33 PULL_MODE=UP DRIVE=16;
IO_LOC "cathode[2]" 77;
IO_PORT "cathode[2]" IO_TYPE=LVCMOS33 PULL_MODE=UP DRIVE=16;
IO_LOC "cathode[3]" 40;
IO_PORT "cathode[3]" IO_TYPE=LVCMOS33 PULL_MODE=UP DRIVE=16;
IO_LOC "cathode[4]" 70;
IO_PORT "cathode[4]" IO_TYPE=LVCMOS33 PULL_MODE=UP DRIVE=16;
IO_LOC "cathode[5]" 76;
IO_PORT "cathode[5]" IO_TYPE=LVCMOS33 PULL_MODE=UP DRIVE=16;
IO_LOC "cathode[6]" 71;
IO_PORT "cathode[6]" IO_TYPE=LVCMOS33 PULL_MODE=UP DRIVE=16;
IO_LOC "cathode[7]" 74;
IO_PORT "cathode[7]" IO_TYPE=LVCMOS33 PULL_MODE=UP DRIVE=16;
IO_LOC "clk" 52;
IO_PORT "clk" IO_TYPE=LVCMOS33 PULL_MODE=UP;
シェーダーも書いたよ
ダイナミック・ドライブでLEDを駆動しているので,それに合わせて1行(8ドット)ごとに,シェーダーによって1行分の絵(点灯画素)を決めています.従って,バッファを持つ必要がありません.
時間で,ひし形の大きさを変更しています.
省略
assign col = row_data;
reg [2:0] diameter;
function shader(input [4:0] x, input [4:0] y);
if(x > 3) x = x - 3;
else x = 3 - x;
if(y > 3) y = y - 3;
else y = 3 - y;
if((x + y) >= (diameter + 'd1)) shader = 0;
else shader = 1;
endfunction
// Increment row_cnt @ overflow.
reg [7:0] i;
reg [7:0] row_data;
reg [8:0] next_pattern;
always_ff @ (posedge clk) begin
if (overflow) begin
row_cnt <= row_cnt + 'd1;
for(i=0; i<8; i++)begin
row_data[i] = shader(i, row_cnt);
end
if(row_cnt == 'd7) begin
next_pattern <= next_pattern + 'd1;
if(next_pattern == 0) begin
if(diameter == 5) begin
diameter <= 0;
end else begin
diameter <= diameter + 'd1;
end
end
end
end
end
省略
ロータリ・エンコーダも使ったよ
別冊付録のP15のコードをベースに,LEDマトリクスに ひし形を表示しました.ロータリ・エンコーダを回すと ひし形の大きさが変わります.
This is rotary encoder exercise.
If you rotate rotary encoder, size of diamond shape will be changed.
module top (
input wire clk,
input wire sw1,
input wire rotary_a,
input wire rotary_b,
input wire rotary_sw,
output wire [7:0] anode,
output wire [7:0] cathode
);
省略
reg [3:0] diameter;
wire debounced_rotary_a;
wire debounced_rotary_b;
logic overflow; // top モジュールへ移した
matrix_led_driver inst_0 (
.clk (clk),
.sw1 (sw1),
.row (row),
.col (col),
.diameter (diameter),
.overflow (overflow)
);
//rotary encoderのチャタリング除去 ;debounce for rotary encoder
sw_debounce deb_rotary_a(.clock_in(overflow), .sw_in(rotary_a), .sw_out(debounced_rotary_a));
sw_debounce deb_rotary_b(.clock_in(overflow), .sw_in(rotary_b), .sw_out(debounced_rotary_b));
//rotaty encoder cw/ccw
always @(negedge debounced_rotary_a)begin
if(debounced_rotary_b)begin
diameter <= diameter - 'd1;
end else begin
diameter <= diameter + 'd1;
end
end
// こちらのClockは topモジュールに移した
timer #(
.COUNT_MAX (3000)
) inst_1
省略
endmodule
module matrix_led_driver (
input wire clk,
input wire sw1,
output wire [7:0] row,
output wire [7:0] col,
input wire [3:0] diameter,
input wire overflow
);
省略
wire debounced_sw1;
reg [1:0] dimming_counter;
reg [1:0] light_level;
reg light_pulse;
wire dim_clk;
assign row = ('b00000001 << row_cnt) * light_pulse;
// ボード上のSw1 チャタリング除去 ; debounce for SW1
sw_debounce deb_sw1(.clock_in(clk), .sw_in(sw1), .sw_out(debounced_sw1));
// SW1押すとLEDの明るさ変更 ;when sw1 was pushed, tone of LED will be changed
always @(posedge debounced_sw1) begin
light_level <= light_level + 2'd1;
end
assign col = row_data;
function shader(input [4:0] x, input [4:0] y);
if(x > 3) x = x - 3;
else x = 3 - x;
if(y > 3) y = y - 3;
else y = 3 - y;
if((x + y) >= (diameter + 'd1)) shader = 0;
else shader = 1;
endfunction
reg [3:0] i;
reg [7:0] row_data;
always @(posedge dim_clk)begin
dimming_counter <= dimming_counter + 'd1;
if (dimming_counter <= light_level) begin
light_pulse <= 1'b1;
end else begin
light_pulse <= 1'b0;
end
end
always_ff @ (posedge clk) begin
if (overflow) begin
row_cnt <= row_cnt + 'd1;
for(i=0; i<8; i++)begin
row_data[i] = shader(i, row_cnt);
end
end
end
// LED4階調制御用のclock追加 ;add clock for controling LED tone.
timer #(
.COUNT_MAX (250)
) dim_clock (
.clk (clk),
.overflow (dim_clk)
);
省略
endmodule
ライフゲームも
基本は普通のライフゲームに準じています.
独自ルールはライフを4段階にしたところです.
ただし,周囲8マスが全て埋まった場合は,即死にしています.
隣接3で誕生,4以上でライフ-1,2未満でライフ-1,8で即死です.
フィールドの大きさは,ハードコートされていて16×8になっています.
判定上,上と下,右と左はつながっています.
カーネル
reg [1:0] [15:0] [7:0] [1:0] frame_buffer; // 表・裏バッファ, 横16マス, 縦8マス, ライフ4段階
reg current_frame;
省略
task life();
reg [4:0] x;
reg [3:0] y;
for(x=0; x < 16; x++)begin
for(y=0; y < 8; y++)begin
automatic reg [3:0] around=0;
if(frame_buffer[current_frame][x[3:0]-4'd1][y[2:0]-3'd1] !=0) around = around + 'd1;
if(frame_buffer[current_frame][x[3:0]-4'd1][y] !=0) around = around + 'd1;
if(frame_buffer[current_frame][x[3:0]-4'd1][y[2:0]+3'd1] !=0) around = around + 'd1;
if(frame_buffer[current_frame][x] [y[2:0]-3'd1] !=0) around = around + 'd1;
if(frame_buffer[current_frame][x] [y[2:0]+3'd1] !=0) around = around + 'd1;
if(frame_buffer[current_frame][x[3:0]+4'd1][y[2:0]-3'd1] !=0) around = around + 'd1;
if(frame_buffer[current_frame][x[3:0]+4'd1][y] !=0) around = around + 'd1;
if(frame_buffer[current_frame][x[3:0]+4'd1][y[2:0]+3'd1] !=0) around = around + 'd1;
if(frame_buffer[current_frame][x][y] != 0)begin
if(around > 7)begin
frame_buffer[current_frame + 1'd1][x][y] = 2'd0;
end else if(around > 3 || around < 2)begin
frame_buffer[current_frame + 1'd1][x][y] = frame_buffer[current_frame][x][y] - 2'd1;
end else begin
frame_buffer[current_frame + 1'd1][x][y] = frame_buffer[current_frame][x][y];
end
end else begin
if(around == 3)begin
frame_buffer[current_frame + 1'd1][x][y] = 2'd3;
end else begin
frame_buffer[current_frame + 1'd1][x][y] = 2'd0;
end
end
end
end
current_frame = current_frame + 'd1;
endtask
省略





