はじめに
今回は先々月からちょこちょこ進めてるオーディオアンプの電源部分を作成した。
また、最終的になるべく全体を小さくするといった目標もあるので、いつもお世話になっているJLCPCBであえてデザインルールギリギリで作ってどのくらいしっかり作れるのか試してみた
JLCPCBのサイトはこちら!
https://jlcpcb.com/
JLCPCBは新規ユーザー向けに54ドルのクーポンを配っており、安く基板を作れます!
https://jlcpcb.com/JPV
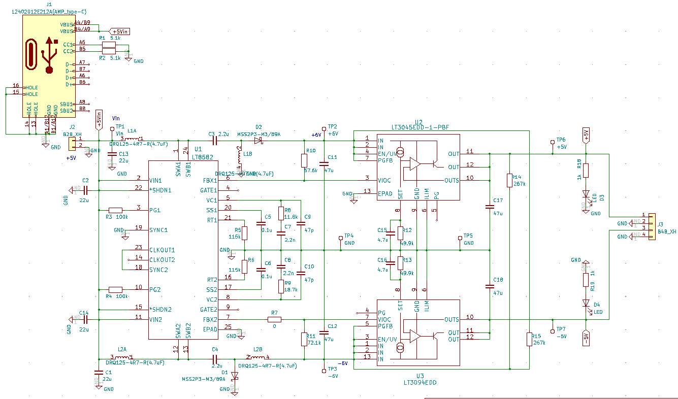
今回作ったもの
オーディオアンプを作成するに当たって音の品質は電源に影響される。
想定される電源としてはUSB、またはACアダプタからの給電を想定しているが、どちらもスイッチング電源の為、スイッチング周波数のノイズが含まれている。
このままスイッチング電源を使用していると最終的に出てくる音にもノイズが乗ってしまう。
なので、今回はUSBの5Vを元にローノイズな±5Vを出力するような電源を作成した。
(出力電圧は+5V単体ではなく、使いやすい±5Vにした)
トポロジとしては
+5V入力(USB) ⇒ DCDCコンバータ回路にて±6Vに昇圧 ⇒ ローノイズLDOにて±5V出力
となる。
ポイントとしてはDCDCコンバータで直接±5Vを作るのではなく、一度±6Vにして後段のLDOにて降圧することでノイズを落としている。
使用するLDOとしてはアナデバの 超低ノイズ、超高PSRRのLDOである「LT3045-1 , LT3094」を使用した。
LT3045-1が正電源のLDO、LT3094が負電源のLDOである。
上記LDOは現在販売しているLDOの中でも業界最高水準の低ノイズとPSRR性能を持っており、今回のローノイズ電源として最適であると判断した。
出力電流がmaxで500mAとなっているが、今回作成するものはスピーカーの駆動を想定していないので500mAで十分である。
もし、更に電流が必要な場合はデータシート上にも記載されているが並列運転が可能なので同じ素子を並列に増やしていく事となる。
5V⇒±6Vへの昇圧は同じアナデバの「LT8582」を使用した。
今回、使用しているICが全て挟ピッチの背面パッドありのパッケージなのでステンシルも作成してもらうことにした。
この侠ピッチ穴のステンシルも作れるか不安だったが、しっかり作れているようだ(1回使用した後なので少し汚れた)

電源のノイズ評価も行いたいが、広帯域でリップルが見れるようなオシロとプローブを所持していなく、
見ても確かにノイズは減っているが、残りのノイズはオシロのGNDリードが拾っているノイズなのかどうか判断が付かなかったので
これ以上の評価はもっと良いオシロ、プローブを購入してからにしようと思う。
JLCPCBのデザインルールについて
今回は最終的な小型化も考えてJLCPCBのデザインルールギリギリを攻めてみた。
具体的には最小viaホールサイズが0.2mm、最小via径が0.4mmなのでその0.2/0.4mmビアで実験してみる。
配線数が多いデジタル回路を作る予定は今の所無いので最小配線幅については実験しなかった。
0.2mmで空けたviaは完成した物をみるとこんな感じ
見た感じ場所のズレも無く、問題なく穴が開いているように見える

今回製造をお願いした5枚を見ても特に問題は無さそう。
ただ、注意して欲しいのはJLCPCBでは0.2/0.4mm viaを使用する際には注文時に指定が必要であり、
オプションの「4-Wire Kelvin Test」,「FR-4 Tg 155」が自動的に有効になり、少々値段が上がる。
ただ、それでも同じデータを日本で一番安い所の筆頭であるP板.comと比較しても非常に安い事が分かる。
これは0.2/0.4mmの時のみで0.2/0.45mm viaの時は適用されず、25$くらい安くなるので基本的にはどうしても無理な時以外は
0.2/0.45mm以上のviaを使用するのが良いだろう。
今回の場合は4層、5枚製造で
0.2/0.4mm viaの場合 ⇒ $39.48
0.2/0.45mm↑ viaの場合 ⇒ $24.71
の見積もりだった
これが国内の基板メーカーの中で安さで有名なP板.comだと
同一条件(4層、5枚製造、0.2/0.45mm via)で5万円なのでJLCPCBはかなりやすい事が分かる。
今回調べた結果、JLCPCBではデザインルールギリギリで設計しても問題なく作ってくれると分かったので
最後の小型化の際にも安心して設計が出来る。
最後に
今回は電源をオーディオ用電源を作ったが、この回路を流用してRLCの乗数を変えるだけでOPAMP用のローノイズ±15V電源も作成出来そうなので作ってみたい。
使用している電源関連のICは高価なので簡単にはつくれないけど…
JLCPCBへの注文の仕方や、KiCad6での製造データ作成方法は他の記事に書いているので参考にしてみて下さい。
JLCPCBで基板を作ろう[KiCad6編]
JLCPCBで4層基板を作った
JLCPCBは新規ユーザー向けに54ドルのクーポンを配っているので是非JLCPCBで基板を作ってみよう!
https://jlcpcb.com/JPV


