前回はユニバーサル基板様に回路を再設計したね。
なので、今回はいよいよユニバーサル基板に挑戦してみようか。
まず用意したのはボールペンと油性ペン。

ユニバーサル基板のはんだ付けをする前に、はんだを乗せる部分に印をつけて準備しておくと良いらしいよ。
僕が見た資料では、はんだを乗せるピンだけに印をつけていた。
だけど、僕は部品がピンを覆う部分を囲った方が良いのではないかと思ったんだ。

やってみたら、ユニバーサル基板の幅が足りない事に気づけたよ。
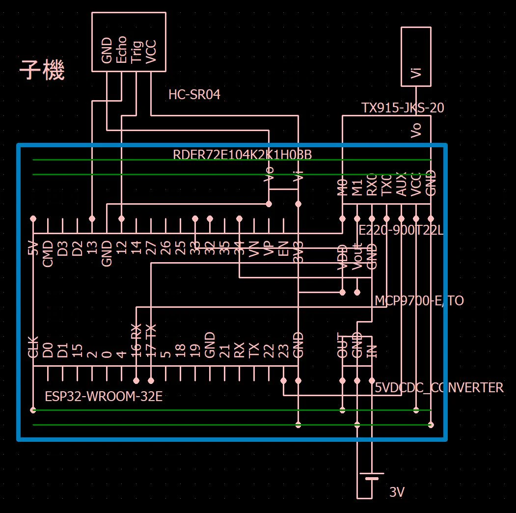
ESP32、5V昇圧コンバーター、そしてE220…。
E220は7ピン使うんだけど、ユニバーサル基板は残り5ピン。

実物を乗せて確かめてみると、やはりE220がはみ出ているね。
事前に気づけて良かったよ。
じゃあ場所を変えて、上の方へ移動すればいいかな。
裏面っていう手もあるけど、土台にくっつける前提だから、表面で完結させたいよね。

アンテナは筐体に干渉しないかな?

あれ、大丈夫そうだ。
なんとかなりそうだね。
じゃあ、この内容で回路図を書き変えようか。
これが土台のレイヤー。

回路図を描いてる途中でパスコンが足りない事に気づいたので、超音波センサーの近くに追加したよ。

これが書き直したユニバーサル基板。
油性ペンで枠線を描いたから消せないんだ。

なんとか、わかる……かな?
さらにボールペンでどことどこを繋ぐのか細い線を引いていくよ。

ここまでやってストップ。
回路の線は黒以外を使った方が良さそうだよね。
同じ黒だと枠線と混ざって見づらいよね。
緑とか赤とか、青のペンで引いた方が良さそうに思えたんだ。
ペンを買ってきたら再開しまーす。


