前回はユニバーサル基板チャレンジに失敗したね。
原因はマイコンの向きを間違えたから。
だから再チャレンジしよう。
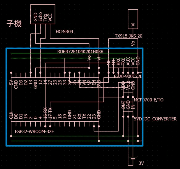
回路図を見返したら幅が1ピン広かったので、改めて設計したよ。
じゃあ始めよう
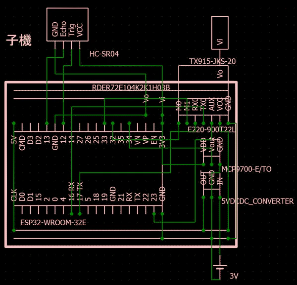
まずユニバーサル基板に色ペンで線を引いたよ
これが今回つかう道具
超音波センサーはジャンパーワイヤーだから繋ごうと思ったけどーー。

ジャンパーワイヤーをはんだ付けするのは止めたいな。

じゃあ隣の穴にジャンパーワイヤーを挿して、穴を塞がないように隣のピンとくっつければいいんじゃない?

残念。穴がふさがりました。
これじゃあジャンパーワイヤーを穴に通せないね。

ESP32が光った!
とりあえず通電してるのは確認できたね。
親機は?

親機はモニタの電源はつくけど、何も表示されない。
子機がおかしくても、エラーメッセージくらい出る筈なんだけどな。

あれ? ESP32の電源ランプがついてない。
親機の回路がどこかでおかしくなってるのかな。
総評
1度で上手く行くとは思ってなかったけど、ユニバーサル基板を作った子機ではなくて親機の問題で上手く行かなかったのは想定外。
親機の回路を全部抜いて指し直した方が早いかな?













