はじめに
VLC for Androidの楽曲管理画面のデータの流れを理解する。
各種リンク
アルバム管理画面のスクリーンショット
WIP
大まかな流れ
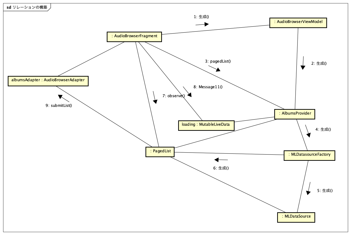
アルバム管理画面、データ生成のコミュニケーション図
PagedListクラスのマナーにそってデータの流れを設計している。
アルバム管理画面、一番下までスクロールした時のコミュニケーション図
PagedListが範囲外のデータを要求されるとMLDataSourceのメソッド呼び出す。
MLDataSourceはAlbumsProvider経由でDBに更新をかけてMLDataSource経由でPageListへ通知、AudtioBrowserAdapter経由でReclyclerViewの表示を変更する。

