KT0937-D8について
KT0937-D8は、AM/FM/SWの3つが受信可能なラジオ受信チップです。SDRラジオが構築可能です。
秋月電子で、私は150円で購入しました。DIP/SOP変換基盤が約30円でした。
KT0937-D8の足が0.635mmなのでかなりはんだ付けは難しいです。
SDRの詳細については以下の記事が有用でした。
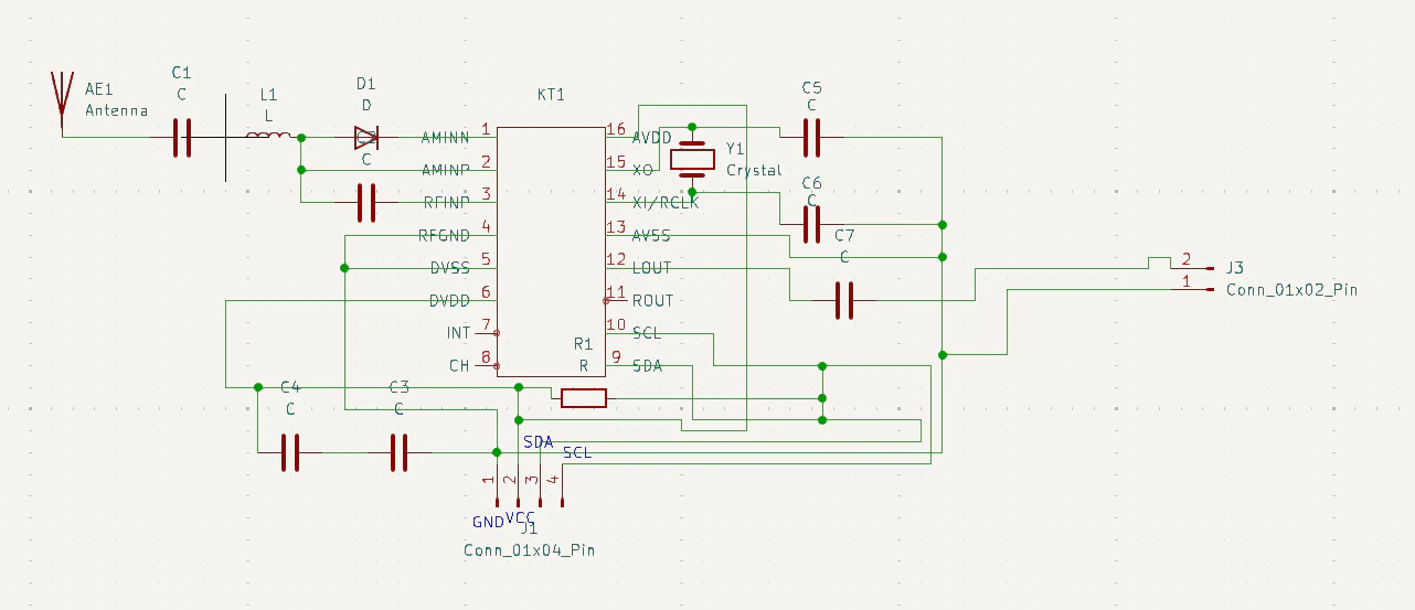
回路作成
回路はKicadを使って設計しました。プロトタイプ(ユニバーサル基盤)が完成し、うまく動作したらJLCPCBなどに発注予定です。ちなみに、回路設計に関しては完全素人なのでお察しください。

はまったところ
現在(2024/09/18)にI2Cで認識ができないという問題に陥っています。
解決しました。I2Cスキャナーを使ってI2Cアドレスを調べたところデータシートに記載されている0x60ではなく、0x35でした。おそらく、読み書き用のビットをデータシートは含めているようでした。
また、問題発生。現在(2024/09/21)にすべての周波数において-87dBmというRSSIを受信するという謎の状況に至っています。おそらくアンテナ回路が適当なので、実装をもう一度考え直すことにしました。
ライブラリ
このたび人生初のライブラリを自作しました。以下のgithubのページにあります。
かなり労力を使うので、最低限だけ自分でやって他はAIにやらせました。一応正常に動いています。
今後の展望
現在の回路ではAM FM用のアンテナが共用になっているので別々にしたいと思います。
ただ、AM用のアンテナが一つ当たりの値段が高い....(最低でも600円以上)