目的
ESP-WROOM-02を動かすには様々な周辺部品が必要だ.一番手っ取り早いのは開発用の基盤を購入するという手段だろう.しかし,市販のものではカスタマイズ性に欠ける.そのため,開発用の自作基盤を作成する.
開発環境
- ESP-WROOM-02
- FT232RL
- 電源 5V 12A
- ケーブル
- パソコン(ubuntu 18.04 LTS)
- Eagle 9.3.0
- Arduino IDE 1.8.9
手順
1.開発用の基盤を設計する.
2.ユニバーサル基板で試作品を作成する.
3.動作確認をする.
4.基盤を発注する.
結果
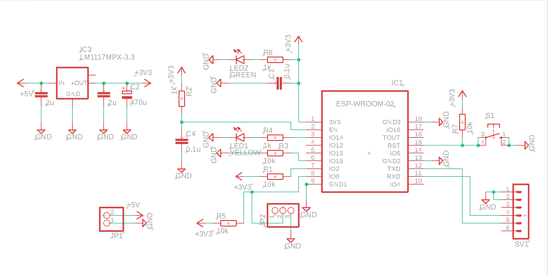
以下の図のような回路を作成した.なお,ESP-WROOM-02に3.3Vを供給するためのDC-DCコンバータは回路図ではLM1117となっているが,実際にはADP3338を使用した.

115200bpsで通信を行った結果,ATコマンドに対し以下のように表示され,正常に通信出来ていることが分かった.

考察
ESP-WROOM-02の開発用自作基盤のデータを作成した.これにより,シリアル変換器をプログラム実行用の基盤と分けることができ,コストダウンを図れた.また,今後ESP-WROOM-02とその他モジュールを搭載した一体型の基盤を作成するのが容易になった.
結論
ESP-WROOM-02の開発用自作基盤のデータを作成出来た.
参考文献
- 柳田 雅治,「ESP8266」でつくるデータロガー,工学社,2018年5月20日

