はじめに
本記事は、下記のQiita Advent Calendarの4日目の記事となり、転職活動の準備期間にやってよかったことについて書いていきます。(すいません、ばたばたしててめっちゃ遅れました)
私は、転職活動の準備期間中(転職活動を始める前)に実施したことの中で、下記の2点が特に自身にとってプラスに働いたと感じたので、その経験をQiitaにアウトプットしていこうと思います。
- 職務経歴書の脱Word化
- 自身の市場価値を客観的に知る
(1)職務経歴書の脱Word化
さあ、ここで問題です。
転職活動において、一番負荷の高いタスクって何だと思いますか?
それは勿論、職務経歴書の作成ですよね。
転職活動の全タスクの中で、私は職務経歴書の作成/更新が最も嫌いなタスクです。その精神的な負担を少しでも軽減したいと考え、色々と試行錯誤しました。
以前の私は、職務経歴書をWordファイルで作成をしておりましたが、Wordファイルだとユーザが予期しない自動変換(フォントや表形式)が勝手にされることがしばしばあって、それによりけっこう苦しめられておりました。
そこで私は、脱Wordファイル化を掲げ、色々と調べた結果、職務経歴書をMarkdown形式で作成する。ということにたどり着きました。
■職務経歴書をMarkdown形式で作成するやり方について
Markdown形式で職務経歴書を作成するのは非常に簡単で、下記3つのステップを実施するだけです。
- ①vscodeの実行環境を整える
- ②Markdown形式で職務経歴書を書く
- ③PDF変換する
上記については、全て下記記事にやり方が載っているので、それでvscodeの実行環境を整え、Markdown形式で職務経歴書を書き、PDF化すれば完成です。
これで、Wordファイルで作成していた職務経歴書のストレスから開放されたので、まだ試してない人には是非とも試してほしいです!!
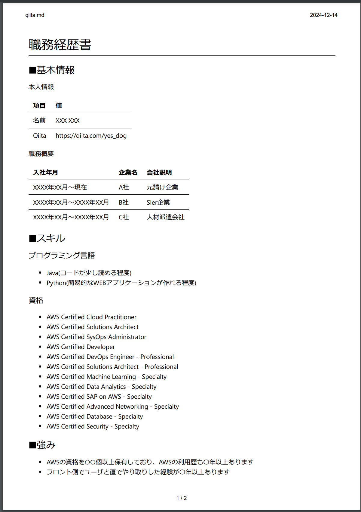
参考までに私が作成した職務経歴書テンプレートも下記に記載します。
# 職務経歴書
## ■基本情報
本人情報
|項目|値|
|---|-----|
|名前|XXX XXX|
|Qiita|https://qiita.com/yes_dog|
職務概要
|入社年月|企業名|会社説明|
|---|-----|-----|
|XXXX年XX月~現在|A社|元請け企業|
|XXXX年XX月~XXXX年XX⽉|B社|SIer企業|
|XXXX年XX⽉〜XXXX年XX⽉|C社|人材派遣会社|
## ■スキル
### プログラミング言語
- Java(コードが少し読める程度)
- Python(簡易的なWEBアプリケーションが作れる程度)
### 資格
- AWS Certified Cloud Practitioner
- AWS Certified Solutions Architect
- AWS Certified SysOps Administrator
- AWS Certified Developer
- AWS Certified DevOps Engineer - Professional
- AWS Certified Solutions Architect - Professional
- AWS Certified Machine Learning - Specialty
- AWS Certified Data Analytics - Specialty
- AWS Certified SAP on AWS - Specialty
- AWS Certified Advanced Networking - Specialty
- AWS Certified Database - Specialty
- AWS Certified Security - Specialty
## ■強み
- AWSの資格を○○個以上保有しており、AWSの利用歴も〇年以上あります
- フロント側でユーザと直でやり取りした経験が〇年以上あります
## ■職務経歴
### 1.A社(XXXX年XX月~現在)
|項番|概要|業務内容|PJ規模/自身の担当分野|期間|
|---|-----|-----|-----|-----|
|1|○○の改善活動|XXXXXXXXXXXXXXXXXXXXXXXXXXXXXXXXXXXX<br>XXXXXXXXXXXXXXXXXXXXXXXXXXXXXXXXXXXX<br>XXXXXXXXXXXXXXXXXXXXXXXXXXXXXXXXXXXX|PJ規模:5名<br>自身の担当:PJリーダ|○○か月|
|2|○○の環境構築|XXXXXXXXXXXXXXXXXXXXXXXXXXXXXXXXXXXX<br>XXXXXXXXXXXXXXXXXXXXXXXXXXXXXXXXXXXX<br>XXXXXXXXXXXXXXXXXXXXXXXXXXXXXXXXXXXX|PJ規模:7名<br>自身の担当:構築作業員|○○か月|
|3|○○の保守作業|XXXXXXXXXXXXXXXXXXXXXXXXXXXXXXXXXXXX<br>XXXXXXXXXXXXXXXXXXXXXXXXXXXXXXXXXXXX<br>XXXXXXXXXXXXXXXXXXXXXXXXXXXXXXXXXXXX|PJ規模:10名<br>自身の担当:運用保守員|○○か月|
## ■業務外の実績
### 受賞歴
* [XXXXXを受賞](https://example.com)
### 登壇歴
* [社外の講演活動を実施](https://example.com)
* [○○社主催の登壇インベントで登壇](https://example.com)
Markdown形式でも、けっこうちゃんとした職務経歴書が書けることが分かってもらえたかなと思います。
職務経歴書をMarkdown形式に移行すれば、バラ色の転職活動が見えてきますよ|ω・)
(2)自身の市場価値を客観的に知る
次にやるステップとしては、自身の市場価値を知るです。
エンジニアが転職活動をする理由の大半が、給料アップだと思うんですよね。
現に、このAdvent Calendarのスポンサーである転職ドラフトさんでは、エンジニアの価値は世界が決めるをキャチコピーにしており、エンジニアが今まで培った経験をもとに、企業がその人に値段(年収)を提示してくれるという面白いサービスを展開しています。
私も過去にやった際は、今の自分自身が市場でどのような評価をしてもらえているのかを客観的に知ることができ、非常にいい経験をさせてもらえました。
なので、転職する意思が無くても、自身の市場価値を知るという意味で、一度申込をしてみることをお勧めします。
ちなみに、次回の開催日は、12月18日のようです。
前章で、Markdown形式で書いた職務経歴書の内容を流用できたので、これから挑戦する人には是非ともチャレンジしてみてほしいです。
最後に
■この記事を読んでいる人へ
転職活動は、自分自身との戦いです。
転職準備をしっかりと行えば、それに見合った結果を得られます。
自分が納得できる会社に出会うまで、とことん挑戦し続けて、結果を勝ち取りましょう!!

