ngrx/example-app
ngrxのexample-appが、reduxアーキテクチャの参考になったので、まとめてみました。
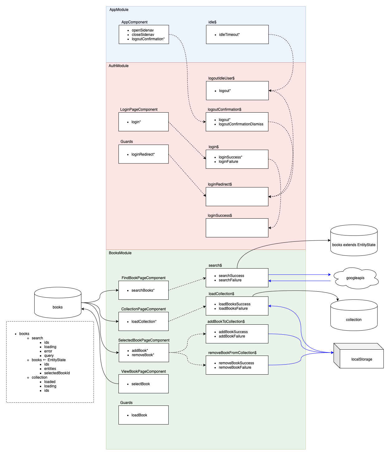
画面
アプリケーションのイメージを掴むために、まずは画面から見てみます。
画面は5つです。
LoginPageComponent
CollectionPageComponent
ViewBookPageComponent
FindBookPageComponent
コンポーネントの分け方
Container ComponentとPresentational Componentで分けてるみたいですね。
これはReduxが提唱しているベストプラクティスの1つです。




