SPIとは、正式名称を「SPI(Synthetic Personality Inventory)総合検査」と言います。
SPIの結果は、面接などの一度しかない機会でわかるようなことではないので、初期選考での絞り込みや面接時の支援、配属決定などの際に利用されます。
はじめに
現在転職活動中の私。
今後控える面接でweb試験を予定してるとの連絡あり。
対策が必要とのことで、調べてみた。
試験科目
1)能力テスト + 性格テスト
2)性格テスト
※能力テストだけ実施することは、ほとんどない。
能力テスト
このうち①言語②非言語④英語⑤構造把握の4種類は、能力テストと呼ばれ、筆記により試験を行います。
言語能力検査は国語のテスト、非言語能力検査は数学のテストという感じです
性格検査
性格検査は日ごろの考え方や行動についてのいろいろな質問により、受験者がどのような性格をしていて、どのような仕事や組織に適性があるかといった性格や思考を測るために用いられる検査です。
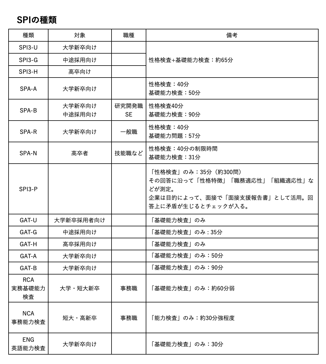
また、SPIには総合的なテストと、短縮・専門版テストの2種類があり、対策本に関しても新卒と転職者向けでは別々の扱いになっています。
これにより受験者の「基本的資質」を、「知的能力」と「性格」に分けて測定します。
SPI試験でチェックされる項目
行動的側面
意欲的側面
情緒的側面
社会関係的側面
基礎能力(言語能力・非言語能力)
人物イメージ
チェックポイント(弱みの特徴)
職務適応性
組織適応性


