はじめに
5Gの国際標準の仕様を作る3GPPの TS 23.501 のEmergency Serviceを読んでみます。
下記のアドベントカレンダーの一部です。
Rel 17なので、実装はまだされていない部分も含まれるかも。
3GPPの TS 23.501って何という方は、アドカレ1日目の omusubiさんの記事をどうぞ!
https://omusubi5g.hatenablog.com/entry/2022/12/01/143815
TS 23.501という仕様書は500ページ以上あり、関連する仕様書は、140もあるので読むのが大変です。
私の読み方は、
・いったん日本語(自分語)に変換
・わからないこと、他の仕様書を見ないとわからないことは、ためておいて後で調べる。
・わかったことは、パワポでポンチ絵にまとめる
というスタイルです。
変更履歴
12/2に公開は途中まで。後ほど更新します。
以下残課題
・詳細節の5.16.4.1 eCall 以降
・用語の節
・limited service? SNPN? satelite access が私の知らない領域。
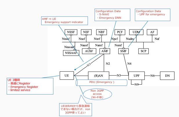
TS 23.501 5.16.4 Emergency Services概要のポンチ絵
・緊急通報をするUE(携帯端末)は、3種類のパターン。
・無線アクセスは、RAN(4G/5G)とNon 3GPP(Wi-Fi)もあり。
・上の方のControlプレーンの装置で、色々情報持ってます。
・緊急通報の音声は、PDN(緊急通報用)という優先して転送されるトンネルを通ります。

・4Gと5Gがしばらくは共存するかつ、緊急通報の機能が5G側で未実装の時期もあるので、緊急機関へのつなぐパターンは3種類。
(1)無線切り替え(4Gに切り替えてから緊急通報)
(2)コア切り替え(5Gコアに切り替えてから緊急通報)
・最終的には、5G圏外から4G圏内に移動しても通話が継続する。
(3)通話の継続

詳細
目次 全部で5ページしかありません。
5.16.4 Emergency Services
5.16.4.1 Introduction
5.16.4.2 Architecture Reference Model for Emergency Services
5.16.4.3 Mobility Restrictions and Access Restrictions for Emergency Services
5.16.4.4 Reachability Management
5.16.4.5 SMF and UPF selection function for Emergency Services
5.16.4.6 QoS for Emergency Services
5.16.4.7 PCC for Emergency Services
5.16.4.8 IP Address Allocation
5.16.4.9 Handling of PDU Sessions for Emergency Services
5.16.4.9a Handling of PDU Sessions for normal services for Emergency Registered UEs
5.16.4.10 Support of eCall Only Mode
5.16.4.11 Emergency Services Fallback
超訳
★の部分の用語は別の仕様書(TS)や章で定義されているので、本ページの後の方で解説を追記します。
5.16.4.1 Introduction
・IMS(主に電話サービス)のemergency sessionを提供。
・Emregency serviceは3種類。普通にRegisterされたUE(端末)向け、Emergency RegisterされたUE向け、limited service向け。
・各国の法令に従い、limited service ★1 向けのEmerfency Serviceは、valid subscription不要(認証がいらない?)。
・各国の法令 and/or 事業者のポリシーにより、limited serviceのEmergency Registrationの受信は、許可しても、拒否しても良い。
・clause 4.3.12.1 of TS 23.401★2 もサポート
・例外を除き3GPP access(4G/5G等) と non 3GPP access(Wi-Fiとか)同時にEmergensy serviceはサポートしてはならない。
・なんか難しいケースなので読み飛ばし
- a UE may be Emergency Registered and have an emergency PDU session over non-3GPP access or may be attached ・・・
・UEは、3GPP accesssが使えない時だけ、non-3GPPPなEmergency Serviceを試みてよい。
・UEに許されるEmergency service向けのPDU session★3 の数は一度に1つ
・Access type間の転送は clause 5.16.4.9.★4
・AMFにはEmerfency service向けにconfiglation data があるる。
・Configuration dataは、S-NAAI★5 と Emergency DNN★6を含む
・SMFも、configlation data を保存しており、静的にコンフィグされたEmergency DNN用のUPFの情報を含む。
・UEがCellのなか(電波の県内)であれば、Registrationの工程の中で、AMFがEmergency serviceをサポートしているindicationをUEに通知する。
・AMFでEmergency Service は、現地の法令や、ネットワークの能力によりコンフィグされる。
・AMFが、Emergency ServiceをサポートするindicatorをUEに送り、UEはEmergency PDU sessionをセットできることを知る。
・AMF は additonal numberを通知することがある in TS 24.501★7
・3GPP access in PLMN★8の時に、Registration 手順の中で、5GCがEmergency Support indicatorを含める。有効期限は、現在のRegistration Ara(次回の定期更新のRegistrationまでか?)。RAT(無線) type毎のindicationを送る場合もある。
・E-UTRA(4G LTE)で5GCにつないでいて、5GCが、IMS Emergency service(音声緊急通報)をサポート。
5Gを掴んでいる時の緊急通報はNG-RAN(5G)が、5Gから4Gに、切り替えられる。
・NG-RAN(5G無線)が、EPS(多分EPC)★9 に切り替えられる。
・NG-RANが、5G SRVCC(多分移動中に5G圏外から4G圏内に移動しても通話継続) ★10

・non-3GPP access(Wi-Fi)等経由のEmergency serviceに網が対応している場合は、端末に通知する。
・STPN★11 のEmergency serviceに網が対応している場合は、端末に通知する。
・5GCが、Handover(4G-5G)切り替えてのEmergency serviceに対応している場合は、端末に通知する。
・特定のRATでのEmergency serviceを拒否する場合は、AMFからRANに通知。
・limited service向けには・・・ 後で
UEs that are in limited service state, as specified in TS 23.122 [17], or that camp normally on a cell but failed to register successfully to the network under conditions specified in TS 24.501 [47], initiate the Registration procedure by ・・・
・eCall(車がぶつかった時に自動通報)以外のEmrgency Serviceの、limited service・・・ あとで
For Emergency Services over 3GPP access via PLMN, other than eCall over IMS, the UEs in limited service state that
・For Emergency Services over NR via SNPN・・・ 後で
For Emergency Services over NR via SNPN, other than eCall over IMS
For NR satellite access,
/// 12/2 はここまで、
5.16.4.2 Architecture Reference Model for Emergency Services
5.16.4.3 Mobility Restrictions and Access Restrictions for Emergency Services
5.16.4.4 Reachability Management
5.16.4.5 SMF and UPF selection function for Emergency Services
5.16.4.6 QoS for Emergency Services
5.16.4.7 PCC for Emergency Services
5.16.4.8 IP Address Allocation
5.16.4.9 Handling of PDU Sessions for Emergency Services
5.16.4.9a Handling of PDU Sessions for normal services for Emergency Registered UEs
5.16.4.10 Support of eCall Only Mode
5.16.4.11 Emergency Services Fallback
用語
★1 limited service
TS 23.122
TS 23.167
★2
clause 4.3.12.1 of TS 23.401
★3 PDU session
★4 clause 5.16.4.9
★5 S-NAAI
★6 Emergency DNN
★7 additonal number
★8 PLMN
★9 EPS
★10 SRVCC
★11 STPN
おわりに
読む本文は高々Word 5ページなのですが、それを読むためにはそもそも、5Gのシステムってどんな装置がどうつながっているんだっけという前提知識が必要で、他の節や仕様書で定義されている用語もたくさん出てきます。
全部読もうとすると大変なので、自分のお仕事や趣味に関係しそうなとこだけピックアップすることも重要です。今回私もlimited serviceというのが分からず、関係しそうなパラグラフは結構読み飛ばしてしまいました。
さらに、各国の思いに対応するために色々複雑な機能もあったりするので、実際に実装するとなったら、最初の実装は自分たちが必要な部分だけつまみ食いしないと、自社では提供予定がない仕様に対する機能を作りこんじゃったり、検証したりすることになるので、ご注意ください。