「aibo ers-11x/210で遊ぶ Advent Calendar 2023」の17日目です。
ERS-210のバッテリーの保護回路は大きく三つに分けられるようでした。
- 保護の部分
- Gas gage ICによる監視部分
- トラップ部分
今回はトラップ部分の部分についてまとめました。トラップというのは仮に付けた名前です。
Loïc POLLIERさんのレポジトリbattmonを参考に、一から勉強したメモをまとめました。
https://github.com/lpollier/battmon/tree/master
警告
この記事について作者はいかなる責任も負いません。
バッテリーの分解、改造は非常に危険な行為です。
業務外の個人的な検討活動です。
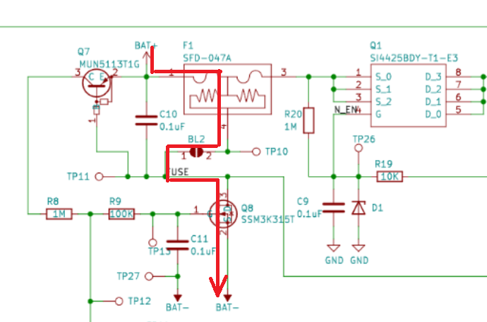
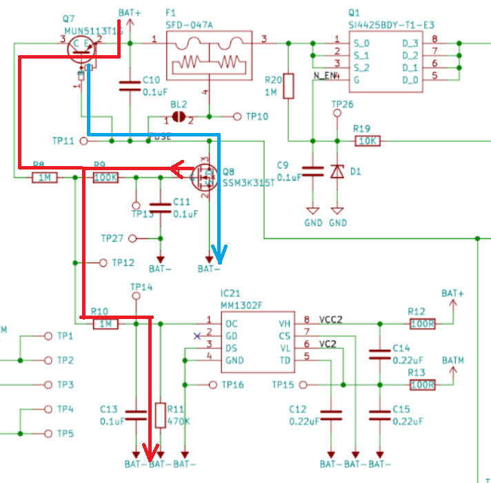
回路図
Loïc POLLIERさんのレポジトリbattmonに詳しく述べられていました。
この部分にはフューズF1、MOSFET Q1`、Q8、トランジスタQ7があります。
SFD-047A
https://www.datasheet-pdf.com/PDF/SFD-047A-Datasheet-Dexerials-1264916
SI4425
https://www.vishay.com/docs/72000/si4425bd.pdf
MUN5113T1G
https://www.mouser.jp/datasheet/2/308/1/DTA144E_D-2310693.pdf
battmonでも特に説明されているのはF1の機能です。IC21から過電流や過充電が検出されると、Q8が導通しF1フューズが切断されるようです。
今回のAdventCalenderを作成するときの作業中に、2個のバッテリーでF1フューズを切断してしましました(セルを接続してから数秒後に匂いがしてきました)。

探して買い直しました。
https://ja.aliexpress.com/item/32679227804.htm
いったんQ8が導通するとQ7も導通し、その結果Q8の導通が強化されるので後戻りできなくなると思いました。
またQ1はaibo本体からゲートに低電位を受け取ると、BAT+を端子1に導通させるようです。

つまり電池がaibo本体と接続するまでは端子4にBAT+の電圧が出ているようです。

battmonがバッテリーセルの交換の時、F1を飛ばさないように一時的に短絡させる作業を説明しています。ただ、初心者にとっては説明を補ってほしいところがあったので、後日まとめる予定です。
警告をもう一度
今回のAdvent Calenderでバッテリーセルの交換について考察しますが、非常に危険ですので知識と教養を深める目的で調べたことをまとめました。
十分な安全対策を講じなければ、実行することはお勧めできません。
重要なことなので、もう一度書きます。
警告
この記事について作者はいかなる責任も負いません。
バッテリーの分解、改造は非常に危険な行為です。
備考
上記に示した図面はLoïc POLLIERさんが作成したものです。
Copyright (c) 2020-2022 Loïc POLLIER
Released under the MIT license
https://github.com/lpollier/battmon/blob/master/LICENSE


