ChatGPT以後
User
sympyで平方完成の関数を教えて下さい。ユーザー定義関数で。
sympyで平方完成の関数を教えて下さい。ユーザー定義関数で。頂点のx,y座標を返して下さい。
紆余曲折あり
LCは何ですか
LCは、SymPyで多項式の主係数(Leading Coefficient)を取得するためのメソッドです。主係数とは、多項式の最高次の項の係数のことです。...
本当ですか
import sympy as sp
def complete_square(expr):
x = sp.symbols('x')
a, b, c = sp.Poly(expr, x).all_coeffs()
h = -b / (2 * a)
k = expr.subs(x, h)
return h, k
# 例として x^2 + 4x + 5 を平方完成
x = sp.symbols('x')
expr = x**2 + 4*x + 5
h, k = complete_square(expr)
print(f"頂点のx座標: {h}, y座標: {k}")
頂点のx座標: -2, y座標: 1
ChatGPT以前
オリジナル
solveで
WolframAlphaで
例)グラフがでて、いいですね。
???
Wolfram|Alpha does not yet support Chinese.
Wolfram|Alpha 不支持中文。
???
以下のリンクのテストは、無視して下さい。
https://ja.wolframalpha.com/input?i=4*x**2+-+4*x+%2B+7+%E5%B9%B3%E6%96%B9%E5%AE%8C%E6%88%90&lang=en
https://ja.wolframalpha.com/input?i=4*x%5E2-4*x%2B7+%E5%B9%B3%E6%96%B9%E5%AE%8C%E6%88%90&lang=en
https://ja.wolframalpha.com/input?i=4*x%5E2-4*x%2B7&lang=en
https://ja.wolframalpha.com/input?i=completing+the+square&lang=en
https://ja.wolframalpha.com/input?i=completing+the+square+f+%3D+4*x**2+-+4*x+%2B+7&lang=en
sympyで (all_coeffsで)
いい方法がありませんか?
何も、sympy.polys.polytools.Poly.all_coeffs を使わなくていいような気もします。
https://docs.sympy.org/latest/modules/polys/reference.html#sympy.polys.polytools.Poly.all_coeffs
from sympy import *
x, h, k = symbols( 'x h k' )
f = x**2 - 4*x + 7
g = ( x - h )**2 + k
print( solve( f - g, [ h, k ] ) )
#
f = 4*x**2 - 4*x + 7
g = 4*( x - h )**2 + k
print( solve( f - g, [ h, k ] ) )
#
f = 4*x**2 - 4*x + 7
g = Poly(f).all_coeffs()[0]*( x - h )**2 + k
print( solve( f - g, [ h, k ] ) )
defで,関数myHeihokanseiABCを自作しました。
from sympy import *
x, h, k = symbols( 'x h k' )
def myHeihokanseiABC(f):
a = Poly(f).all_coeffs()[0]
g = a*( x - h )**2 + k
ans=solve( f - g, [ h, k ] )
return a,ans[0][0],ans[0][1]
def myHeihokansei(f):
g = Poly(f).all_coeffs()[0]*( x - h )**2 + k
ans=solve( f - g, [ h, k ] )
ff=Poly(f).all_coeffs()[0]*(x-ans[0][0])**2+ans[0][1]
return ff
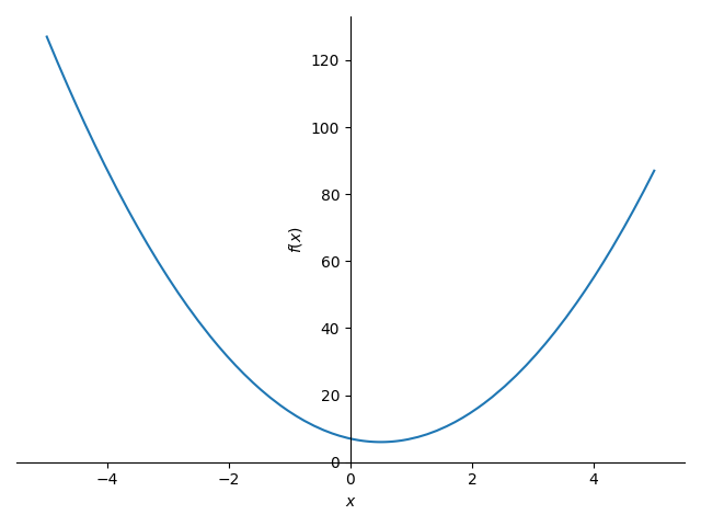
f = 4*x**2 - 4*x + 7
print("#", f )
print("#",myHeihokansei(f))
print("#",myHeihokansei(f).expand())
print("#",myHeihokanseiABC(f))
plot (f,(x,-5,5))
# 4*x**2 - 4*x + 7
# 4*(x - 1/2)**2 + 6
# 4*x**2 - 4*x + 7
# (4, 1/2, 6)
引数追加。(2023/07/19)
以下の関数単体では、実行できません。
def myHeihokansei(f,t):
g = Poly(f).all_coeffs()[0]*( t - h )**2 + k
ans=solve( f - g, [ h, k ] )
ff=Poly(f).all_coeffs()[0]*(t-ans[0][0])**2+ans[0][1]
return ff
sympyで(微分diff関数を使って)
省略(極値から、solveを使って式変形をする。)
sympyで(最小値minimum関数を使って)
省略(最小値から、solveを使って式変形をする。)
以下はpycharmで作図です。縦横比が異なります。
参考
wikipediaで
googleで
過去問の内部検索
大学入試数学問題集成様
いつもの? sympyの実行環境と 参考のおすすめです。
・以下ができたら、助かります。指定と全部です
