前の記事にて、新型コロナウイルスとどのように付き合っていくべきか、日本の場合に関して考察を進めてみた。
前記事:https://qiita.com/mashino-satoshi/items/ad59057dab52308eebdd
実際の感染者数の推移を元にSIRモデルのグラフを回帰して分析を進めたが、数学的な妙理が働くためなぜそのような動きをするのか疑問に感じる方が多かったらしく、まずはこの点に関して深掘りしていく。
また、前回の記事においては緊急事態宣言の発出により感染率が半分にまで減らせることを前提として話を進めてきたが、こちらの値も色々と動かしながらグラフがどう変動するかに関して見ていきたい。
感染率、回復率、未感染者数の関係
例えば前回の記事において、色々なパターンでの最も適した「緊急事態宣言の発出日」を算出したが、「総感染者数を最も減らす」にはピークのちょっと手前で発出するのが最も効果的という結果が出た。
参考:前記事
なぜこうなるのか。
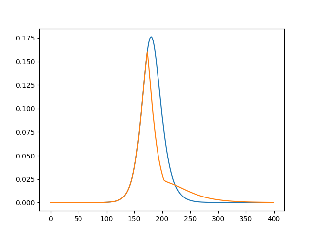
まず、以下のグラフは前の記事の流用であるが、最も総感染者数を減らすことができるであろう緊急事態宣言の発出日に宣言を発出した際のSIRモデルである。

そして、以下に感染者数(I + E)の数を「対策未実施」のものと比較してみた。

感覚的には、総感染者数を減らす対策をとったグラフ(橙)の方が未対策のグラフ(青)よりも面積が小さいことで、総感染者数を低く抑えることができるのだと感じることができる。
数学的には、「自粛前」「自粛期間中」「自粛後」の3期間のグラフをそれぞれ別個に積分し、得られた関数の最小値を得られる自粛期間開始日が最適な発出日として得られることになる。
【補足】
感染がその時点で拡大するか縮小するかは、以下の数式によって決定する。
Sn\frac{β}{γ}>1
β:感染率、γ:回復率
ここでSnは「ある時点での未感染者数」であるとすると、この不等式が成立する場合に感染者数は増加する。
すなわちSnの初期状態はほぼ1(全人口)であるので、β/γが1より大きければ感染が拡大していくことになる。
未感染者数は時間の経過とともに減っていくので、上記の式の左辺は時間の経過とともに減少しピークを境にマイナスへ転向する。
感覚的には、ピーク時を巻き込んで自粛期間を設定し自粛期間が終了する頃に左辺がマイナスになっているような状態になるようにすれば、あとは感染が縮小していくだけになり全体としての数を減らすことに繋がる。
自粛による軽減率と自粛期間
前回の記事においては、自粛期間中は感染率を半分にまで減らすことができるという仮定に基づいて分析を進めたが、そもそもがこの半分という軽減率はそれだけでかなり怪しい。
前提として「感染率を半分にまで落としてくださいね〜」と言ってきっかり半分に落ちてくれるほどウイルスというものは御し易いわけがなく、当然どれだけ軽減できるのかを事前に数値化するのは至難の技である。
事後的にですら難しいだろう。
ただ、例えば「マシンガンを持った機動隊が街中をうろついていて、不用意に出歩くと射殺される」のであれば軽減の効果はそれはそれは大きいだろうし、その大小に応じた議論は可能なのではなかろうかと思う。
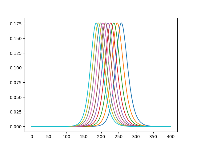
これを視覚的に明らかにするため、軽減率を0%から100%までの10%刻みでグラフ化したものを一つの図にプロットしてみる。
今回は前提として、自粛開始は76日目に開始されたものとする。
また、感染率や回復率などの値は前回の記事のものを流用する。
ソース:https://github.com/mashinosatoshi/corona_japanese_infection_analyzation/blob/master/6-1_compare_reduction_rate.py

基本的には、軽減率が高ければ高いほどにピークを後ろ倒しにできることになる。
ただ、ピーク時の最大患者数に全くといっていいほど変化が見られず、試しに「自粛の期間」を30日から伸ばすことで、どれだけの効果が得られるかを見てみる。
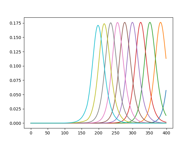
まずは90日間。

自粛期間分だけさらに後ろ倒しになるが、やはりピーク時の最大数に関してはあまり減っておらず望むような軽減結果は得られていない。
さらに期間を300日にすると、以下のようになる。

見やすさのため、横軸の日付が1000日まで伸びているのでご注意を。
ここまで期間を伸ばしてようやく、自粛による効果が目に見えて出てきているように見受けられる。
この中で、最も望んだ効果を発揮できてそうに見えるグラフは軽減率70%のものである。
つまりこれは感染率は「あまり軽減させすぎても望む結果が得られるとは限らない」ということを意味する。
また、本当に「感染拡大を可能な限り平坦にしたい」のであるならば、どれくらいの軽減効果を見込んだとしても自粛期間は30日間ではどう考えても短く、おそらくスパンとしては年単位で考える必要がある。
結論としては、緊急事態宣言による自粛によって得たい効果を得るためには、少なくとも「自粛の期間にピークを巻き込む」必要があり、かつ「軽減させすぎない」という絶妙なさじ加減が求められる。
前提としてこの分析に用いている感染率や回復率といった値は、そもそもが力技で雑に回帰したものであるのでピークが確実に7月下旬に来るという保証はない。
である以上、この期間設定に関する議論もあくまで参考程度のものであるとご理解いただきたい。