概要
この記事はArduino Advent Calendar 2015 21日めの記事です。
遅くなって申し訳ありません。
今回は自作シールドについて紹介したいと思います。
BeginnerShield
どんなシールドか
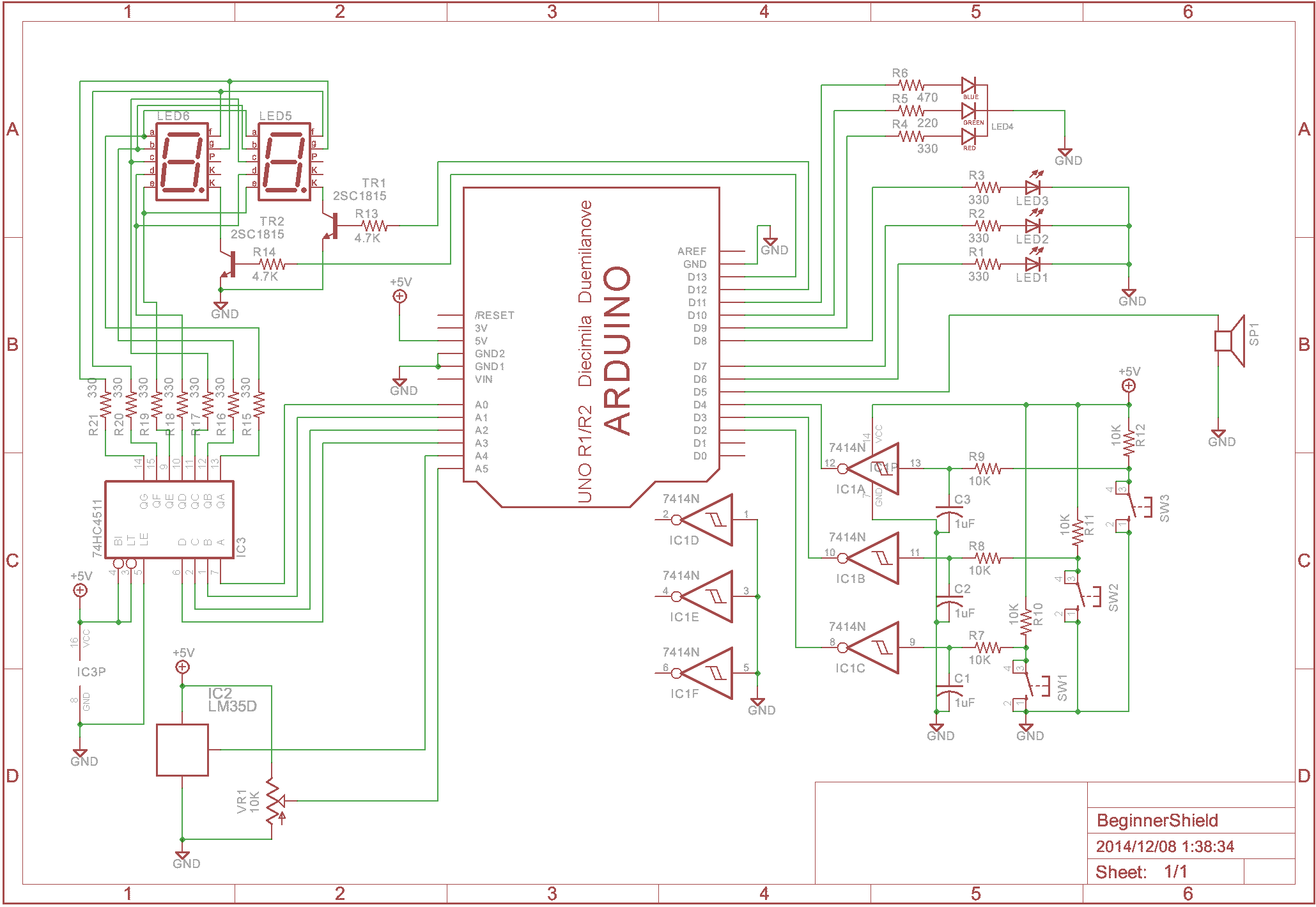
BeginnerShieldはその名の通り、初心者が使うシールドです。
Arduino(組み込み)を初めて勉強しようとしている人の敷居を下げるために作成しました。

初心者が勉強しようとするとき、ブレッドボードや各種素子を用意しなければならずソフトウェアとハードウェアを両方扱うので大変です。
なのでまずはソフトウェアの学習に専念できるように、よく使用する素子などを搭載してオールインワンで学習できる環境をものを作成しました。
より詳しくはGitHubに書いていますのでよければそちらも見て下さい。
搭載機能
次のような素子を搭載しています。
- LED
- R,G,B各一色
- フルカラーLED
- 7セグメントLED
- タクトスイッチ
- 可変抵抗
- 温度センサー
- 圧電スピーカー
学習環境
BeginnerShieldを作成するにあたって、基板だけではなく学習環境自体を整備したいと考えGitHub上に情報を公開しました。
GitHubのサンプルページに各素子の使い方を説明しながらサンプルプログラムを載せています。
まだ3つしかないですが、随時執筆していく予定です。
反省点
今回はじめてまともな回路を作成するにあたり、回路はまじめに作ってきたつもりです。(配線は自動ですが…)
しかし、ちょっと冗長にしすぎたようで次のミスが有りました。
スイッチ回路を丁寧にチャタリング防止回路を含めていたのですが、AVRの仕様を調べたところ入力ポートはすべてシュミットトリガになっているので7414は入りませんでした。PICマイコンの頃の感覚でやっていたのでちょっと無駄になってしまいました。(更に言うと内臓プルアップあるのでキャパシタだけでも良かった気が…)
シールド作成
このシールを作成するにあたりPCB CADソフトとしてEagleを使用しました。
今回が初めての基板作成だったので本屋で「プリント基板CAD Eagleでボード作り」という本を購入して読みながら作成しました。
今までユニバーサル基板でしかやって来ませんでしたがなんとかなるものですね。
幾つかミスはあったものも動作には問題ないものでした。

基盤の配線は面倒だったので全部自動配線ですましたせいでちょっとイケてないです。
基板を作成したあと、発注はメジャーなところでFusionPCBにお願いしました。
これは中国のSeedStudioが提供しているサービスでなんといっても安さが魅力です。
基板10枚で送料込み30ドル未満です。
ちょうど去年の今頃最初の試作版を発注しました。
発注から到着までだいたい20日程度かかったと思います。
実装して動作チェックを行ったあとは数枚友人に上げました。
そして今年9月に山口県でYamaguchi Mini Maker Faire(YMMF)が行われたのですがそれに合わせて少し修正したRev1.1を作成しました。
今回は赤色基板にしたかったので、カラー基板の追加料金の掛からないElecrowというサービスを利用しました。FusionPCBとほとんど値段は変わりません。
発注がぎりぎりになったのでFedExで送ってもらったので追加で20ドルほど払いました。
ちょっとこだわって裏面をにわかお面にしました。(それで赤色基板にしたかった)
YMMFではこの基板の展示と、最初の緑バージョンの基板あまりの無料頒布を行いました。
その時に渡した方のお一人がきちんと実装されたようでYouTubeに動画を載せてくれていました。
こうやって自分の作ったものが使われているのを見ると嬉しいですね。
その後
こんな感じで基板を作りながら資料の拡充を目指しています。
最近は少し仕事が忙しく作業できずにいますが年が明けたらまた頑張りたいと思います。
そして、今回第3弾の発注を行います。(Rev1.2)
シルク印刷やボリュームの向き等がおかしかったので少し修正しています。
また配線ももう少しこだわって裏面グランドベタくらいはやりたいなと思っています。
そして今回は正式に基板を有料頒布したいと思っています。
来年1月の23日、24日に福岡で「つくると!」というイベントが行われます。
そこで出展するのでその時に頒布予定です。
初心者むけということもあってあまり高くはしたくないので実装済みのもので1500円、組み立てキットが1200円くらいで販売できたらいいなと思っています。(まだ未定です)
最後に
まとまっていない文章を最後まで読んでいただきありがとうございます。
本当は休みのうちに文章を練って投稿しようと考えていたのですが忙しくて作業できずに当日になってしまいました。
ちょっと余裕ができたらおかしな所を修正いたします。
今回はじめてシールドを作成してみて、意外と簡単にできたのでみなさんも思いついたものは気軽に作ってみてください。
