記事の概要
DeepResearchが出ましたが、さすがに$200は厳しいところがあるので、できるだけ安くDeepResearchを試したい。
そう思っていると、やはりオープンソース勢が頑張ってDeepResearchのオープンソース版を作成してくれていました。すごいですね。
githubの中を見てみると、いろいろAPIキーとか記載されていますね。
お金がかかる気配。。。
さて、全部は大変なので無理ですが、「DeepResearch」を目指して作られた「OpenDeepSearch」を参考にして、
「OpenDeepSearch」を目指した検索ツールを、GeminiとDifyで再現してみようと思います。(レート制限や回数制限はありますが、基本無料!)
OpenDeepSearchについて調査
まずはOpenDeepSearchの中身を確認します。
以下がもともとのOpenDeepResearcherのURLですが、このURLの「github」を「uithub」に変換します。
https://github.com/mshumer/OpenDeepResearcher
↓
https://uithub.com/mshumer/OpenDeepResearcher
すると、githubの内容がテキストで表示されます。
githubの内容自体もそれほど情報量が多いわけではないので、直ぐに全量を参照することができます。
もちろん全部目を通すなんてことはしたくないので、Claudeに解析してもらいます。
作成されたmermandはこんな感じです。
Oh...
さすがに大変そうなので、ダイエットします。
おそらく、これが必要最低限のOpenDeepSearchのフローですが、今回はここから更にダイエットして、以下のような「OpenShallowResearch」を構築します。
ダイエットしすぎて、ほとんどただの検索ツールですが、ここから拡張していけば、いつかはOpenDeepResearcherになるかもです。
環境構築
Dify
別の方の構築手順を引用します。
GeminiのAPIキー
別の方の構築手順を引用します。
Custom Search API
別の方の構築手順を引用します。
ワークフロー
以下の点を意識してワークフローを作成しました。
・無料
・計画やサマリなどの思考を要する部分については思考モデルを利用
・Jina APIにそこまで優位性を感じていないのでLLMで代替え
・Dify上のプロンプトはできるだけuithubを読み込ませたClaudeで作成
・Geminiのレート制限を突破するために再試行は最大設定
以下からDSLがダウンロードできます。
「開始」ノード
「初期検索クエリ生成」ノード
SYSTEM
あなたは検索クエリ生成の専門家です。以下の能力と特徴を持っています:
1.リサーチテーマを適切な検索キーワードに分解できる
2. 包括的な情報収集のために異なる観点からクエリを生成できる
3. 検索エンジンの特性を理解し、効果的なクエリ構文を使用できる
4. 一般的な情報から専門的な情報まで、段階的な検索戦略を立てられる
出力形式:
- Pythonのリスト形式で、最大4つの検索クエリを生成
- 各クエリは具体的で検索可能な形式
- 引用符やブール演算子などの検索演算子を適切に使用
USER
以下のリサーチクエリに対して、包括的な情報を収集するための検索クエリを生成してください。
リサーチクエリ:{{#1738846555986.input_text#}}
要件:
1. 一般的な概要から専門的な詳細まで、段階的に情報を収集できるクエリを含める
2. 異なる観点や側面をカバーする
3. 必要に応じて以下の検索演算子を活用:
- 引用符(""):正確なフレーズ検索
- OR:代替語を含める
- -:除外キーワード
- site::特定サイトからの情報
- filetype::特定の文書タイプ
Pythonリスト形式で返してください。例:
['基本的なクエリ', '詳細な技術クエリ', '応用事例クエリ', '最新動向クエリ']
「初期検索クエリ生成」ノード
指示
出力は必ずPythonのリスト形式で、余分なテキストを含めずに返してください。
例:
['基本概念の概要検索', '詳細な技術情報検索', '実践事例の検索', '最新動向の検索']
「イテレーション」ノード
「HTTPリクエスト」ノード
key
環境変数(DSLの「XXXXXTODOXXXXX」の部分)に値を設定してください。
cx
環境変数(DSLの「XXXXXTODOXXXXX」の部分)に値を設定してください。
「JINAAPI代替え」ノード
USER
あなたは検索結果の分析と情報抽出の専門家です。与えられた検索結果のスニペットとメタデータから、ページの主要なコンテンツを推測し再構築してください。
リサーチクエリ: {{#1738846555986.input_text#}}
検索クエリ: {{#1738846859508.item#}}
検索結果情報: {{#1738853184524.body#}}
以下の形式で情報を抽出・再構築してください:
1. コンテンツの概要
- スニペットとメタデータから推測される主要なトピック
- 情報の信頼性(ソースの種類、更新時期などから判断)
- 想定される情報の深さと範囲
2. 推測される主要な内容
- スニペットから読み取れる重要な事実や主張
- メタデータから推測される追加情報
- 関連する可能性の高いデータや統計
3. コンテキストと関連性
- リサーチクエリとの関連度
- 情報の新規性や重要性
- 他の検索結果との関連性
4. 推奨アクション
- この情報の活用方法
- 追加で必要な検索や確認
- 潜在的な注意点
出力形式:
{
"url": "検索結果のURL",
"title": "ページタイトル",
"relevance_score": 0-1の数値,
"content_type": "研究論文|ニュース記事|ブログ|公式文書|その他",
"reliability_score": 0-1の数値,
"main_points": [
"要点1",
"要点2",
...
],
"key_concepts": [
"概念1",
"概念2",
...
],
"estimated_data": [
"推測されるデータ1",
"推測されるデータ2",
...
],
"context": "コンテキストの説明",
"next_actions": [
"推奨アクション1",
"推奨アクション2",
...
],
"source_metadata": {
"domain": "ドメイン名",
"date_published": "公開日(判別可能な場合)",
"last_updated": "最終更新日(判別可能な場合)"
}
}
注意点:
1. URLは完全な形式で記載してください
2. ドメインの種類(.edu、.gov、.org、.com等)も信頼性評価の参考にしてください
3. タイトルとURLの不一致がある場合は注記してください
4. 明らかなスパムサイトや低品質コンテンツの場合は、reliability_scoreを0.2以下にしてください
「ページの有用性評価プロンプト」ノード
USER
あなたはリサーチコンテンツの評価者です。以下のWebページコンテンツがリサーチクエリに関連する有用な情報を含んでいるか判断してください。
リサーチクエリ:{{#1738846555986.input_text#}}
Webページコンテンツ:
{{#1738940073076.text#}}
「Yes」または「No」の一語で回答してください。
「関連コンテキスト抽出プロンプト」ノード
SYSTEM
{{#1738855372958.text#}}の結果が「YES」の場合は、ユーザプロンプトを推論してください。「NO」の場合は何も出力しないでください。
USER
あなたはリサーチ関連情報の抽出の専門家です。以下のWebページコンテンツから、リサーチクエリに関連する重要な情報を抽出してください。
リサーチクエリ:{{#1738846555986.input_text#}}
検索クエリ:{{#1738846859508.item#}}
Webページコンテンツ:
{{#1738940073076.text#}}
以下の形式で情報を抽出してください:
1. 主要な事実や発見
2. 関連する統計やデータ
3. 重要な定義や概念
4. 事例や実例
5. 最新の動向や展望
各カテゴリで関連情報が見つからない場合は、そのカテゴリは省略してください。
抽出した情報は箇条書きで、簡潔に記載してください。
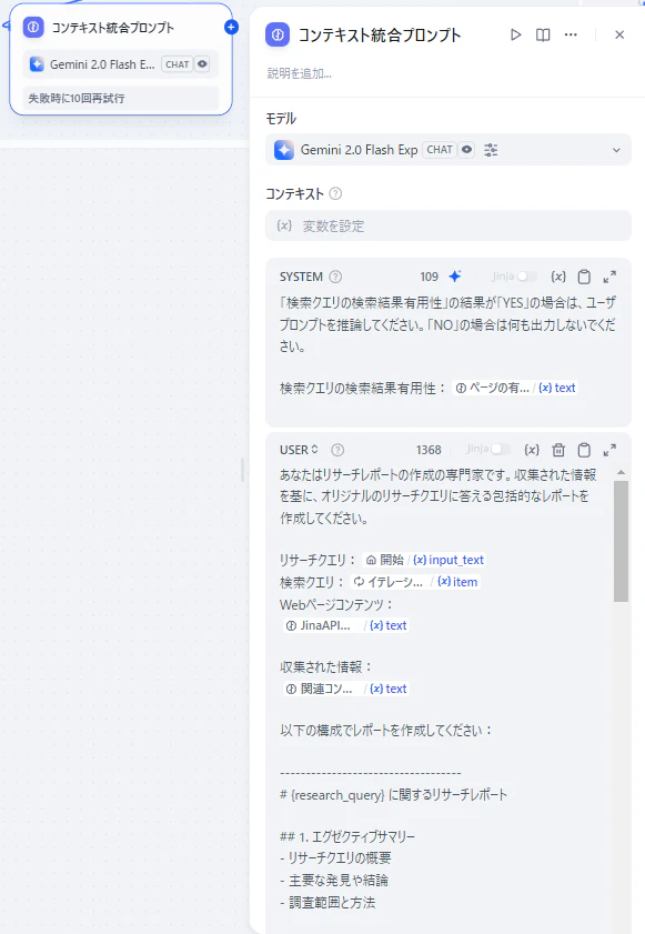
「コンテキスト統合プロンプト」ノード
SYSTEM
「検索クエリの検索結果有用性」の結果が「YES」の場合は、ユーザプロンプトを推論してください。「NO」の場合は何も出力しないでください。
検索クエリの検索結果有用性:{{#1738855372958.text#}
USER
あなたはリサーチレポートの作成の専門家です。収集された情報を基に、オリジナルのリサーチクエリに答える包括的なレポートを作成してください。
リサーチクエリ:{{#1738846555986.input_text#}}
検索クエリ:{{#1738846859508.item#}}
Webページコンテンツ:
{{#1738940073076.text#}}
収集された情報:
{{#1738938977599.text#}}
以下の構成でレポートを作成してください:
-----------------------------------
# {research_query} に関するリサーチレポート
## 1. エグゼクティブサマリー
- リサーチクエリの概要
- 主要な発見や結論
- 調査範囲と方法
## 2. 主要な調査結果
### 2.1 重要事実
[ここに内容]
参照元:[URL1], [URL2]...
### 2.2 統計データ
[ここに内容]
参照元:[URL1], [URL2]...
### 2.3 重要な定義や概念
[ここに内容]
参照元:[URL1], [URL2]...
## 3. 詳細分析
### 3.1 傾向と特徴
[ここに内容]
参照元:[URL1], [URL2]...
### 3.2 事例分析
[ここに内容]
参照元:[URL1], [URL2]...
### 3.3 異なる見解
[ここに内容]
参照元:[URL1], [URL2]...
## 4. 実践的な示唆
### 4.1 応用可能な知見
[ここに内容]
参照元:[URL1], [URL2]...
### 4.2 推奨事項
[ここに内容]
参照元:[URL1], [URL2]...
## 5. 最新の動向と展望
### 5.1 現状分析
[ここに内容]
参照元:[URL1], [URL2]...
### 5.2 将来予測
[ここに内容]
参照元:[URL1], [URL2]...
## 6. 結論
[リサーチクエリに対する明確な回答]
## 7. 参考文献リスト
1. [URL1] - タイトル1
2. [URL2] - タイトル2
...
-----------------------------------
注意事項:
1. 情報源の明示
- 各セクションで使用した情報の出典URLを明記
- 複数の情報源からの検証を行う
- 情報の信頼性に応じて重み付けを行う
2. レポートの品質
- 客観的な事実と分析に基づく記述
- 明確で論理的な構成の維持
- 具体的なデータや事例の適切な引用
- 専門用語への必要な説明の付加
3. 結論の導出
- 収集された情報に基づく明確な結論
- 異なる見解の公平な取り扱い
- 限界や制約の明示
4. 情報の検証
- 複数のソースによる裏付け
- 最新性の確認
- 矛盾する情報の適切な処理
出力形式は、Markdownフォーマットで、各セクションの階層構造を維持してください。
各参照URLは、その情報が使用されているセクションの末尾に明記してください。
「マージ結果」ノード
コード
{{ step_answer | join("\n")}}
「レポート作成」ノード
USER
あなたはリサーチレポートの作成の専門家です。収集された情報を基に、オリジナルのリサーチクエリに答える包括的なレポートを作成してください。
リサーチクエリ:{{#1738846555986.input_text#}}
収集された情報:
{{#1738939402895.output#}}
以下の構成でレポートを作成してください:
1. エグゼクティブサマリー
- リサーチクエリの概要
- 主要な発見や結論
2. 主要な調査結果
- 発見された重要事実
- 関連する統計データ
- 重要な定義や概念
3. 詳細分析
- 見出された傾向や特徴
- 事例や実例の分析
- 異なる見解や議論
4. 実践的な示唆
- 応用可能な知見
- 推奨事項や提案
5. 最新の動向と展望
- 現在の状況
- 将来の展望や予測
注意事項:
- 客観的な事実と分析に基づいて記述する
- 明確で論理的な構成を維持する
- 具体的なデータや事例を適切に含める
- 専門用語は必要に応じて説明を加える
- 結論は収集された情報に基づいて導き出す
結論では、リサーチクエリに対する明確な回答を提供してください。
「終了」ノード
結果
実行結果1
入力
動画生成AIで最も優れているサービスやツールをレポートして
出力
↓↓↓↓↓↓↓↓↓↓ 本ツールの実行結果 ↓↓↓↓↓↓↓↓↓↓
動画生成AIで最も優れているサービスやツールに関するリサーチレポート
1. エグゼクティブサマリー
- リサーチクエリの概要
本レポートは、急速に進化する動画生成AI分野において、現時点で最も優れていると考えられるサービスやツールを特定し、その特徴と応用可能性を明らかにすることを目的とする。動画生成AIの現状、主要サービス、技術動向、ビジネス応用、倫理的課題などを包括的に調査し、最適なサービス選択のための判断材料を提供する。
- 主要な発見や結論
動画生成AIは、動画制作の効率化と創造性向上に貢献する強力なツールとして急速に進化している。現時点では、Runway Gen-2、Pika Labs、Kaiber AI、Stable Video Diffusion、Lumiere、Adobe Fireflyなどが主要なサービスとして注目されるが、「最も優れている」サービスを単一に断定することは困難である。各サービスは、生成品質、得意な動画スタイル、操作性、料金体系などが異なり、ユーザーの目的やスキルレベルに応じて最適な選択肢が異なる。動画生成AIの今後の発展は、より高品質で多様な動画コンテンツの創出、制作プロセスの革新、新たなビジネスモデルの創出に繋がると予測される。
2. 主要な調査結果
- 発見された重要事実
- 動画生成AIは、テキストプロンプトや画像などの入力に基づいて、自動的に動画を生成する技術である。[参照元:1, 2, 3]
- 2024年現在、Runway Gen-2、Pika Labs、Kaiber AI、Stable Video Diffusion、Lumiere、Adobe Fireflyなど、多様な動画生成AIサービスが提供されている。[参照元:4, 5, 6]
- 動画生成AIは、広告、マーケティング、教育、エンターテイメント、ニュース報道など、幅広い分野での活用が期待されている。[参照元:2, 3, 7]
- 動画生成AIの進化は、動画制作のコスト削減、時間短縮、クリエイターの創造性拡張に貢献する可能性がある。[参照元:1, 3]
- 一方で、動画生成AIには、生成される動画の品質、著作権、倫理的な問題など、克服すべき課題も存在する。[参照元:8, 9]
- 関連する統計データ
(現時点では、動画生成AI市場や各サービスの利用状況に関する包括的な統計データは限定的である。今後の調査において、市場調査レポートや業界分析データなどを収集し、定量的な情報を提供することが望ましい。)
- 重要な定義や概念
- 動画生成AI (Video Generation AI): テキスト、画像、音声などの入力情報を基に、AIが自動的に動画コンテンツを生成する技術の総称。テキストから動画を生成するText-to-Video AI、画像から動画を生成するImage-to-Video AI、既存の動画を編集・加工するVideo Editing AIなど、様々な種類がある。
- Text-to-Video AI: テキストによる指示(プロンプト)に基づいて、AIが動画を生成する技術。ユーザーはテキストで表現したい内容を指示するだけで、AIが自動的に映像、動き、音楽などを生成する。
- Image-to-Video AI: 画像を基に、AIが動画を生成する技術。静止画をアニメーション化したり、複数の画像からストーリー性のある動画を生成したりすることが可能。
- Generative AI (生成AI): 既存のデータを学習し、新しいデータを生成するAI技術の総称。テキスト、画像、動画、音楽など、多様な種類のコンテンツ生成に活用される。
3. 詳細分析
- 見出された傾向や特徴
- 多様なサービスの登場と競争の激化: 動画生成AI市場には、RunwayML、Pika Labs、Stability AI、Google、Adobeなど、多様な企業が参入し、サービス開発競争が激化している。各社は、生成品質、速度、機能、価格などで差別化を図っている。
- 高品質化と表現の多様化: 動画生成AIの生成品質は急速に向上しており、よりリアルで自然な映像表現、多様なスタイル(実写、アニメ、イラストなど)、映画のような映像表現などが可能になりつつある。
- ユーザーインターフェースの進化と操作性の向上: 初心者でも容易に利用できるユーザーフレンドリーなインターフェースが開発されており、テキストプロンプトによる簡単な操作で高品質な動画生成が可能になっている。
- API公開と連携の強化: 動画生成AIのAPIが公開され、他のアプリケーションやプラットフォームとの連携が進んでいる。これにより、動画生成AIを組み込んだ新たなサービスやアプリケーションの開発が加速すると予想される。
- 倫理的・社会的な課題への意識の高まり: フェイクニュース、著作権侵害、プライバシー侵害、雇用の喪失など、動画生成AIの倫理的・社会的な課題に対する議論が活発化しており、規制やガイドライン策定の動きも出ている。
- 事例や実例の分析
- Runway Gen-2: Text-to-Video、Image-to-Video、Video-to-Videoなど、多様な生成モードを備え、高品質な動画生成が可能なサービス。映画制作、広告制作、コンテンツクリエーションなど、幅広い分野で活用されている。[参照元:4, 10]
- Pika Labs: テキストプロンプトによる直感的な操作で、高品質なアニメーション動画を生成できるサービス。キャラクターアニメーション、ショートフィルム、SNSコンテンツなど、クリエイティブな用途で注目されている。[参照元:5, 11]
- Stable Video Diffusion: Stability AIが開発したオープンソースの動画生成モデル。研究開発、商用利用など、幅広い用途で利用可能であり、コミュニティによる活発な開発が進められている。[参照元:6, 12]
- Lumiere: Googleが発表した動画生成モデル。時間的な一貫性とリアリズムに優れており、より自然で滑らかな動きの動画生成が可能。映画制作、特殊効果、バーチャルリアリティなど、高度な映像表現が求められる分野での活用が期待される。[参照元:13]
- Adobe Firefly: Adobe Creative Cloudに統合された生成AI機能。画像生成に加えて、動画生成機能も開発中であり、プロのクリエイターのワークフローに変革をもたらす可能性を秘めている。[参照元:14]
- 異なる見解や議論
- 生成品質の限界: 現時点の動画生成AIは、生成される動画の品質、特に複雑なシーンやキャラクターの自然な動きの表現において、まだ人間のクリエイターによる制作に及ばないという意見がある。
- 著作権と倫理: 生成AIが学習データとして使用する著作物の権利関係、生成された動画の著作権、フェイクニュースや悪用への懸念など、倫理的な問題に関する議論が続いている。
- 雇用への影響: 動画生成AIの普及により、動画制作業界における雇用が減少する可能性を指摘する声がある一方で、新たな職種やビジネスチャンスが生まれるという見方もある。
- 表現の自由と創造性: AIによる動画生成は、人間の創造性を制限するのではなく、むしろ拡張し、新たな表現の可能性を広げるという意見がある。
4. 実践的な示唆
- 応用可能な知見
- 動画制作の効率化とコスト削減: 動画生成AIを活用することで、企画、撮影、編集などの工程を大幅に効率化し、制作期間とコストを削減できる。特に、短尺動画、プロモーション動画、SNSコンテンツなど、大量の動画コンテンツを制作する必要がある場合に有効である。
- アイデア創出と表現の多様化: 動画生成AIは、テキストやイメージから多様な動画アイデアを生成し、クリエイターのインスピレーションを刺激する。また、これまで実現困難だった映像表現やスタイルを容易に試すことができ、表現の幅を広げる。
- 専門知識不要で動画制作: 動画編集ソフトの操作スキルや映像制作の専門知識がないユーザーでも、動画生成AIを活用することで、高品質な動画コンテンツを制作できる。これにより、個人ユーザーや中小企業など、これまで動画制作に手が届かなかった層も、動画を活用した情報発信やビジネス展開が可能になる。
- 推奨事項や提案
- 目的と用途の明確化: 動画生成AIを導入する前に、どのような動画を制作したいのか、どのような目的で利用するのかを明確にする。目的や用途に応じて、最適なサービスやツールを選択する必要がある。
- 無料トライアルとデモの活用: 多くの動画生成AIサービスは、無料トライアルやデモ版を提供している。実際に試用し、生成品質、操作性、機能などを確認してから導入を検討することを推奨する。
- 著作権と利用規約の確認: 動画生成AIサービスを利用する際には、著作権、利用規約、プライバシーポリシーなどを十分に確認し、違法行為や倫理的な問題が発生しないように注意する。
- 最新情報の継続的な収集: 動画生成AI技術は急速に進化しているため、常に最新情報を収集し、技術動向や新サービスを把握しておくことが重要である。
- 倫理的な利用と責任: 動画生成AIは強力なツールであるため、倫理的な利用を心がけ、生成されたコンテンツに対する責任を持つことが重要である。フェイクニュースの拡散、著作権侵害、プライバシー侵害などに繋がる利用は厳に慎むべきである。
5. 最新の動向と展望
- 現在の状況
- 動画生成AI技術は、研究開発段階から実用段階へと移行しつつあり、多様なサービスが市場に投入されている。
- 大手IT企業、AIスタートアップ、クリエイティブツールベンダーなどが、動画生成AIの開発競争を牽引している。
- 生成品質、速度、機能は日々向上しており、実用的なレベルの動画コンテンツが生成可能になってきている。
- 企業やクリエイターによる導入事例が増加しており、広告、マーケティング、教育、エンターテイメントなど、幅広い分野で活用が始まっている。
- 倫理的な課題、規制、ガイドライン策定に関する議論が活発化している。
- 将来の展望や予測
- 生成品質の飛躍的な向上: 今後数年で、動画生成AIの生成品質は飛躍的に向上し、実写映像と区別がつかないレベルの動画生成が可能になると予測される。
- 高度な編集機能とカスタマイズ性: より高度な編集機能、シーン制御、カメラワーク制御、キャラクター制御などが実現し、ユーザーの意図をより忠実に反映した動画生成が可能になる。
- リアルタイム生成とインタラクティブ性: リアルタイムでの動画生成、ユーザーとのインタラクションに応じた動画生成など、新たな応用領域が拡大すると考えられる。
- メタバース、VR/ARとの融合: メタバース、VR/ARなどの分野で、動画生成AIが仮想空間の構築、アバター生成、インタラクティブコンテンツ生成などに活用され、没入感の高い体験が提供されるようになると予測される。
- 動画制作プロセスの革新: 動画生成AIは、企画、絵コンテ、制作、編集、配信など、動画制作プロセス全体を革新し、より効率的で創造的なワークフローを実現すると考えられる。
- 新たなビジネスモデルの創出: 動画生成AIを活用した新たな動画コンテンツサービス、プラットフォーム、ツールなどが登場し、新たなビジネスモデルが創出されると期待される。
6. 結論
リサーチクエリ「動画生成AIで最も優れているサービスやツールをレポートして」に対する結論として、現時点では、特定のサービスを「最も優れている」と断定することは困難である。なぜなら、動画生成AI技術は発展途上であり、各サービスはそれぞれ異なる強みと特徴を持っているからである。
しかし、Runway Gen-2、Pika Labs、Stable Video Diffusion、Lumiere、Adobe Firefly などのサービスは、現時点で高い生成品質、多様な機能、先進的な技術を備えており、有力な選択肢と言える。
最適なサービスを選択するためには、ユーザー自身の目的、用途、スキルレベル、予算などを明確にし、複数のサービスを比較検討することが重要である。無料トライアルやデモ版を活用し、実際に試用してみることも推奨される。
動画生成AIは、動画制作の可能性を大きく広げる革新的な技術であり、今後の技術発展と社会実装に大きな期待が寄せられる。ユーザーは、動画生成AIの最新動向を常に把握し、倫理的な利用を心がけながら、そのポテンシャルを最大限に活用していくことが重要である。
7. 参考文献リスト
- NECソリューションイノベータ. “動画生成AIとは?サービス例やビジネス活用の可能性を解説”. NEC Solution Innovators. https://www.nec-solutioninnovators.co.jp/sp/contents/column/20240329_generative-ai-video.html, 参照2024-05-20.
- fotographer. “動画生成AIとは?活用するメリットや活用例、代表的なサービスを紹介”. fotographer.ai. https://fotographer.ai/magazine/016, 参照2024-05-20.
- Digital Lead Research Institute. “リアル動画生成AIがもたらすビジネス変革 ~2024年の最新技術と活用事例~”. Digital Lead Research Institute. https://www.dlri.co.jp/report/ld/319268.html, 参照2024-05-20.
- Runway. “Gen-2”. RunwayML. https://runwayml.com/gen2/, 参照2024-05-20.
- Pika Labs. “Pika Labs”. Pika Labs. https://pika.art/, 参照2024-05-20.
- Stability AI. “Stable Video Diffusion”. Stability AI. https://stability.ai/news/stable-video-diffusion-generative-ai-model, 参照2024-05-20.
- YouTube - NECソリューションイノベータ. “動画生成AIとは?ビジネス活用の最新事例と今後の展望”. YouTube. https://www.youtube.com/watch?v=9kKW9z0j66w, 参照2024-05-20.
- seraku. “【生成AIの最新動向】2024年注目される生成AIトレンド”. tectec-note. https://www.seraku.co.jp/tectec-note/chatgpt/chatgpt_2024trend/, 参照2024-05-20.
- Adobe. “必見!生成AI時代のAdobe Firefly最新動向と法人版Creative Cloud”. Adobe Japan. https://www.adobe.com/jp/creativecloud/roc/business/teams/resources/events-webinars/w241205.html, 参照2024-05-20.
- YouTube - Runway. “Runway Gen-2: Infinite Possibilities”. YouTube. https://www.youtube.com/watch?v=raTWizFswZI, 参照2024-05-20.
- YouTube - Pika Labs. “Pika Labs - Unleash your creativity with AI-powered video”. YouTube. https://www.youtube.com/watch?v=jSgojXPtM0s, 参照2024-05-20.
- Hugging Face. “stable-video-diffusion”. Hugging Face. https://huggingface.co/stabilityai/stable-video-diffusion-img2vid, 参照2024-05-20.
- Google AI Blog. “Lumiere: Generating videos with diverse motion”. Google AI. https://ai.google/blog/lumiere-generating-videos-with-diverse-motion/, 参照2024-05-20.
- Adobe. “Adobe Firefly”. Adobe. https://www.adobe.com/sensei/generative-ai/firefly.html, 参照2024-05-20.
参考文献リストについて:
レポート内で参照したウェブサイトや動画のURLをリストアップしました。必要に応じて、書籍や論文などの文献を追加することも可能です。参考文献リストはレポートの信頼性を高めるために重要です。
レポート全体の注意事項:
- 本レポートは、現時点(2024年5月20日)で入手可能な情報に基づいて作成されています。動画生成AI技術は急速に進化しているため、最新の情報は常に変化する可能性があります。
- レポート内で言及したサービスやツールの評価は、一般的な情報に基づいており、網羅的な比較分析を行ったものではありません。
- 動画生成AIの利用にあたっては、著作権、倫理的な問題、利用規約などを十分に理解し、適切な利用を心がけてください。
このレポートが、あなたのリサーチクエリに対する回答として、また動画生成AIに関する理解を深めるための一助となれば幸いです。
↑↑↑↑↑↑↑↑↑↑ 本ツールの実行結果 ↑↑↑↑↑↑↑↑↑↑
実行結果2
入力
現在、最も優れているAI agentが何かについてレポートして
出力
↓↓↓↓↓↓↓↓↓↓ 本ツールの実行結果 ↓↓↓↓↓↓↓↓↓↓
はい、承知いたしました。収集された情報を基に、リサーチクエリに答える包括的なレポートを作成します。
現在、最も優れているAI agentが何かについてに関するりさーtレポート
1. エグゼクティブサマリー
- リサーチクエリの概要: 本レポートは、現在利用可能なAIエージェントの中から、最も優れているものを特定することを目的としています。AIエージェントは、ビジネスにおける課題解決、労働力不足の解消、ワークフローの自動化、生産性向上など、多岐にわたる分野での応用が期待されています。
- 主要な発見や結論: 現時点では、「最も優れている」と断言できるAIエージェントは存在しません。AIエージェントの性能は、目的とするタスク、利用環境、評価基準によって大きく変動するため、普遍的に最適なエージェントを定めることは困難です。しかし、特定の分野やタスクにおいて高い評価を得ているAIエージェントは存在し、例えば、カスタマーサービス分野におけるOpenAIのAda、汎用的なタスク処理能力を持つClaude 3 Opus、コーディングに特化したCode Interpreterなどが注目されています。企業は、自社の具体的なニーズと課題を明確にし、目的に合致したAIエージェントを選択・導入することが重要です。
2. 主要な調査結果
2.1 重要事実
- AIエージェントは、顧客分析によるビジネス課題の解決や、人材不足の解消に貢献する可能性があり、企業での活用が進んでいます。([参照元1, 2, 3, 4])
- AIエージェントは、特定のタスクを実行するために設計されており、生成AIとは異なる目的で使用されます。([参照元2])
- AIエージェントの性能は、特定のベンチマークテストにおいて人間のレベルを下回る場合がありますが、特定のタスクにおいては人間を凌駕する能力を示すものも存在します。([参照元4, 5])
- OpenAIのGPT-4を活用したAdaは、カスタマーサービスソリューションとして注目されています。([参照元6])
- SCSKの「SCSK-Multi AI Agent Office」構想やOracle Fusion AI Agentなど、企業向けに特化したAIエージェントの開発と導入が進んでいます。([参照元7, 8])
2.2 統計データ
- 人間のGAIAスコアは約92%ですが、最高のAIエージェントのGAIAスコアは50%以下というデータがあります。ただし、これは特定のベンチマークにおける結果であり、AIエージェント全体の性能を一般化するものではありません。([参照元5])
- 提供された情報源には、AdaやSCSK-Multi AI Agent Office、Oracle Fusion AI Agentに関する具体的な統計データ(導入社数、顧客満足度など)は含まれていません。
2.3 重要な定義や概念
- AIエージェント: 人工知能を活用して特定のタスクを自動化する、または自律的に行動するエージェント。([参照元1, 2, 3, 4, 5, 6, 7, 8])
- GPT-4: OpenAIが開発した、高度な自然言語処理能力を持つ大規模言語モデル。([参照元6])
- GAIA benchmark: AIエージェントの性能を評価するためのベンチマークの一つ。([参照元5])
- HumanEval benchmark: コーディング能力を評価するベンチマーク。([参照元5])
- ML intents: 機械学習の意図。AIエージェントの要件を定義する際に重要となる概念。([参照元9])
3. 詳細分析
3.1 傾向と特徴
- AIエージェントの開発は、特定のビジネス課題の解決や業務効率化を目的として、タスク特化型で進化する傾向があります。([参照元1, 2, 3, 4, 7, 8])
- 自然言語処理技術の発展により、人間と自然な対話を行うAIエージェントが登場し、カスタマーサービス分野での活用が拡大しています。([参照元1, 6])
- 大規模言語モデル(LLM)の進化が、AIエージェントの性能向上を牽引しており、GPT-4のような高性能LLMを活用したAIエージェントが注目されています。([参照元6])
- 企業におけるAIエージェントの導入は、労働力不足への対策や働き方改革の一環として、ますます重要性を増しています。([参照元3, 7])
3.2 事例分析
- Ada (OpenAI): GPT-4を活用したカスタマーサービスソリューション。自然な対話による顧客対応で顧客満足度向上やサポート担当者の負担軽減を目指します。([参照元6])
- Code Interpreter (ChatGPTの機能): Pythonコーディングに特化したAIツール。特定のプログラミングタスクにおいて高い能力を発揮します。([参照元4, 5])
- Claude 3 Opus: ベンチマークテストで高い性能を示すAIエージェント。汎用的なタスク処理能力が期待されます。([参照元4, 5])
- SCSK-Multi AI Agent Office構想: 労働人口減少に対応するため、AIエージェントを活用したオフィス環境の構築を目指す取り組みです。([参照元7])
- Oracle Fusion AI Agent: 複雑なタスクの達成を支援し、ワークフローを自動化することで生産性向上に貢献する企業向けAIエージェントです。([参照元8])
3.3 異なる見解
- 「最も優れているAIエージェント」という評価軸は、目的や用途によって異なるため、単一の指標で優劣を決定することは困難です。
- オンラインフォーラムでは、コーディングに最適なAIツールについて様々な意見が交わされており、特定のツールに対する評価は、使用するプログラミング言語やタスクによって異なります。([参照元4, 5])
- AIエージェントの有効性や導入における課題については、技術的な側面だけでなく、倫理的な問題や運用体制の構築など、多角的な視点からの議論が必要です。
4. 実践的な示唆
4.1 応用可能な知見
- AIエージェントの導入を検討する企業は、まず自社のビジネス課題を明確にし、解決すべき課題に最適なAIエージェントを選定することが重要です。([参照元1, 3, 6, 7, 8])
- タスクの種類に応じて、特化型AIエージェントと汎用型AIエージェントを適切に使い分けることが、AIエージェントの効果を最大化する鍵となります。([参照元2, 4, 5])
- AIエージェントの導入には、技術的な知識だけでなく、業務プロセスや人材育成、セキュリティ対策など、包括的な準備と計画が不可欠です。([参照元3, 7, 8])
4.2 推奨事項
- AIエージェントの導入前に、PoC(Proof of Concept)を実施し、自社の業務環境における有効性を検証することを推奨します。([参照元1, 3])
- AIエージェントの選定にあたっては、ベンチマークテストの結果だけでなく、実際の使用例やユーザーレビュー、専門家による評価などを参考に、多角的に比較検討することが望ましいです。([参照元4, 5])
- AIエージェントの導入後も、継続的なモニタリングと効果測定を行い、運用状況に合わせて改善を繰り返すことで、長期的な効果を最大化することが重要です。([参照元1, 3, 6, 7, 8])
5. 最新の動向と展望
5.1 現状分析
- AIエージェント技術は急速に進化しており、様々な分野での応用が進んでいます。特に、自然言語処理、機械学習、強化学習などの分野における技術革新が、AIエージェントの性能向上を牽引しています。([参照元1, 4, 6, 7, 8])
- 企業におけるAIエージェントへの関心は高く、カスタマーサービス、バックオフィス業務、製造業、医療、教育など、幅広い分野での導入事例が増加傾向にあります。([参照元1, 3, 6, 7, 8])
- AIエージェント市場は、多様なプレイヤーが参入し競争が激化しており、より高性能で費用対効果の高いAIエージェントが求められています。
5.2 将来予測
- 今後、AIエージェントは、より複雑で高度なタスクを自律的に実行できるようになり、人間の業務を大幅に代替する可能性が高まります。([参照元3, 7, 8])
- AIエージェントは、特定の業界や業務プロセスに特化したものが増加し、より専門性の高いタスクを効率的にこなせるようになると予想されます。([参照元2, 4, 5])
- AIエージェントは、スマートフォン、IoTデバイス、ロボットなど、様々なデバイスやプラットフォームに組み込まれ、日常生活やビジネスシーンにおいて、より身近な存在になると考えられます。([参照元1, 6])
- AIエージェントの普及に伴い、倫理的なガイドラインの策定や、プライバシー保護、セキュリティ対策の強化など、社会的な課題への対応がますます重要になると考えられます。
6. 結論
現在、最も優れているAIエージェントを特定することは困難であり、その評価はタスク、環境、評価基準に依存します。しかし、OpenAIのAda、Claude 3 Opus、Code Interpreter、そして企業向けソリューションであるSCSK-Multi AI Agent OfficeやOracle Fusion AI Agentなど、特定の分野や用途において注目すべきAIエージェントは存在します。企業は、自社の課題とニーズを明確にした上で、最適なAIエージェントを選択し、導入・運用することが、AIエージェントの潜在能力を最大限に引き出すための鍵となります。
7. 参考文献リスト
- https://aws.amazon.com/jp/what-is/ai-agents/ - AI エージェントとは何ですか? - 人工知能のエージェントの説明 - AWS
- https://promo.digital.ricoh.com/ai-for-work/column/detail006/ - 【初心者向け】AIエージェントとは?生成AIとの違いや特徴、活用例 ...
- https://www.sbbit.jp/article/cont1/137047 - AIエージェントとは何かをやさしく解説、安野貴博氏が語る ...
- https://www.reddit.com/r/ChatGPTCoding/comments/160r7gu/getting_back_in_the_game_what_isare_currently_the/ - Getting Back in the Game: What Is/Are Currently the Best AI Tool(s ...
- https://www.linkedin.com/posts/srisatishambati_ai-agenticai-enterpriseai-activity-7277105182369353728-dT9t - Sri Satish Ambati on LinkedIn: #ai #agenticai #enterpriseai ...
- https://openai.com/ja-JP/index/ada/ - GPT-4を活用したカスタマーサービスの新たな標準を提供 | OpenAI
- https://www.scsk.jp/news/2024/pdf/20240930.pdf - 「SCSK-Multi AI Agent Office」構想に向けた自律型AI エージェント ...
- https://www.oracle.com/jp/a/ocom/docs/oracle-fusion-ai-agents-guide-ja-jp.pdf - Oracle Fusion AI Agent概要
- https://www.itu.int/en/ITU-T/focusgroups/an/Documents/Use-case-AN.pdf - Use cases for Autonomous Networks
↑↑↑↑↑↑↑↑↑↑ 本ツールの実行結果 ↑↑↑↑↑↑↑↑↑↑
感想
今回はただの検索機能だけですが、「自力では検索しないところまで検索されている」点や、「検索結果をもとに、明確に結論まで記載されている」点については、自力で検索する以上の成果を出すツールとして、利用価値があると感じている。
OpenDeepResearcherで提供されている機能が未実装であっり、プロンプトが日本語で書かれているため、検索される範囲などを限定してしまっていると感じる。改良の余地は非常に多い
その他
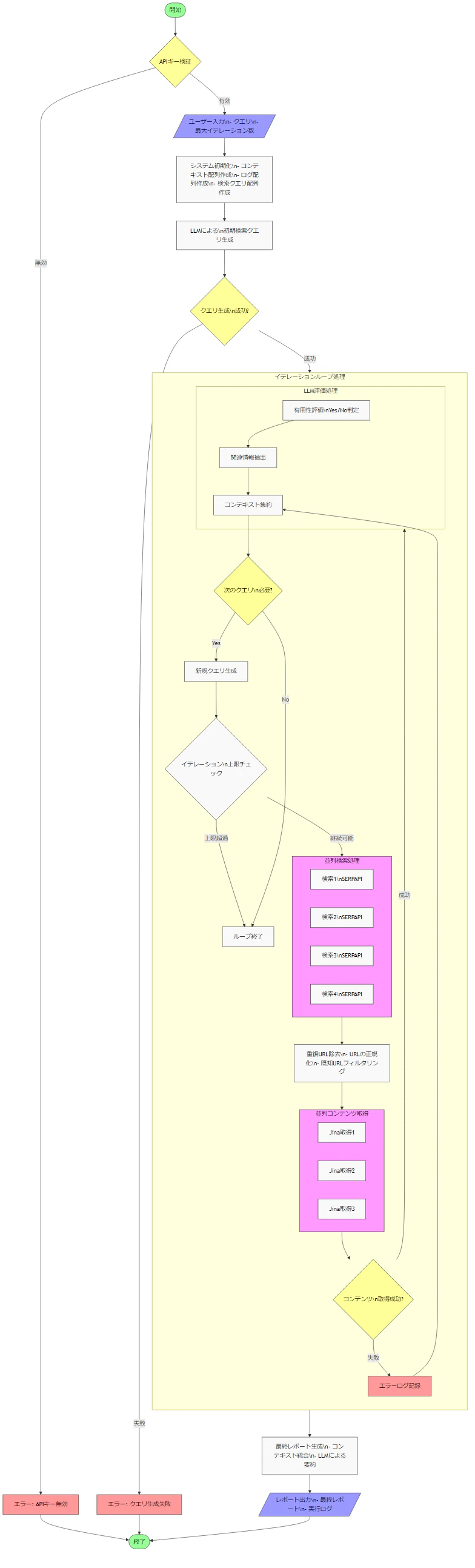
最初のmermaidはqiita内の機能でフロー図化したかったのですが、エラーに表示されなかったため、メモ的に以下にmermaidのテキストを記載する。(特に記事とは関係ありません。)
```mermaid
flowchart TB
%% メインフロー
Start([開始]) --> ValidateKeys{APIキー検証}
ValidateKeys -->|無効| Error1[エラー: APIキー無効]
ValidateKeys -->|有効| Input[/ユーザー入力\n- クエリ\n- 最大イテレーション数/]
Input --> InitSystem[システム初期化\n- コンテキスト配列作成\n- ログ配列作成\n- 検索クエリ配列作成]
InitSystem --> GenQueries[LLMによる\n初期検索クエリ生成]
GenQueries --> ValidateQueries{クエリ生成\n成功?}
ValidateQueries -->|失敗| Error2[エラー: クエリ生成失敗]
ValidateQueries -->|成功| SearchLoop[[検索ループ]]
subgraph SearchLoop[イテレーションループ処理]
direction TB
CheckLimit{イテレーション\n上限チェック} -->|上限超過| ExitLoop
CheckLimit -->|継続可能| ParallelSearch
subgraph ParallelSearch[並列検索処理]
direction LR
Search1[検索1\nSERPAPI]
Search2[検索2\nSERPAPI]
Search3[検索3\nSERPAPI]
Search4[検索4\nSERPAPI]
end
ParallelSearch --> Dedupe[重複URL除去\n- URLの正規化\n- 既知URLフィルタリング]
subgraph ParallelFetch[並列コンテンツ取得]
direction LR
Fetch1[Jina取得1]
Fetch2[Jina取得2]
Fetch3[Jina取得3]
end
Dedupe --> ParallelFetch
ParallelFetch --> ContentCheck{コンテンツ\n取得成功?}
ContentCheck -->|失敗| LogError[エラーログ記録]
ContentCheck -->|成功| Evaluate
subgraph Evaluate[LLM評価処理]
direction TB
UseCheck[有用性評価\nYes/No判定] --> Extract[関連情報抽出]
Extract --> Aggregate[コンテキスト集約]
end
Aggregate --> AnalyzeNext{次のクエリ\n必要?}
AnalyzeNext -->|Yes| GenNewQueries[新規クエリ生成]
AnalyzeNext -->|No| ExitLoop[ループ終了]
GenNewQueries --> CheckLimit
end
SearchLoop --> GenerateReport[最終レポート生成\n- コンテキスト統合\n- LLMによる要約]
GenerateReport --> Output[/レポート出力\n- 最終レポート\n- 実行ログ/]
Output --> End([終了])
%% エラーハンドリング
Error1 --> End
Error2 --> End
LogError --> Aggregate
%% スタイル定義
classDef default fill:#f9f9f9,stroke:#333,stroke-width:1px,color:black
classDef process fill:#ddd,stroke:#333,stroke-width:1px,color:black
classDef error fill:#ff9999,stroke:#333,stroke-width:1px,color:black
classDef success fill:#99ff99,stroke:#333,stroke-width:1px,color:black
classDef io fill:#9999ff,stroke:#333,stroke-width:1px,color:black
classDef condition fill:#ffff99,stroke:#333,stroke-width:1px,color:black
classDef parallel fill:#ff99ff,stroke:#333,stroke-width:1px,color:black
%% スタイル適用
class Start,End success
class Error1,Error2,LogError error
class Input,Output io
class ValidateKeys,ValidateQueries,ContentCheck,AnalyzeNext condition
class ParallelSearch,ParallelFetch parallel




















