Grove Relay(リレー)を試す
今回はリレーを試すことにした。用いたのは、Grove Relay。購入先はいつものスイッチサイエンスさん。
よくあるケース
リレーのアウトプット側で、マイコン以上の能力を駆動するのが通常。たとえば、マイコンから100Vの電源のオンオフを行うなど。
ここでは
手持ちのパーツの中で、いい例が思いつかず(新たに購入せずに)、M5Stackに接続されたリレーでLEDオンオフの制御を行った。
配置
なお、ここで利用したfritzingのパーツは次のところで見つかる。
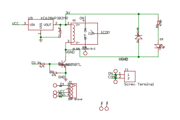
リレーの回路図
M5Stackのピン
こちらの情報と上記回路図から、Groveコネクタの信号線は、M5Stackのピン22に接続されている。
ソースコード
# define SIG 22
void setup() {
pinMode(SIG, OUTPUT);
digitalWrite(SIG, LOW);
}
void loop() {
delay(200);
digitalWrite(SIG, HIGH);
delay(1000);
digitalWrite(SIG, LOW);
}
定期的に22ピンをHigh/Low繰り返すのみ。
状況
あまり、エレキっぽくなかったが、回路図がでてきたので、無理やり「その2」。


