
はじめに
一般にメジャーな USB シリアルデバイスと言えば FTDI の FT232RL だろうと思います。
自分も、最初に購入して使ったのは、このデバイスでした。
このデバイスは、USB シリアルの中では最も成功したデバイスであると思います。
- バリエーションが豊富
- 扱いやすい
- 入手性が良い
- ドライバーなどのカスタム環境が充実している
- サードパーティー製のモジュールが豊富
- ドライバーが安定しており、OSを選ばない
- カスタマイズして、別の用途にも使える
などなど、数え上げればキリが無い程多くのメリットがあります。
難点を上げるとすれば、コストが微妙に高い・・・
みんなが、選択するおかげて、ブランドとして成立しており、多くのメーカーが採用している。
最近、教育用に、組み込みマイコンを扱う小規模ボードを作るのに、もっとコストが安い USB シリアルを探していました。
Silicon Labs CP2102N
Amazon で、中華製の CP2102 ボードが沢山売られており、購入して、試してみました。
最初、このボードを使う事を考えましたが、CP2102 と CP2102N は、大きく異なる事が判りました。
CP2102 は、1台だけ使うぶんには、そうそう問題は起こらないのですが、複数のデバイスを PC に繋げた場合に、色々なトラブルが発生する事が判りました。
- これは、FTDI では起こりません。
- CP2102 では、異なったデバイスでも、同じデバイスとして認識されてしまい、COMポート番号の管理を難しくします。
- この状況を改善する為、ツールがあり、個別のIDを設定する事が出来ますが、かなり面倒な作業となります。
- 現状では、CP2102 は、非推奨デバイスとなっており(CP2102N を使え!)ツールを利用する事も難しいです。
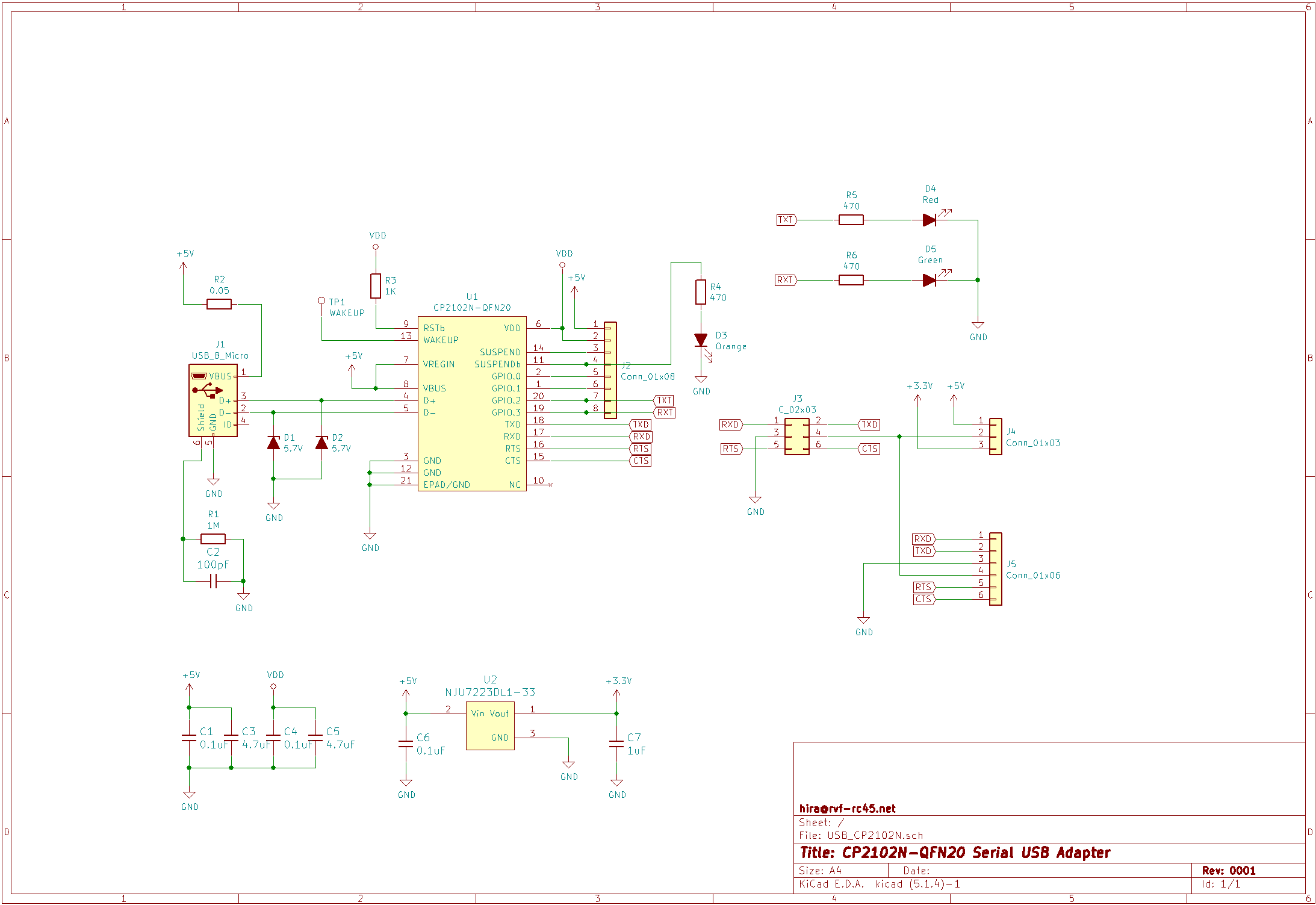
そこで、CP2102N を使ったボードを制作して、色々実験してみました。
CP2102N では、個別に ID を設定しなくても、個々にシグネチュアを持っており、デバイスが異なれば、違う物として認識します。
※これで、FTDI と同等で、特に難しい管理は必要ありません。
※CP2102 にあった、COM ポートの乗り移り現象は発生しません。
CP2102N は、FTDI と比べて幾つかの点で優れていると思えます。
- 単価が安い。
- OFN24 で @160 くらい。
- ドライバーの仕様なのか、同じボーレートでも FTDI より高速に転送出来る。
- 後にある参考例として、RXマイコンにシリアルで書き込んだベンチがあります。
- CP2102N でも、FTDI と遜色無く、色々な OS で使える。
専用基板の作成
以前の記事で、PCBGOGO に基板を発注した物を組み立てました。
QFN パッケージでも、サイド部分にピンが出ており、リフローしなくてもハンダ付け出来るのですが、QFN20 は違ったようです。
基板を制作する時、QFN20 が一番安かったので、何も考えずに、QFN20 を注文して、設計しましたが、フットプリントを見て唖然としました・・・

上記のように、角のピンだけ別扱いで、横にピンが出ていないのですー
これは、手ハンダには辛い仕様です・・・
※次に作る時は、QFN24 を選びます!

これで、ハンダペーストを楊枝で塗り、「ブロアー」して QFN20 のハンダ付けを行った。
ブロアーでハンダペーストが溶けた事を確認後、さらに、フラックスを塗り、サイド側をハンダコテで舐めて、ピンと接続している事を確認。
現在3個やって、1個失敗・・・
※原因が判っていない・・・
3.3V レギュレータの搭載

一般に出回っている USB シリアルモジュールでは、3.3V のレギュレータを載せている物は少なく、RXマイコンのように、基本 3.3V 仕様だと不便です。
なので、3.3V のレギュレータを載せて、切り替え式にしています。
切り替えは、ショートピンで行っていますが、小型のスライド SW を使う事も出来ます。
3.3V のレギュレータは、CP2102N にも内蔵していますが、電流を殆ど流せない為、外部に三端子レギュレータを設ける必要があります。
6 ピンコネクタ搭載

良くある、ヘッダーピンタイプでは、逆接続とか簡単に出来てしまうので、物理的に逆に接続出来ない6ピンコネクタを採用しています。
6 ピンには、以下の信号を配線してあります。
- 1: RXD
- 2: TXD
- 3: GND
- 4: VCC
- 5: /RTS
- 6: /CTS
※ /RTS、は、ハードフロー制御の出力信号ですが、別の用途に使う事も出来ます。
タカチ製のケースに入るデザイン

裸で動かすのは、何かと、不安なので、ケースに入れる前提で基板を設計してあります。
その為、マイクロ USB コネクタを少しだけ飛び出るようにしてあり、ケースの厚みで相殺されるようにしています。

基板を製造する際、端をカットする指示をしていないので、自分で削りました。
※このケース、手頃な大きさで、加工しやすく、値段も安いです。
他色々
- 全てのピンを出しておき、使えるようにしておきます。
- なるべく地雷を踏まないように Silicon Labs の参考回路や、評価ボードの回路に従った、設計をしています。
- 電源を外に出して利用する前提なので、一応、リセッタブルヒューズも搭載しています。

FTDI/FT232XS と SiliconLabs/CP2102N の速度比較
このベンチだけで、CP2102N の方が優れているとは言えないのですが、大まかに言って、CP2102N を選ぶべきと思います。
- このベンチマークでは、RX64M マイコンのフラッシュ書き換えとしてシリアルインターフェースを使っています。
- フラッシュ書き込みは自制のツール「rx_prog」を使っています。
- このツールはオープンソースで、マルチプラットホームで使えます。(Windows、OS-X、Linux)
※rx_prog.conf の一部:
# speed = 230400
speed_win = 230400
speed_osx = 230400
speed_linux = 230400
# erase-page command wait [uS]
erase_page_wait = 2000
# write-page command wait [uS]
write_page_wait = 5000
AUDIO_sample/RX64M/audio_sample.mot (628460 バイト)
rx-elf-size audio_sample.elf
text data bss dec hex filename
541476 48 86936 628460 996ec audio_sample.elf
-rw-r--r-- 1 hira hira 1353908 6月 8 03:13 audio_sample.mot
FTDI(FT232XS) @230 秋月電子:
time rx_prog -P COM5 -d RX64M --progress --erase --write --verify audio_sample.mot
Erase: #################################################
Write: #################################################
Verify: #################################################
0.39user 1.90system 5:57.08elapsed 0%CPU (0avgtext+0avgdata 9304maxresident)k
0inputs+0outputs (2442major+0minor)pagefaults 0swaps
※FTDIのメジャーデバイス、FT232RL(@400) でも結果は同じ。
SiliconLabs(CP2102N) @160 DigiKey:
time rx_prog -d RX64M --progress --erase --write --verify audio_sample.mot
Erase: #################################################
Write: #################################################
Verify: #################################################
0.28user 1.09system 1:51.59elapsed 1%CPU (0avgtext+0avgdata 9372maxresident)k
0inputs+0outputs (2460major+0minor)pagefaults 0swaps
上記のように3倍以上違います。
同じボーレートなのに、速度が違う理由
詳細に調査しているのでは無いのですが、USB ドライバーの設計が異なり、送信、受信のマネージメントが違うのだろうと思います。
- 基本的にドライバーの違いのようだ。
- FTDI では、小さいパケットを送ると、「都度送る」
- SiliconLabs の場合は、「貯めて送る」と、「バッファにあったら送る」
- Windows の USB サービスの関係から、「都度送る」と間隔が空いてしまうようだ。
- ハンドシェークを行わない場合、受け手の仕様によっては、相性問題が発生するかもしれない。
- 受け手の作りが「甘い」と、FTDI の方が相性が良い事になる感じか・・
たとえば、1バイトのデータを短いスパンで、送るようなアプリを作ると、速度差が大きくなるようです。
まとめ
USB シリアルは、FTDI 一択のような状況ですが、SiliconLabs の CP2102N も中々良い選択だと思えます。