卒業制作で作成したアプリを紹介します。初のオリジナルアプリです。
開発の理由
1. スクールで学んでいく間に前職で使用していたシステムがどのように動いているのか
知りたくなった。
2. 就職する前に業務アプリとはどのようなものであるのか把握してみたかった。
アプリの説明
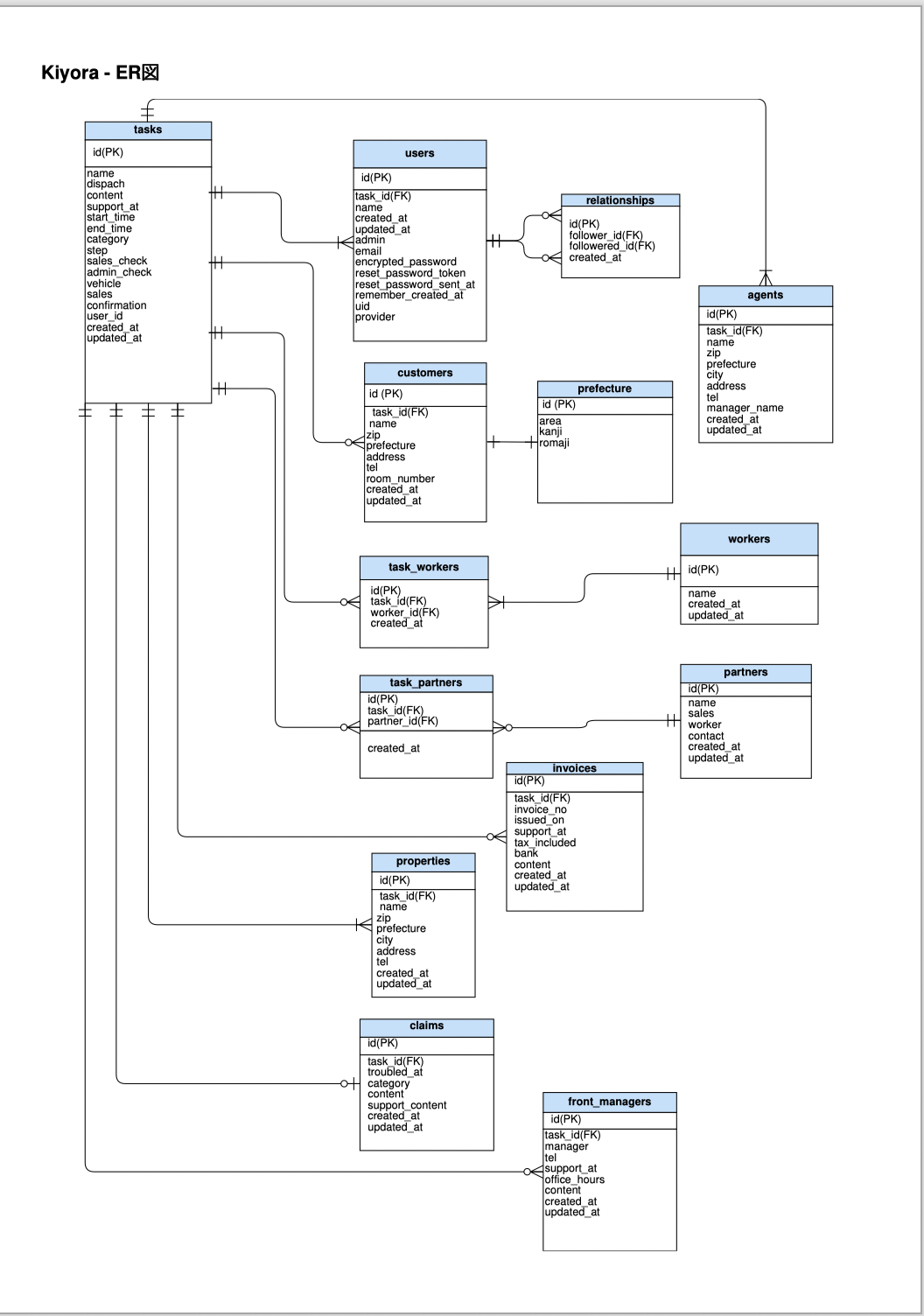
建築設備の業界で使用する業務アプリケーションとなります。
使用環境について
・Ruby on Rails 6.0.3
・PostgreSQL 14.2
・ruby 3.0.1
・API
Google maps API
OPEN_WEATHER_MAP_API
.Amason S3にサンプルデモの動画を上げています。
使い方の説明
実際の業務に沿った流れとなります。
1 スケジュール画面でスケジュールを確認

2 カレンダーは月間と週間の2つのカレンダーを表示させることができます。
4 伝票作成画面にて伝票を作成。
従来作成するのに30分程度かかっていた時間を15分程度に削減。
1日20伝票の処理があると想定すると一日に5時間。
1週間で25時間の時間が削減できます。
伝票フォロー機能 気になる伝票を社員同士でフォローすることができます

7 作業に行く前に顧客情報画面でお客様の住所や天気予報を確認することができます。建築設備業は天候によって作業が左右されます。
8 作業が終わったら、売上情報画面にて伝票の金額を確認
月間での売上や範囲を指定しての売上検索が可能です。

今後改善したいこと
-
Google Twitterログイン機能の追加
-
AWS Dockerとの連携
-
GASとの連携で伝票を共有できるようにしてみたい。
謝辞
最後までお読み下さってどうもありがとうございました。
ご指摘や改善点などありましたらご連絡を頂ければと思います。
スタートラインにようやく立てた状態かと思います。温かい目で見て頂ければと思います。
次回は技術的な面で記事を書きます。





