はじめに
送電工学において一般に需要家の負荷とは遅れ力率のリアクトルがメインであると考えられる。しかし、重負荷の場合は遅れ力率が悪化してしまう。そこで、電力用コンデンサを系統に対して並列に接続することによって力率の向上を図ることができる。そこで、今回は電力用コンデンサを遅れ力率が悪い場合において接続した場合どの程度力率が改善されるのかをプログラムによる数値解析によってシミュレートしてみた。
前提条件
系統は3相であるが、簡略化のため1相での等価回路でまずは考える。
系統に接続された負荷と電力用コンデンサの1相等価回路を以下に示す。
つぎに、有効電力$P$を負荷に供給しつつ、力率角を電力用コンデンサによって$\theta_1$から$\theta_2$に改善したものとする。
ただし、$0<\theta_2<\theta_1$とする。
この場合において、電力ベクトルを書くと以下のようになる。
(電流のベクトルに電圧を掛けたものともみなせる)
ゆえに、電力用コンデンサに要求される無効電力分は、
Q_c=P(tan\theta_1-tan\theta_2)
と表すことができる。
プログラム
横軸$Q_c$、縦軸を変化前の力率、高さを変化後の力率としてコンター図を描くプログラムを書く。
Q_c=P(tan\theta_1-tan\theta_2)
より、これを$\theta_2$について解くと以下のようになる。
\theta_2=tan^{-1}(\frac{Q_c}{P}+tan(\theta_1))
これを考慮して以下のようなプログラムを書いた。
import numpy as np
import matplotlib.pyplot as plt
import japanize_matplotlib
import math
n=100
P=1.0
theta1=np.linspace(0,math.pi/3,n)
Q=np.linspace(0,2,n)
theta1,Q = np.meshgrid(theta1,Q)
theta2=np.arctan((-Q/P)+np.tan(theta1))
plt.contourf(Q,np.cos(theta1),np.cos(theta2))
plt.xlabel("コンデンサの容量")
plt.ylabel("改善前の力率")
plt.colorbar(label="改善後の力率")
plt.savefig("力率改善電力用コンデンサ.png")
plt.show()
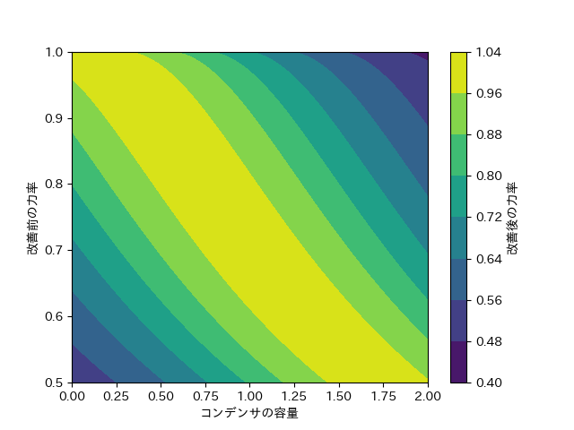
これを実行することで得られる画像を以下に示す。
グラフを見てわかるように、遅れ力率を改善しすぎると今度は進み力率になってしまうということに注意したい。
まとめ
一般の遅れ力率の負荷の力率を改善するために電力用コンデンサを用いることが多い。ただしこれは段階的に制御することしかできない。そこで今回は電力用コンデンサの容量を変化させることで、力率がどのように改善されるのかをプログラムで示した。すると、電力用コンデンサを系統に対して投入しすぎると、力率が進み担ってしまうということがわかった。
参考文献


