はじめに
3D都市モデルの作り方を学ぶため、PLATEAU講習会に参加した。
本記事ではまず最初にCityGML作成までの作業過程を紹介して、そのうち品質検査について実践した模様をレポートする。
筆者はQGISや3d点群ソフトウェアを扱ったことはあるが、BlenderやFMEは初体験である。
講習会で使用したノートパソコンのスペック
OS:Windows11
CPU:AMD Ryzen5 4500U
メモリ:8.0GB
GPU:AMD Radeon
CityGMLの作成過程
1.土地利用モデルのLOD1の作成
2.都市計画決定情報LOD1の作成
3.交通モデルLOD1の作成
4.建築物モデルLOD0,1,2の作成
5.品質検査
大阪の講習会では1~4で終了してしまったので
本記事では5の作業内容
スクリーンショット
一言コメント
を記載する。
また、復習も兼ねて1~4の作業を自宅で最初から行った。
(1~4の作業内容は付録に記載している)
5.品質検査
CityGMLのファイルの品質検査をしてエラーを修正する
作成したモデルが間違っていないか
提供されたデータが間違っていないか
を検査できる。
1~4の作業で作成したそれぞれのCityGMLのファイルを品質検査用のフォルダに格納する
出力したCityGMLファイルをようやく動かす。
出力されたshpファイルをQGISで読み込むと、ポリゴンが重なっている箇所が確認できる。ポリゴンの修正をして、再び品質検査を行う。
筆者はここで修正確認用shpファイルのポリゴン修正をして再度検査してしまい、まったく同じエラーを吐き出してしまった![]()
- 目視確認 使用ソフトウェアQGIS
最後に作成したCityGMLをQgisで読み込み目視確認する。エラーがあれば修正をして品質検査をエラーがなくなるまで繰り返す。
以上で1~5までの作業過程を終了する。
さいごに
講習会では作業自体に夢中で作成の目的を見失いかけていたが、自宅でテキストに沿って作業を振り返ると作成フロー全体を俯瞰でとらえることができた。
さらに3D都市モデル作成の理解を深めるためには各自治体で配布されているモデルデータなどを使っての自己学習と、Qiitaのような学習発表の環境を用意することが大切なのではないかと思うようになった。
今回のような学習機会を与えてくださり感謝しています。ありがとうございました。
付録 【PLATEAUアカデミー】講習会で できたこと【大阪会場】
品質検査をするために、講習会での実習を自宅で行った。
この付録では
作業内容
スクリーンショット
一言コメント
をそれぞれの作業過程ごとに記載している。
作業過程は
1.土地利用モデルのLOD1の作成
2.都市計画決定情報LOD1の作成
3.交通モデルLOD1の作成
4.建築物モデルLOD0,1,2の作成
となる。基本的にテキストと同じような内容なので、講習会に参加した方は、読み飛ばしてもいいのではと思います。
1.土地利用モデルのLOD1の作成
属性修正 QGIS

QGISの作業からスタート。ありがたいことに材料を用意してもらっているので、土地利用モデルをCityGMLに対応するテーブル名へ変換するだけでいいのか。
符号化 FME

どうやらshp形式のファイルだけでは足りないらしい。FMEというソフトウェアを使用してCityGML用のファイルに変換した。このファイルはいつ使うのだろう?
2.都市計画決定情報LOD1の作成
属性修正 4種類 QGIS
今度は都市計画決定情報を変換しないといけないらしい。ソフトウェアを使用する方法さえ理解していれば、なるほど仕様書に従うだけでサクサク進むことができる。
符号化 4種類 マージ FME


符号化は1と同じで、ここでは4種類の属性情報をマージしてひとまとめにしている。
3.交通モデルLOD1の作成
1,2とほぼ同じことの繰り返しで仕様書に従ってデータを集める。少し退屈に感じるが、実際の作業では1から材料を集めなければならないのでそんな暇はなさそう。
4.建築物モデルLOD0,1,2の作成
建築物ID付与
高さの抽出
高さの妥当性チェック QGIS

いよいよLOD2があらわれた。QGISで高さの計算をしたことがないので面白いと感じる。平面から立体に対応するための計算だろうか。
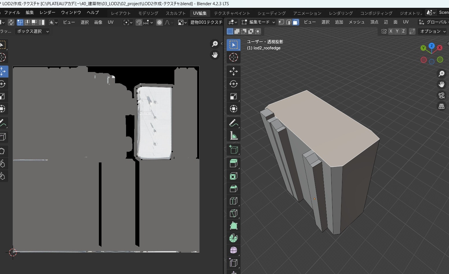
建築物モデルLOD2の作成
オブジェクトの作成 QGIS

Blenderに初めて触れたが、それほど苦も無くそれっぽい立体オブジェクトを1つだけ作成できた。ただし、膨大なデータを扱う状況で、この作業に時間をかけている余裕はなさそうだ。
CityGMLに変換 FME

LOD2はこの段階でCityGMLに変換している。
属性付与と統合 QGIS

ここまできたらソフトウェアの操作は非常に簡単。1,2,3と同様に属性付与ができる。
符号化CityGML変換
LOD1(LOD0)の符号化 FME

LOD2の属性設定 FME

講習会ではテキストと違う方法でLOD2の属性設定をした。後日対策方法をSlackで共有していただいた。
マージ FME

いよいよ建築物モデルを符号化する。
これで、1~4のCityGMLファイルをそれぞれ作成できた。
※付録は以上です。この作業過程を経て記事テーマの5.品質検査につながります。








