ハードウェア構成
アヒル本体は3Dプリントされたボディに電子部品が内蔵された構成になっています
また、それらの電子部品をプリント基板上にまとめています
※3/2の展示時にはプリント基板の発注が間に合わなかったため、ユニバーサル基板という汎用的な基板の上に実装してあります
プリント基板の設計
使用した部品一覧
- Raspberry Pi 3A+
-
スピーカー
DIP化キットを通してRaspberry Piとつなげます -
USBマイク
直接Raspberry Piとつなげます - コントローラー
Raspberry PiのGPIOピンから入出力を行います
なぜプリント基板を使うのか
コントローラーはもともと↓の画像のようにユニバーサル基板に各パーツをはんだ付けすることで実装していました

ですが「はんだ付けがめんどくさい」「上手にはんだ付けしないと正常に動作しない」といった問題に加えて「SecDuckをOSSにしたい」という気持ちもあり、プリント基板を設計、発注することにしました
注文した基板は2種類です
- コントローラー基板
LEDスイッチやボリュームが載っている基板です - ハブ基板
コントローラー基板とRaspberry Piをつなぐほか、DIP化キットやADコンバータ、LEDの抵抗が載っています
自作パーツの作成
基板設計に用いたのはFritzingというソフトです。直感的なUIで初心者におすすめらしかったので選びました。
Fritzingではライブラリにもネットにもない部品は自分でデータを作る必要があります。今回LEDスイッチのデータ(Fritzing用のfzpzというファイルです)がなかったので、YouTubeの動画を参考にしてIllustratorで作成しました。
その中の一つの画像が↓で、LEDスイッチはLEDとスイッチがくっついた部品であるというようなことを表しています。
導線の配置
自作パーツを加えて各パーツを電気的につなげていきます
詳細は割愛しますが、画像のようにピンソケット越しに各パーツがつながっています
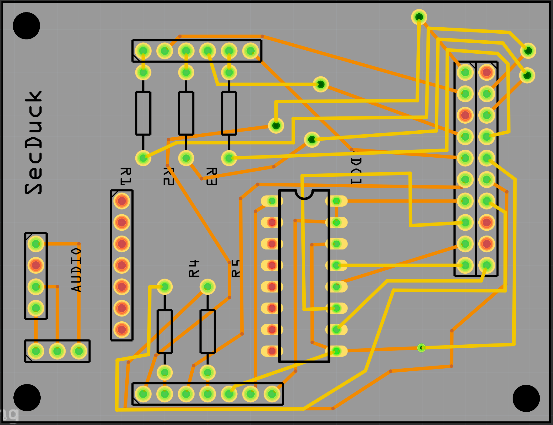
部品の配置
次に実際に基板上のどこに部品を配置するかを決めます
コントローラー基板とハブ基板をそれぞれ下の図のように設計しました。


黄色とオレンジの二色の線がありますが、この色は基板の表と裏を表しています。今回注文したのは両面基板なので、色の違う線は交差しても大丈夫ということになります。
同じ色が交差しないように配線を考えるのはパズルみたいで結構楽しい作業でした。
基板の発注
FusionPCBというところで製造を発注しました。
5枚ずつ計10枚と送料で3,500円くらいでしたが、半分以上は送料なのでたくさん発注すれば150円/枚くらいで作れそうです。
関連リンク

